Suppr超能文献

视网膜蛋白质组分析揭示了兔近视模型中特定区域的变化。

Retinal Proteome Analysis Reveals a Region-Specific Change in the Rabbit Myopia Model.

机构信息

Institute of Vision Research, Department of Ophthalmology, Yonsei University College of Medicine, Seoul 03722, Republic of Korea.

Department of Ophthalmology, Graduate School of Medical Science, Brain Korea 21 Project, Yonsei University College of Medicine, Seoul 03772, Republic of Korea.

出版信息

Int J Mol Sci. 2023 Jan 9;24(2):1286. doi: 10.3390/ijms24021286.

Abstract

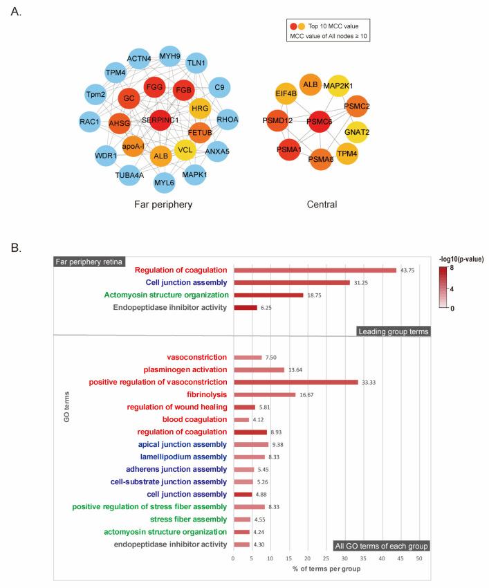
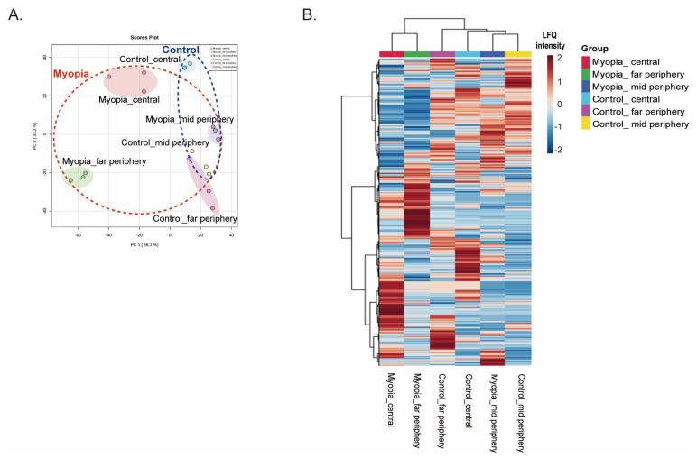
Uncovering region-specific changes in the myopic retina can provide clues to the pathogenesis of myopia progression. After imposing form deprivation myopia in the right eye of 6-week-old rabbits, we investigated the proteome profile of each retinal region (central, mid-periphery, and far-periphery retina), using accurate high-resolution mass spectrometry. Protein expression was analyzed using gene ontology and network analysis compared with that of the control, the left eyes. Among 2065 proteins detected from whole retinal samples, 249 differentially expressed proteins (DEPs) were identified: 164 DEPs in the far-periphery, 39 in the mid-periphery, and 83 in the central retina. In network analysis, the far-periphery retina showed the most significant connectivity between DEPs. The regulation of coagulation was the most significant biological process in upregulated DEPs in the far-periphery retina. Proteasome was the most significant pathway in downregulated DEPs in the central retina. Antithrombin-III, fibrinogen gamma chain, and fibrinogen beta chain were identified as hub proteins for myopia progression, which were upregulated in the far-periphery retina. Proteomic analysis in this study suggested that oxidative stress can be the primary pathogenesis of myopia progression and that the far-periphery retina plays a role as the key responder.

摘要

揭示近视眼中特定区域的变化可以为近视进展的发病机制提供线索。在对 6 周龄兔子的右眼施加形觉剥夺性近视后,我们使用精确的高分辨率质谱法研究了每个视网膜区域(中央、中周边和远周边视网膜)的蛋白质组图谱。与对照(左眼)相比,使用基因本体论和网络分析对蛋白质表达进行了分析。在从整个视网膜样本中检测到的 2065 种蛋白质中,鉴定出 249 种差异表达的蛋白质(DEPs):远周边有 164 种 DEPs,中周边有 39 种,中央视网膜有 83 种。在网络分析中,远周边视网膜显示 DEPs 之间具有最显著的连接性。远周边视网膜上调 DEPs 中最显著的生物学过程是凝血调节。中央视网膜下调 DEPs 中最显著的途径是蛋白酶体。抗凝血酶-III、纤维蛋白原γ链和纤维蛋白原β链被鉴定为近视进展的关键蛋白,在远周边视网膜上调。本研究的蛋白质组学分析表明,氧化应激可能是近视进展的主要发病机制,远周边视网膜起着关键反应者的作用。

https://cdn.ncbi.nlm.nih.gov/pmc/blobs/13ab/9863771/84e1148c7855/ijms-24-01286-g001.jpg

文献AI研究员

20分钟写一篇综述,助力文献阅读效率提升50倍。

立即体验

用中文搜PubMed

大模型驱动的PubMed中文搜索引擎

马上搜索

文档翻译

学术文献翻译模型,支持多种主流文档格式。

立即体验