Suppr超能文献

线粒体 rRNA 单倍型变异性导致代谢综合征。

Haplotype variability in mitochondrial rRNA predisposes to metabolic syndrome.

机构信息

Laboratory of Bioenergetics, Institute of Physiology, Czech Academy of Sciences, Prague, Czech Republic.

Laboratory of Genetics of Model Diseases, Institute of Physiology, Czech Academy of Sciences, Prague, Czech Republic.

出版信息

Commun Biol. 2024 Sep 11;7(1):1116. doi: 10.1038/s42003-024-06819-w.

Abstract

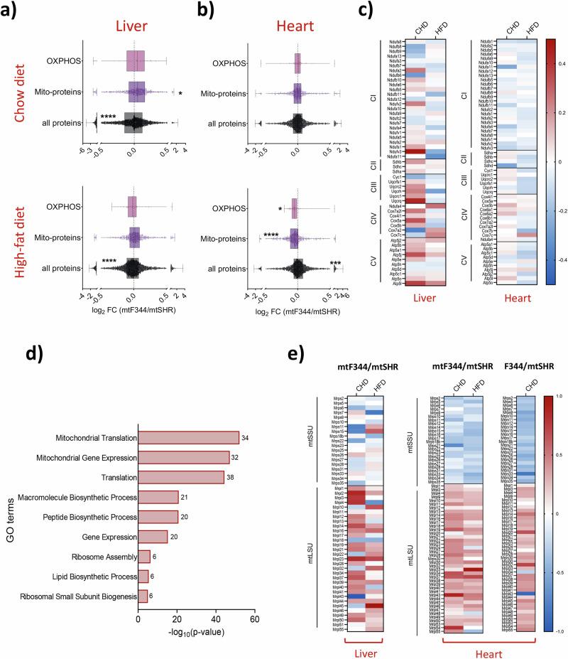
Metabolic syndrome is a growing concern in developed societies and due to its polygenic nature, the genetic component is only slowly being elucidated. Common mitochondrial DNA sequence variants have been associated with symptoms of metabolic syndrome and may, therefore, be relevant players in the genetics of metabolic syndrome. We investigate the effect of mitochondrial sequence variation on the metabolic phenotype in conplastic rat strains with identical nuclear but unique mitochondrial genomes, challenged by high-fat diet. We find that the variation in mitochondrial rRNA sequence represents risk factor in the insulin resistance development, which is associated with diacylglycerols accumulation, induced by tissue-specific reduction of the oxidative capacity. These metabolic perturbations stem from the 12S rRNA sequence variation affecting mitochondrial ribosome assembly and translation. Our work demonstrates that physiological variation in mitochondrial rRNA might represent a relevant underlying factor in the progression of metabolic syndrome.

摘要

代谢综合征在发达社会中日益受到关注,由于其多基因性质,遗传成分只是在缓慢阐明。常见的线粒体 DNA 序列变异与代谢综合征的症状有关,因此可能是代谢综合征遗传学中的重要参与者。我们研究了在高脂肪饮食挑战下,具有相同核基因组但独特线粒体基因组的同构大鼠品系中线粒体序列变异对代谢表型的影响。我们发现,线粒体 rRNA 序列的变异是胰岛素抵抗发展的危险因素,这与组织特异性氧化能力降低引起的二酰基甘油积累有关。这些代谢紊乱源于影响线粒体核糖体组装和翻译的 12S rRNA 序列变异。我们的工作表明,线粒体 rRNA 的生理变异可能是代谢综合征进展的一个相关潜在因素。

https://cdn.ncbi.nlm.nih.gov/pmc/blobs/091b/11391015/9ba7ad72c3ce/42003_2024_6819_Fig1_HTML.jpg

文献AI研究员

20分钟写一篇综述,助力文献阅读效率提升50倍。

立即体验

用中文搜PubMed

大模型驱动的PubMed中文搜索引擎

马上搜索

文档翻译

学术文献翻译模型,支持多种主流文档格式。

立即体验