Suppr超能文献

肿瘤坏死因子超家族成员 14 通过限制亮氨酸介导的蜕膜基质细胞衰老来防止自然流产。

TNFSF14 natural killer cells prevent spontaneous abortion by restricting leucine-mediated decidual stromal cell senescence.

机构信息

Department of Reproductive Immunology, The International Peace Maternity and Child Health Hospital, School of Medicine, Shanghai Jiao Tong University, Shanghai, 200030, People's Republic of China.

Laboratory for Reproductive Immunology, Hospital of Obstetrics and Gynecology, Shanghai Medical School, Fudan University, Shanghai, 200080, People's Republic of China.

出版信息

EMBO J. 2024 Nov;43(21):5018-5036. doi: 10.1038/s44318-024-00220-3. Epub 2024 Sep 11.

Abstract

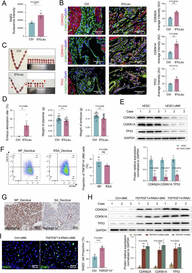
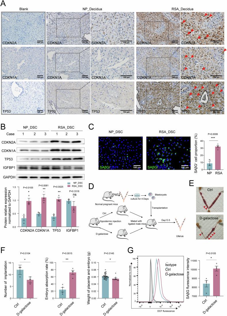
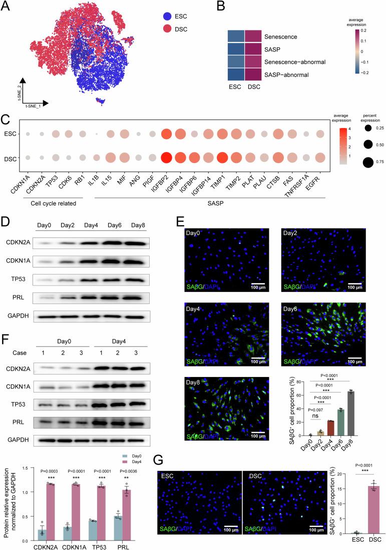
In preparation for a potential pregnancy, the endometrium of the uterus changes into a temporary structure called the decidua. Senescent decidual stromal cells (DSCs) are enriched in the decidua during decidualization, but the underlying mechanisms of this process remain unclear. Here, we performed single-cell RNA transcriptomics on ESCs and DSCs and found that cell senescence during decidualization is accompanied by increased levels of the branched-chain amino acid (BCAA) transporter SLC3A2. Depletion of leucine, one of the branched-chain amino acids, from cultured media decreased senescence, while high leucine diet resulted in increased senescence and high rates of embryo loss in mice. BCAAs induced senescence in DSCs via the p38 MAPK pathway. In contrast, TNFSF14+ decidual natural killer (dNK) cells were found to inhibit DSC senescence by interacting with its ligand TNFRSF14. As in mice fed high-leucine diets, both mice with NK cell depletion and Tnfrsf14-deficient mice with excessive uterine senescence experienced adverse pregnancy outcomes. Further, we found excessive uterine senescence, SLC3A2-mediated BCAA intake, and insufficient TNFRSF14 expression in the decidua of patients with recurrent spontaneous abortion. In summary, this study suggests that dNK cells maintain senescence homeostasis of DSCs via TNFSF14/TNFRSF14, providing a potential therapeutic strategy to prevent DSC senescence-associated spontaneous abortion.

摘要

为了准备潜在的怀孕,子宫的子宫内膜会变成一种叫做蜕膜的临时结构。在蜕膜化过程中,衰老的蜕膜基质细胞(DSC)在蜕膜中富集,但这个过程的潜在机制尚不清楚。在这里,我们对 ESCs 和 DSCs 进行了单细胞 RNA 转录组学分析,发现细胞衰老伴随着分支氨基酸(BCAA)转运蛋白 SLC3A2 水平的升高。从培养物中去除亮氨酸(一种支链氨基酸)会减少衰老,而高亮氨酸饮食会导致衰老增加和小鼠胚胎丢失率增加。BCAA 通过 p38 MAPK 途径诱导 DSC 衰老。相比之下,TNFRSF14+ 蜕膜自然杀伤(dNK)细胞通过与其配体 TNFRSF14 相互作用来抑制 DSC 衰老。与在高亮氨酸饮食的小鼠一样,NK 细胞耗竭的小鼠和 Tnfrsf14 缺陷的小鼠(过度的子宫衰老)经历了不良的妊娠结局。此外,我们发现复发性自然流产患者的蜕膜中存在过度的子宫衰老、SLC3A2 介导的 BCAA 摄入以及 TNFRSF14 表达不足。总之,这项研究表明,dNK 细胞通过 TNFSF14/TNFRSF14 维持 DSC 的衰老稳态,为预防 DSC 衰老相关的自然流产提供了一种潜在的治疗策略。

https://cdn.ncbi.nlm.nih.gov/pmc/blobs/b716/11535022/a30ba29f3c6c/44318_2024_220_Fig1_HTML.jpg

文献AI研究员

20分钟写一篇综述,助力文献阅读效率提升50倍。

立即体验

用中文搜PubMed

大模型驱动的PubMed中文搜索引擎

马上搜索

文档翻译

学术文献翻译模型,支持多种主流文档格式。

立即体验