Suppr超能文献

用于胃癌预后风险评估的免疫原性细胞死亡相关长链非编码RNA特征的开发

Development of an immunogenic cell death-related lncRNAs signature for prognostic risk assessment in gastric cancer.

作者信息

Li Wen, Ding Fan, Zhang Jie

机构信息

Department of Immunology, Nantong University School of Medicine, Nantong, China.

Department of Medical Administration, The People's Hospital of Danyang, Affiliated Danyang Hospital of Nantong University, Zhenjiang, China.

出版信息

Transl Cancer Res. 2024 Aug 31;13(8):4420-4440. doi: 10.21037/tcr-24-344. Epub 2024 Aug 27.

Abstract

BACKGROUND

Immunogenic cell death (ICD) is a functionally specialized form of apoptosis induced by endoplasmic reticulum (ER) stress and is associated with a variety of cancers, including gastric cancer (GC). In recent years, long non-coding RNAs (lncRNAs) have been shown to be important mediators in the regulation of ICD. However, the specific role and prognostic value of ICD-related lncRNAs in GC remain unclear. This study aims to develop an ICD-related lncRNAs signature for prognostic risk assessment in GC.

METHODS

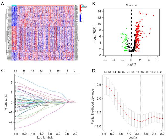
The ICD-related lncRNAs signature (ICDlncSig) of GC was constructed by univariate Cox regression analysis, least absolute shrinkage, and selection operator (LASSO) regression model and multivariate Cox regression analysis, and the signature was correlated with immune infiltration. The potential response of GC patients to immunotherapy was predicted by the tumor immune dysfunction and rejection (TIDE) algorithm. functional experiments were conducted to assess the impact of lncRNAs on the proliferation, migration, and invasion capabilities of GC cells.

RESULTS

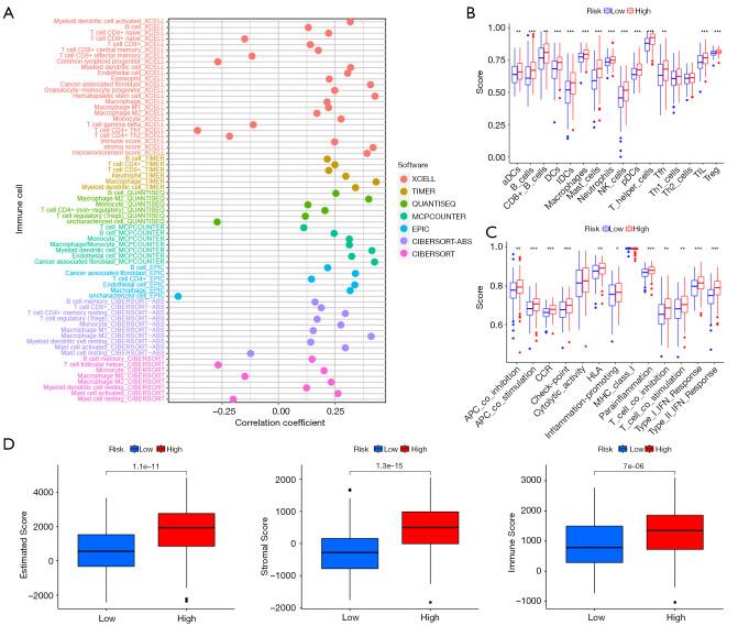
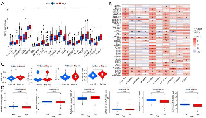
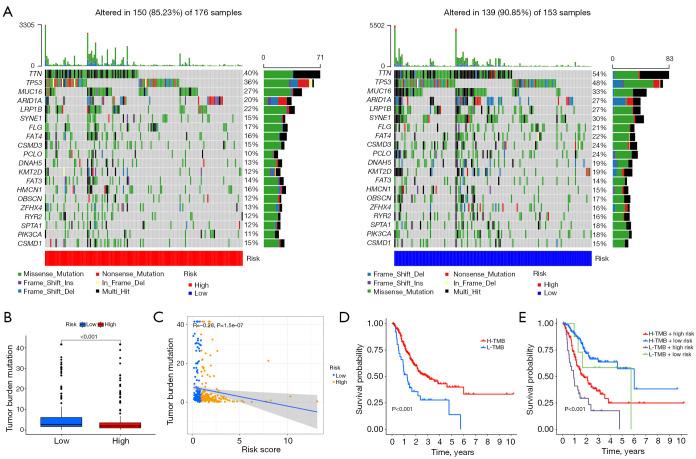
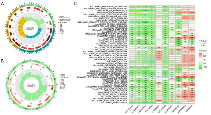
We constructed a novel ICDlncSig and found that this signature could be used as a prognostic risk model to predict survival of GC patients by validating it in the training cohort, testing cohort and entire cohort. The robust predictive power of the signature was demonstrated by building a Nomogram based on ICDlncSig scores and clinical characteristics. Furthermore, immune cell subpopulations, expression of immune checkpoint genes, and response to chemotherapy and immunotherapy differed significantly between the high- and low-risk groups. The functional experiments revealed that AP002954.1 and AP000695.1 can promote the proliferation, migration, and invasion of GC cells.

CONCLUSIONS

In conclusion, our ICDlncSig model has significant predictive value for the prognosis of GC patients and may provide clinical guidance for individualized immunotherapy.

摘要

背景

免疫原性细胞死亡(ICD)是一种由内质网(ER)应激诱导的功能特殊的凋亡形式,与包括胃癌(GC)在内的多种癌症相关。近年来,长链非编码RNA(lncRNAs)已被证明是ICD调节中的重要介质。然而,ICD相关lncRNAs在GC中的具体作用和预后价值仍不清楚。本研究旨在开发一种用于GC预后风险评估的ICD相关lncRNAs特征。

方法

通过单变量Cox回归分析、最小绝对收缩和选择算子(LASSO)回归模型以及多变量Cox回归分析构建GC的ICD相关lncRNAs特征(ICDlncSig),并将该特征与免疫浸润相关联。通过肿瘤免疫功能障碍和排斥(TIDE)算法预测GC患者对免疫治疗的潜在反应。进行功能实验以评估lncRNAs对GC细胞增殖、迁移和侵袭能力的影响。

结果

我们构建了一种新的ICDlncSig,并发现该特征可作为一种预后风险模型,通过在训练队列、测试队列和整个队列中进行验证来预测GC患者的生存情况。基于ICDlncSig评分和临床特征构建的列线图证明了该特征具有强大的预测能力。此外,高风险组和低风险组之间的免疫细胞亚群、免疫检查点基因表达以及对化疗和免疫治疗的反应存在显著差异。功能实验表明,AP002954.1和AP000695.1可促进GC细胞的增殖、迁移和侵袭。

结论

总之,我们的ICDlncSig模型对GC患者的预后具有显著的预测价值,可能为个体化免疫治疗提供临床指导。

https://cdn.ncbi.nlm.nih.gov/pmc/blobs/ed48/11385251/43d95fac265f/tcr-13-08-4420-f1.jpg

文献AI研究员

20分钟写一篇综述,助力文献阅读效率提升50倍。

立即体验

用中文搜PubMed

大模型驱动的PubMed中文搜索引擎

马上搜索

文档翻译

学术文献翻译模型,支持多种主流文档格式。

立即体验