Suppr超能文献

铜绿假单胞菌甘露糖敏感血凝菌毛(PA-MSHA)通过miR-7-5p/Akt3/ Wnt-β-连环蛋白信号通路对西妥昔单抗耐药的结直肠癌发挥强大的活性作用。

PA-MSHA exerts potent activity against cetuximab-resistant colorectal cancer through the miR-7-5p/Akt3/Wnt-β-catenin pathway.

作者信息

Zhang Huanhuan, Du Fei, Li Dan, Zhang Jiayun, Shan Wulin

机构信息

Department of Cancer Epigenetics Program, The First Affiliated Hospital of University of Science and Technology of China, Division of Life Sciences and Medicine, University of Science and Technology of China, Hefei, China.

Department of Laboratory Diagnostics, The First People's Hospital of Hefei City, The Third Affiliated Hospital of Anhui Medical University, Hefei, China.

出版信息

Transl Cancer Res. 2024 Aug 31;13(8):4441-4458. doi: 10.21037/tcr-23-2211. Epub 2024 Aug 23.

Abstract

BACKGROUND

The prognosis and survival of individuals with cetuximab-resistant colorectal cancer (CRC) remain severely impacted by therapy for this disease. The study investigated the underlying mechanisms of -mannose sensitive hemagglutinin (PA-MSHA), a type of therapeutic biological product approved in China, for cetuximab-resistant CRC.

METHODS

Cell proliferation, apoptosis, migration and invasion were detected by cell counting kit-8 (CCK-8) assay, flow cytometry, wound healing assay and transwell assay. Massively parallel sequencing of cetuximab-resistant CRC cells with PA-MSHA treatment was used to screen the differential expression profile of miRNAs. The directly target gene of miR-7-5p was revealed by dual luciferase assay. Apoptosis and invasion related proteins were detected by Western blot.

RESULTS

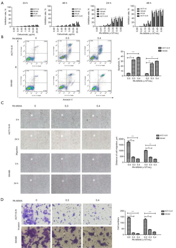
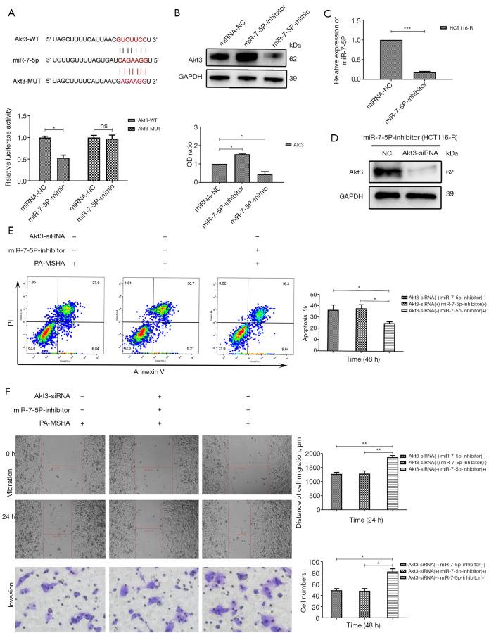
PA-MSHA could successfully stop the migrating and invading of cetuximab-resistant CRC cells while also inducing apoptosis. Tumor-bearing experiments in nude mice showed that PA-MSHA slowed tumor growth and lengthened mouse life. The sequencing data showed that miR-7-5p was considerably upregulated after PA-MSHA treatment. As anticipated, miR-7-5p overexpression improved PA-MSHA's anticancer properties both and . The target gene of miR-7-5p was confirmed to be Akt3 by dual luciferase assay, and Akt3 silencing undid the inhibition of PA-MSHA efficacy caused by miR-7-5p downregulation. Additionally, PA-MSHA therapy significantly reduced the activation of Wnt-β-catenin pathway, and Akt3 expression was positively linked with several important Wnt-β-catenin pathway genes, including Wnt and CTNNB1. Finally, we discovered that patients with CRC who had developed cetuximab resistance or disease progression had remarkably decreased serum miR-7-5p levels.

CONCLUSIONS

PA-MSHA controlled the miR-7-5p/Akt3/Wnt-β-catenin pathway to provide substantial efficacy against cetuximab-resistant CRC.

摘要

背景

西妥昔单抗耐药的结直肠癌(CRC)患者的预后和生存仍受到该疾病治疗的严重影响。本研究调查了中国批准的一种治疗性生物制品——甘露糖敏感血凝素(PA-MSHA)用于治疗西妥昔单抗耐药CRC的潜在机制。

方法

采用细胞计数试剂盒-8(CCK-8)检测、流式细胞术、伤口愈合检测和Transwell检测来检测细胞增殖、凋亡、迁移和侵袭。对经PA-MSHA处理的西妥昔单抗耐药CRC细胞进行大规模平行测序,以筛选miRNA的差异表达谱。通过双荧光素酶检测揭示miR-7-5p的直接靶基因。通过蛋白质免疫印迹法检测凋亡和侵袭相关蛋白。

结果

PA-MSHA可成功阻止西妥昔单抗耐药CRC细胞的迁移和侵袭,同时诱导细胞凋亡。裸鼠荷瘤实验表明,PA-MSHA可减缓肿瘤生长并延长小鼠寿命。测序数据显示,PA-MSHA处理后miR-7-5p显著上调。正如预期的那样,miR-7-5p过表达在体内和体外均增强了PA-MSHA的抗癌特性。通过双荧光素酶检测证实miR-7-5p的靶基因是Akt3,并且Akt3沉默消除了miR-7-5p下调对PA-MSHA疗效的抑制作用。此外,PA-MSHA治疗显著降低了Wnt-β-连环蛋白通路的激活,并且Akt3表达与包括Wnt和CTNNB1在内的几个重要的Wnt-β-连环蛋白通路基因呈正相关。最后,我们发现发生西妥昔单抗耐药或疾病进展的CRC患者血清miR-7-5p水平显著降低。

结论

PA-MSHA通过调控miR-7-5p/Akt3/Wnt-β-连环蛋白通路,对西妥昔单抗耐药CRC具有显著疗效。

https://cdn.ncbi.nlm.nih.gov/pmc/blobs/7f19/11385249/7f172fb4f991/tcr-13-08-4441-f1.jpg

文献AI研究员

20分钟写一篇综述,助力文献阅读效率提升50倍。

立即体验

用中文搜PubMed

大模型驱动的PubMed中文搜索引擎

马上搜索

文档翻译

学术文献翻译模型,支持多种主流文档格式。

立即体验