Suppr超能文献

通过自组装纳米颗粒增强一氧化氮递送以根除革兰氏阴性细菌

Enhanced Nitric Oxide Delivery Through Self-Assembling Nanoparticles for Eradicating Gram-Negative Bacteria.

作者信息

Lai Xiangfeng, Yu Lei, Huang Xiangyi, Gardner Wil, Bamford Sarah E, Pigram Paul J, Wang Shuhong, Brun Anton P Le, Muir Benjamin W, Song Jiangning, Wang Yajun, Hsu Hsien-Yi, Chan Philip Wai Hong, Shen Hsin-Hui

机构信息

Department of Materials Science and Engineering, Faculty of Engineering, Monash University, Clayton, Victoria, 3800, Australia.

School of Chemistry, Monash University, Clayton, VIC, 3800, Australia.

出版信息

Adv Healthc Mater. 2024 Dec;13(32):e2403046. doi: 10.1002/adhm.202403046. Epub 2024 Sep 12.

Abstract

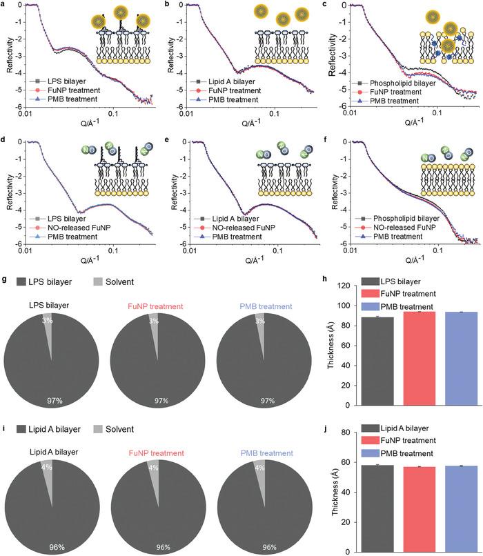
In the current battle against antibiotic resistance, the resilience of Gram-negative bacteria against traditional antibiotics is due not only to their protective outer membranes but also to mechanisms like efflux pumps and enzymatic degradation of drugs, underscores the urgent need for innovative antimicrobial tactics. Herein, this study presents an innovative method involving the synthesis of three furoxan derivatives engineered to self-assemble into nitric oxide (NO) donor nanoparticles (FuNPs). These FuNPs, notably supplied together with polymyxin B (PMB), achieve markedly enhanced bactericidal efficacy against a wide spectrum of bacterial phenotypes at considerably lower NO concentrations (0.1-2.8 µg mL), which is at least ten times lower than the reported data for NO donors (≥200 µg mL). The bactericidal mechanism is elucidated using confocal, scanning, and transmission electron microscopy techniques. Neutron reflectometry confirms that FuNPs initiate membrane disruption by specifically engaging with the polysaccharides on bacterial surfaces, causing structural perturbations. Subsequently, PMB binds to lipid A on the outer membrane, enhancing permeability and resulting in a synergistic bactericidal action with FuNPs. This pioneering strategy underscores the utility of self-assembly in NO delivery as a groundbreaking paradigm to circumvent traditional antibiotic resistance barriers, marking a significant leap forward in the development of next-generation antimicrobial agents.

摘要

在当前对抗抗生素耐药性的斗争中,革兰氏阴性菌对传统抗生素的耐药性不仅归因于它们具有保护性的外膜,还归因于诸如外排泵和药物酶促降解等机制,这凸显了对抗菌新策略的迫切需求。在此,本研究提出了一种创新方法,涉及合成三种经设计可自组装成一氧化氮(NO)供体纳米颗粒(FuNPs)的呋咱衍生物。这些FuNPs,特别是与多粘菌素B(PMB)一起使用时,在显著更低的NO浓度(0.1 - 2.8 µg mL)下对多种细菌表型实现了显著增强的杀菌效果,这比报道的NO供体数据(≥200 µg mL)至少低十倍。使用共聚焦、扫描和透射电子显微镜技术阐明了杀菌机制。中子反射测量证实,FuNPs通过与细菌表面的多糖特异性结合引发膜破坏,导致结构扰动。随后,PMB与外膜上的脂多糖结合,增强通透性,并与FuNPs产生协同杀菌作用。这种开创性策略强调了自组装在NO递送中的效用,作为一种突破传统抗生素耐药性障碍的开创性范例,标志着下一代抗菌剂开发的重大飞跃。

https://cdn.ncbi.nlm.nih.gov/pmc/blobs/5b31/11670277/59b083247d75/ADHM-13-0-g003.jpg

文献AI研究员

20分钟写一篇综述,助力文献阅读效率提升50倍。

立即体验

用中文搜PubMed

大模型驱动的PubMed中文搜索引擎

马上搜索

文档翻译

学术文献翻译模型,支持多种主流文档格式。

立即体验