Suppr超能文献

弓形虫内膜复合物中的孔蛋白形成一个高度互联的结构,维持寄生虫的形状和复制。

Alveolin proteins in the Toxoplasma inner membrane complex form a highly interconnected structure that maintains parasite shape and replication.

机构信息

Molecular Biology Institute, University of California, Los Angeles, Los Angeles, California, United States of America.

Department of Microbiology, Immunology, and Molecular Genetics, University of California, Los Angeles, Los Angeles, California, United States of America.

出版信息

PLoS Biol. 2024 Sep 12;22(9):e3002809. doi: 10.1371/journal.pbio.3002809. eCollection 2024 Sep.

Abstract

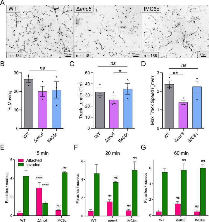
Apicomplexan parasites possess several specialized structures to invade their host cells and replicate successfully. One of these is the inner membrane complex (IMC), a peripheral membrane-cytoskeletal system underneath the plasma membrane. It is composed of a series of flattened, membrane-bound vesicles and a cytoskeletal subpellicular network (SPN) comprised of intermediate filament-like proteins called alveolins. While the alveolin proteins are conserved throughout the Apicomplexa and the broader Alveolata, their precise functions and interactions remain poorly understood. Here, we describe the function of one of these alveolin proteins in Toxoplasma, IMC6. Disruption of IMC6 resulted in striking morphological defects that led to aberrant invasion and replication but surprisingly minor effects on motility. Deletion analyses revealed that the alveolin domain alone is largely sufficient to restore localization and partially sufficient for function. As this highlights the importance of the IMC6 alveolin domain, we implemented unnatural amino acid photoreactive crosslinking to the alveolin domain and identified multiple binding interfaces between IMC6 and 2 other cytoskeletal IMC proteins-IMC3 and ILP1. This provides direct evidence of protein-protein interactions in the alveolin domain and supports the long-held hypothesis that the alveolin domain is responsible for filament formation. Collectively, our study features the conserved alveolin proteins as critical components that maintain the parasite's structural integrity and highlights the alveolin domain as a key mediator of SPN architecture.

摘要

顶复门寄生虫拥有几种专门的结构来入侵宿主细胞并成功复制。其中之一是内膜复合物(IMC),这是位于质膜下的一个外围膜细胞骨架系统。它由一系列扁平的、膜结合的小泡和由中间丝样蛋白称为小泡蛋白组成的细胞骨架下皮层网络(SPN)组成。虽然小泡蛋白在顶复门和更广泛的有孔虫门中是保守的,但它们的确切功能和相互作用仍知之甚少。在这里,我们描述了其中一种小泡蛋白在弓形虫中的功能,即 IMC6。IMC6 的破坏导致了明显的形态缺陷,导致异常入侵和复制,但对运动的影响却很小。缺失分析表明,小泡蛋白结构域本身在很大程度上足以恢复定位,并且在功能上部分足够。由于这突出了 IMC6 小泡蛋白结构域的重要性,我们对小泡蛋白结构域实施了非天然氨基酸光致交联,并鉴定了 IMC6 与 2 种其他细胞骨架 IMC 蛋白-IMC3 和 ILP1 之间的多个结合界面。这提供了在小泡蛋白结构域中蛋白质-蛋白质相互作用的直接证据,并支持了长期以来的假设,即小泡蛋白结构域负责细丝形成。总的来说,我们的研究将保守的小泡蛋白作为维持寄生虫结构完整性的关键组成部分,并突出了小泡蛋白结构域作为 SPN 结构的关键介质。

https://cdn.ncbi.nlm.nih.gov/pmc/blobs/fe91/11421793/72be67909089/pbio.3002809.g001.jpg

文献AI研究员

20分钟写一篇综述,助力文献阅读效率提升50倍。

立即体验

用中文搜PubMed

大模型驱动的PubMed中文搜索引擎

马上搜索

文档翻译

学术文献翻译模型,支持多种主流文档格式。

立即体验