Suppr超能文献

鉴定基底极的新成分 为其分子组织和功能提供了新的见解。

Identification of new components of the basal pole of provides novel insights into its molecular organization and functions.

机构信息

Univ. Bordeaux, CNRS, Microbiologie Fondamentale et Pathogénicité, UMR 5234, Bordeaux, France.

Univ. Bordeaux, Plateforme Protéome, Bordeaux, France.

出版信息

Front Cell Infect Microbiol. 2022 Oct 13;12:1010038. doi: 10.3389/fcimb.2022.1010038. eCollection 2022.

Abstract

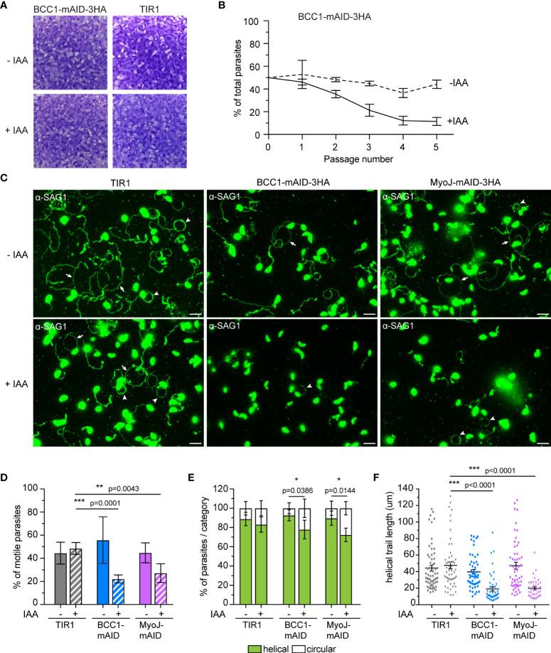
The tachyzoite is a singled-cell obligate intracellular parasite responsible for the acute phase of toxoplasmosis. This polarized cell exhibits an apical complex, a hallmark of the phylum Apicomplexa, essential for motility, invasion, and egress from the host cell. Located on the opposite end of the cell is the basal complex, an elaborated cytoskeletal structure that also plays critical roles in the lytic cycle of the parasite, being involved in motility, cell division, constriction and cytokinesis, as well as intravacuolar cell-cell communication. Nevertheless, only a few proteins of this structure have been described and functionally assessed. In this study, we used spatial proteomics to identify new basal complex components (BCC), and imaging, including ultrastructure expansion microscopy, to position them. We thus confirmed the localization of nine BCCs out of the 12 selected candidates and assigned them to different sub-compartments of the basal complex, including two new domains located above the basal ring and below the posterior cup. Their functional investigation revealed that none of these BCCs are essential for parasite growth . However, one BCC is critical for constricting of the basal complex, likely through direct interaction with the class VI myosin heavy chain J (MyoJ), and for gliding motility. Four other BCCs, including a phosphatase and a guanylate-binding protein, are involved in the formation and/or maintenance of the intravacuolar parasite connection, which is required for the rosette organization and synchronicity of cell division.

摘要

速殖子是一种单细胞专性细胞内寄生虫,负责刚地弓形虫的急性阶段。这种极化细胞表现出顶端复合物,这是顶复门的标志,对于运动、入侵和从宿主细胞逸出至关重要。位于细胞的另一端是基底复合物,这是一个复杂的细胞骨架结构,对于寄生虫的裂解周期也起着关键作用,参与运动、细胞分裂、收缩和胞质分裂,以及囊内细胞间的通讯。然而,这种结构的只有少数蛋白质被描述和功能评估。在这项研究中,我们使用空间蛋白质组学来鉴定新的基底复合物成分(BCC),并通过成像,包括超微结构扩展显微镜,来定位它们。因此,我们确认了 12 个候选物中有 9 个 BCC 的定位,并将它们分配到基底复合物的不同亚区室,包括位于基底环上方和后杯下方的两个新域。它们的功能研究表明,这些 BCC 中没有一个对寄生虫的生长是必需的。然而,一个 BCC 对于基底复合物的收缩至关重要,可能通过与第六类肌球蛋白重链 J(MyoJ)的直接相互作用,以及对于滑行运动。其他四个 BCC 包括一个磷酸酶和一个鸟苷酸结合蛋白,参与囊内寄生虫连接的形成和/或维持,这对于玫瑰花结组织和细胞分裂的同步性是必需的。

https://cdn.ncbi.nlm.nih.gov/pmc/blobs/010c/9613666/2466453568aa/fcimb-12-1010038-g001.jpg

文献AI研究员

20分钟写一篇综述,助力文献阅读效率提升50倍。

立即体验

用中文搜PubMed

大模型驱动的PubMed中文搜索引擎

马上搜索

文档翻译

学术文献翻译模型,支持多种主流文档格式。

立即体验