Suppr超能文献

衰老的骨髓巨噬细胞通过细胞外囊泡介导的旁分泌衰老诱导,驱动全身性衰老和与年龄相关的功能障碍。

Aged bone marrow macrophages drive systemic aging and age-related dysfunction via extracellular vesicle-mediated induction of paracrine senescence.

机构信息

Department of Endocrinology, Endocrinology Research Center, Xiangya Hospital of Central South University, Changsha, China.

Hunan Key Laboratory of Joint Degeneration and Injury, Changsha, China.

出版信息

Nat Aging. 2024 Nov;4(11):1562-1581. doi: 10.1038/s43587-024-00694-0. Epub 2024 Sep 12.

Abstract

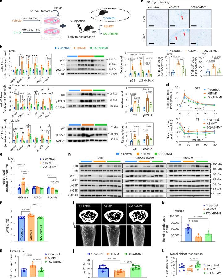
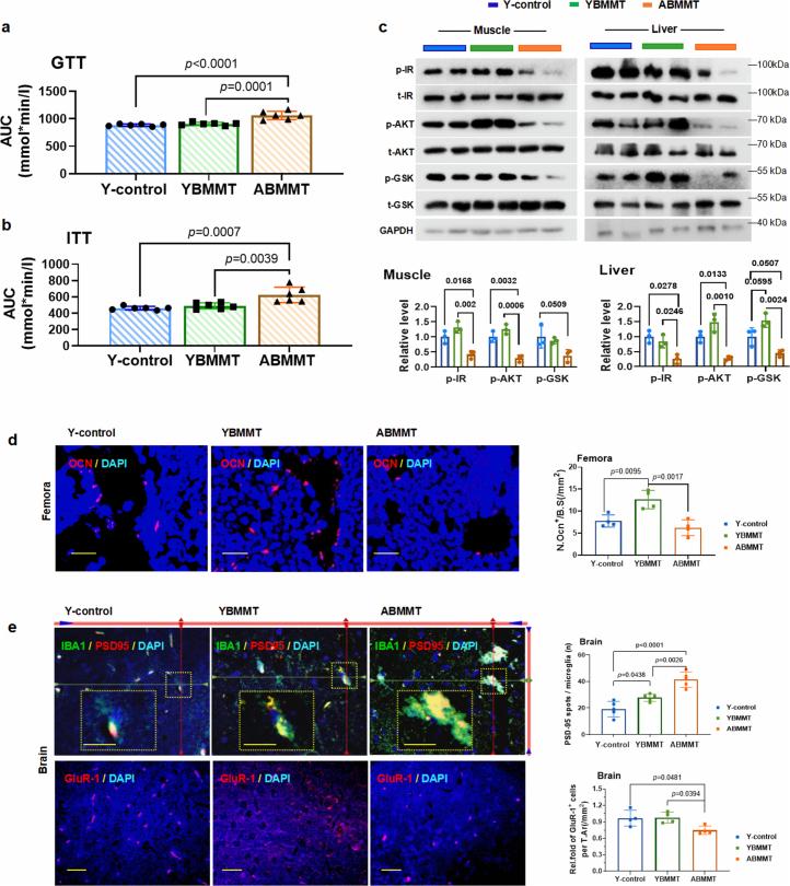
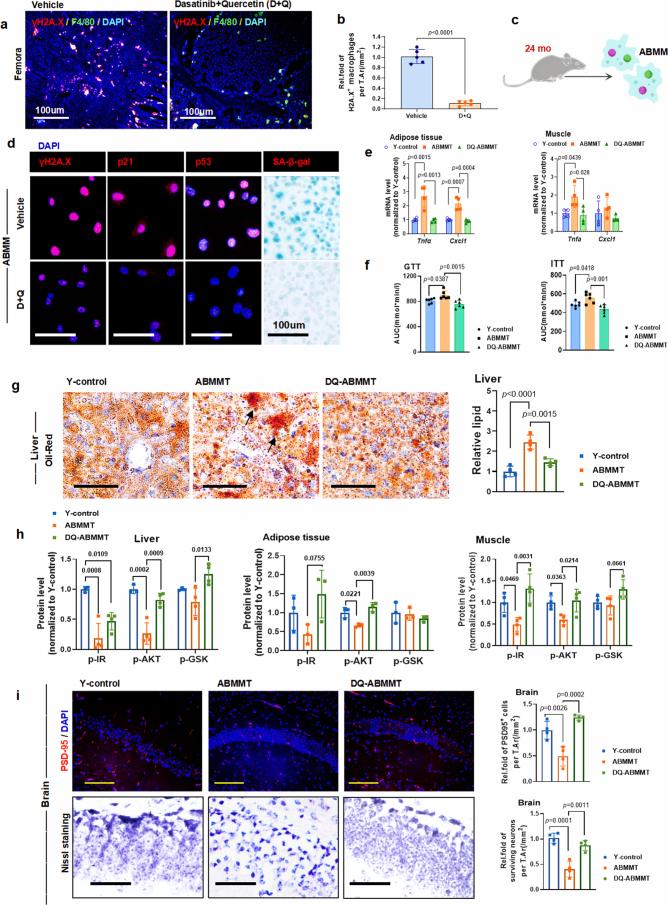
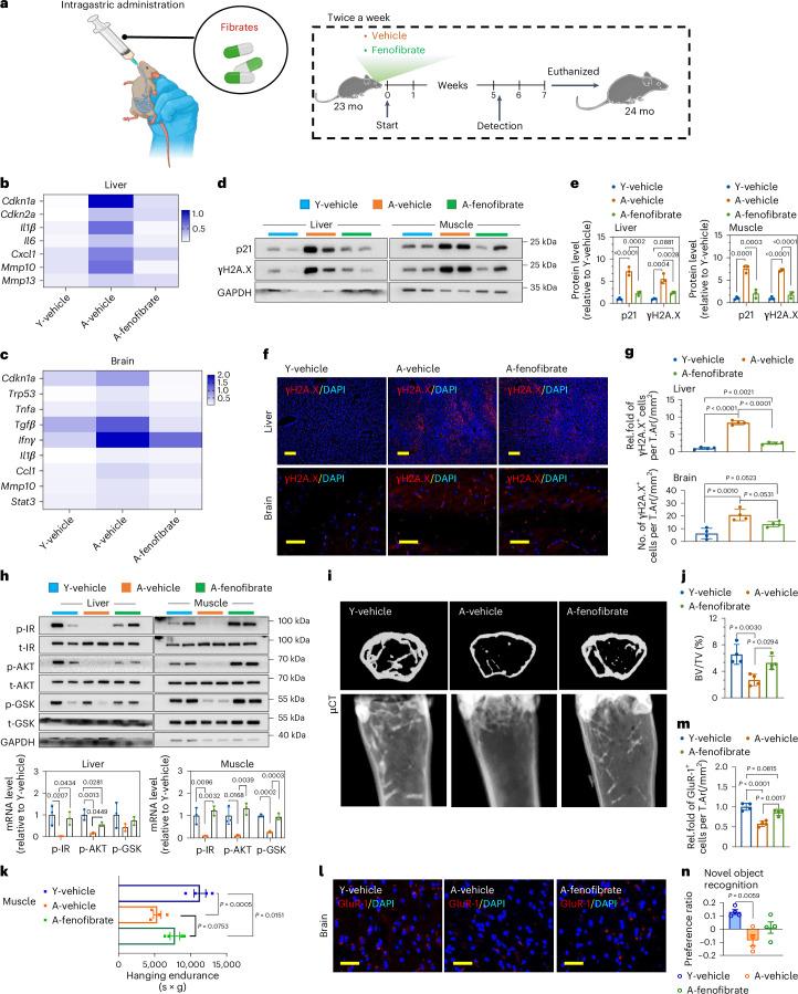
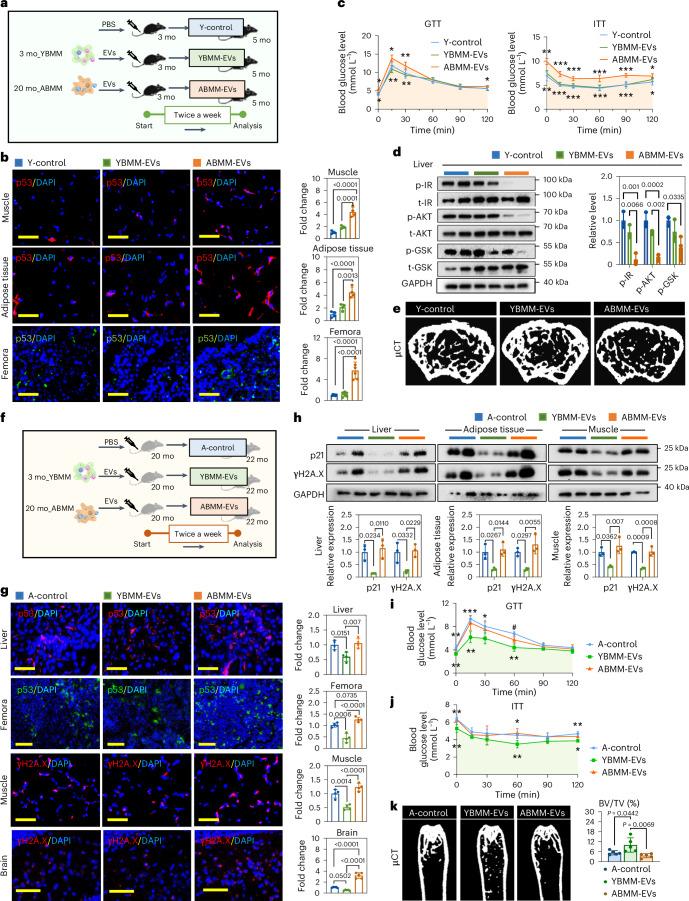
The accumulation and systemic propagation of senescent cells contributes to physiological aging and age-related pathology. However, which cell types are most susceptible to the aged milieu and could be responsible for the propagation of senescence has remained unclear. Here we found that physiologically aged bone marrow monocytes/macrophages (BMMs) propagate senescence to multiple tissues, through extracellular vesicles (EVs), and drive age-associated dysfunction in mice. We identified peroxisome proliferator-activated receptor α (PPARα) as a target of microRNAs within aged BMM-EVs that regulates downstream effects on senescence and age-related dysfunction. Demonstrating therapeutic potential, we report that treatment with the PPARα agonist fenofibrate effectively restores tissue homeostasis in aged mice. Suggesting conservation to humans, in a cohort study of 7,986 participants, we found that fenofibrate use is associated with a reduced risk of age-related chronic disease and higher life expectancy. Together, our findings establish that BMMs can propagate senescence to distant tissues and cause age-related dysfunction, and they provide supportive evidence for fenofibrate to extend healthy lifespan.

摘要

衰老细胞的积累和系统性传播导致生理衰老和与年龄相关的病理学。然而,哪些细胞类型最容易受到衰老环境的影响,并可能导致衰老的传播,这一点仍不清楚。在这里,我们发现,生理上衰老的骨髓单核细胞/巨噬细胞(BMM)通过细胞外囊泡(EVs)将衰老传播到多个组织,并导致小鼠与年龄相关的功能障碍。我们确定过氧化物酶体增殖物激活受体α(PPARα)是衰老 BMM-EVs 中 microRNAs 的靶标,它调节衰老和与年龄相关的功能障碍的下游效应。我们报告称,用 PPARα 激动剂非诺贝特治疗可有效恢复老年小鼠的组织稳态,这证明了其治疗潜力。在对 7986 名参与者的队列研究中,我们发现非诺贝特的使用与降低与年龄相关的慢性疾病风险和提高预期寿命相关。总之,我们的研究结果表明,BMM 可以将衰老传播到远处的组织并导致与年龄相关的功能障碍,并为非诺贝特延长健康寿命提供了支持性证据。

https://cdn.ncbi.nlm.nih.gov/pmc/blobs/f4b4/11564114/366960c92126/43587_2024_694_Fig1_HTML.jpg

文献AI研究员

20分钟写一篇综述,助力文献阅读效率提升50倍。

立即体验

用中文搜PubMed

大模型驱动的PubMed中文搜索引擎

马上搜索

文档翻译

学术文献翻译模型,支持多种主流文档格式。

立即体验