Suppr超能文献

靶向阻断成纤维样滑膜细胞病理性细胞外囊泡和颗粒以缓解骨关节炎:蛋白质组学分析及细胞效应

Targeted Blockage of Pathological Extracellular Vesicles and Particles From Fibroblast-Like Synoviocytes for Osteoarthritis Relief: Proteomic Analysis and Cellular Effect.

作者信息

Liu Bin, Xian Yansi, Shen Tao, Ben Yu, Wu Wenshu, Shi Yong, An Xueying, Peng Rui, Gao Wentian, Gong Wang, Chen Xiang, Guo Baosheng, Jiang Qing

机构信息

Division of Sports Medicine and Adult Reconstructive Surgery, Department of Orthopedic Surgery, Nanjing Drum Tower Hospital, Affiliated Hospital of Medical School, Nanjing University, Nanjing, Jiangsu, China.

State Key Laboratory of Pharmaceutical Biotechnology, Nanjing University, Nanjing, Jiangsu, China.

出版信息

J Extracell Vesicles. 2025 Sep;14(9):e70162. doi: 10.1002/jev2.70162.

Abstract

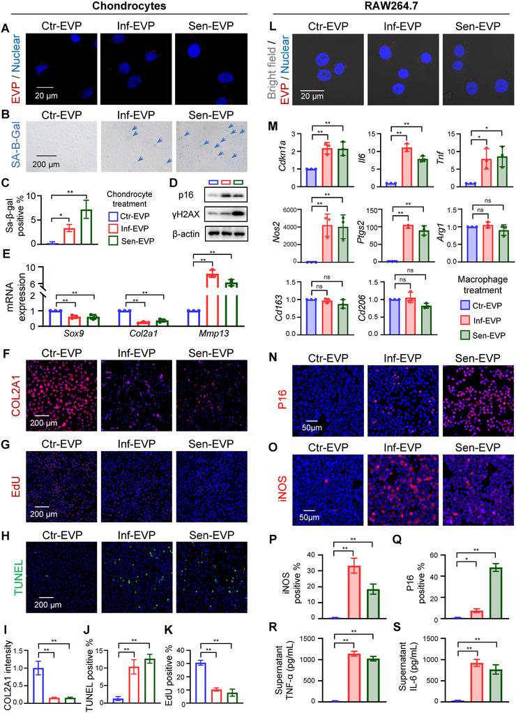
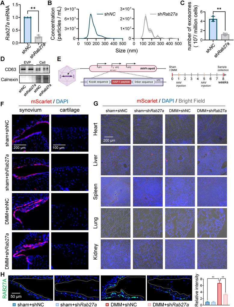
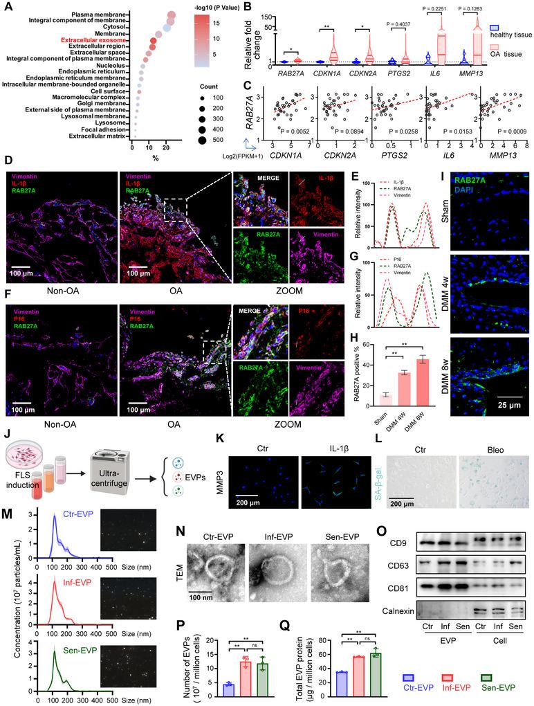
Osteoarthritis (OA), the prevalent debilitating joint disorder, is accelerated by dysregulated intercellular crosstalk, yet the role of fibroblast-like synoviocyte (FLS)-derived extracellular vesicles and particles (EVPs) in disease progression remains to be elucidated. Here, integrative analysis of clinical specimens, animal models, and publicly available datasets revealed significant alterations in exosomal pathways within OA synovium. Proteomic profiling revealed distinct molecular signatures in EVPs derived from inflammatory and senescent FLSs, reflecting the pathophysiological status of their parent cells. We demonstrated that FLSs under inflammatory and senescent states in OA secreted pathogenic EVPs that propagated joint degeneration by disrupting chondrocyte homeostasis, polarizing macrophages towards a pro-inflammatory phenotype, and impairing chondrogenesis of mesenchymal stem cells. To therapeutically target these pathogenic EVPs, we engineered an adeno-associated virus 9 (AAV9) vector fused with a synovium-affinity peptide (HAP-1) to deliver shRNA against Rab27a, a key regulator of EVP secretion. Intra-articular administration of the engineered AAV9 in a murine OA model induced by destabilization of the medical meniscus significantly reduced synovial hyperplasia, cartilage degradation and inflammatory responses, while demonstrating satisfactory systemic biosafety. Our findings establish FLS-derived EVPs as critical mediators of OA pathogenesis and propose a targeted strategy to block their secretion, offering a promising disease-modifying therapeutic avenue for OA.

摘要

骨关节炎(OA)是一种常见的使人衰弱的关节疾病,细胞间串扰失调会加速其发展,然而,成纤维样滑膜细胞(FLS)衍生的细胞外囊泡和颗粒(EVP)在疾病进展中的作用仍有待阐明。在此,对临床标本、动物模型和公开数据集的综合分析揭示了OA滑膜中外泌体途径的显著改变。蛋白质组学分析揭示了来自炎性和衰老FLS的EVP中不同的分子特征,反映了其亲本细胞的病理生理状态。我们证明,OA中处于炎性和衰老状态的FLS分泌致病性EVP,这些EVP通过破坏软骨细胞稳态、使巨噬细胞向促炎表型极化以及损害间充质干细胞的软骨形成来促进关节退变。为了在治疗上靶向这些致病性EVP,我们构建了一种与滑膜亲和肽(HAP-1)融合的腺相关病毒9(AAV9)载体,以递送针对Rab27a(EVP分泌的关键调节因子)的短发夹RNA(shRNA)。在由内侧半月板不稳定诱导的小鼠OA模型中关节内注射工程化AAV9可显著减少滑膜增生、软骨降解和炎症反应,同时显示出令人满意的全身生物安全性。我们的研究结果确定FLS衍生的EVP是OA发病机制的关键介质,并提出了一种靶向策略来阻断其分泌,为OA提供了一条有前景的改善病情的治疗途径。

https://cdn.ncbi.nlm.nih.gov/pmc/blobs/d990/12415871/fb9501475c75/JEV2-14-e70162-g002.jpg

文献AI研究员

20分钟写一篇综述,助力文献阅读效率提升50倍。

立即体验

用中文搜PubMed

大模型驱动的PubMed中文搜索引擎

马上搜索

文档翻译

学术文献翻译模型,支持多种主流文档格式。

立即体验