Suppr超能文献

基因治疗可预防肥胖引起的代谢功能障碍、细胞衰老和骨关节炎。

Gene therapy for prevents obesity-induced metabolic dysfunction, cellular senescence, and osteoarthritis.

机构信息

Department of Orthopaedic Surgery, Washington University, St. Louis, MO 63110.

Shriners Hospitals for Children, St. Louis, MO 63110.

出版信息

Proc Natl Acad Sci U S A. 2024 Oct 22;121(43):e2402954121. doi: 10.1073/pnas.2402954121. Epub 2024 Oct 14.

Abstract

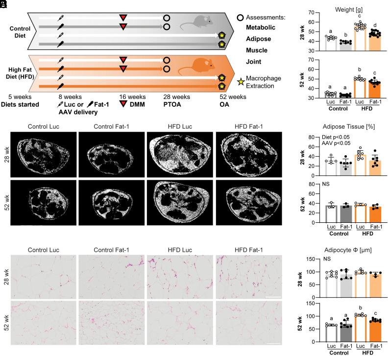
Obesity is one of the primary risk factors for osteoarthritis (OA), acting through cross talk among altered biomechanics, metabolism, adipokines, and dietary free fatty acid (FA) composition. Obesity and aging have been linked to cellular senescence in various tissues, resulting in increased local and systemic inflammation and immune dysfunction. We hypothesized that obesity and joint injury lead to cellular senescence that is typically associated with increased OA severity or with aging and that the ratio of omega-6 (ω-6) to omega-3 (ω-3) FAs regulates these pathologic effects. Mice were placed on an ω-6-rich high-fat diet or a lean control diet and underwent destabilization of the medial meniscus to induce OA. Obesity and joint injury significantly increased cellular senescence in subcutaneous and visceral fat as well as joint tissues such as synovium and cartilage. Using adeno-associated virus (AAV) gene therapy for , a fatty acid desaturase that converts ω-6 to ω-3 FAs, decreasing the serum ω-6:ω-3 FA ratio had a strong senomorphic and therapeutic effect, mitigating metabolic dysfunction, cellular senescence, and joint degeneration. In vitro coculture of bone marrow-derived macrophages and chondrocytes from control and AAV8-treated mice were used to examine the roles of various FA mediators in regulating chondrocyte senescence. Our results suggest that obesity and joint injury result in a premature "aging" of the joint as measured by senescence markers, and these changes can be ameliorated by altering FA composition using gene therapy. These findings support the potential for gene therapy to treat obesity- and/or injury-induced OA clinically.

摘要

肥胖是骨关节炎(OA)的主要危险因素之一,通过改变生物力学、代谢、脂肪因子和膳食游离脂肪酸(FA)组成的相互作用起作用。肥胖和衰老与各种组织中的细胞衰老有关,导致局部和全身炎症以及免疫功能障碍增加。我们假设肥胖和关节损伤导致细胞衰老,这通常与 OA 严重程度增加或与衰老有关,并且 ω-6(ω-6)与 ω-3(ω-3)FA 的比例调节这些病理效应。将小鼠置于富含 ω-6 的高脂肪饮食或瘦对照饮食中,并进行内侧半月板不稳定以诱导 OA。肥胖和关节损伤显著增加了皮下和内脏脂肪以及关节组织(如滑膜和软骨)中的细胞衰老。使用腺相关病毒(AAV)基因治疗,一种将 ω-6 转化为 ω-3 FA 的脂肪酸去饱和酶,降低血清 ω-6:ω-3 FA 比值具有很强的衰老和治疗作用,减轻代谢功能障碍、细胞衰老和关节退化。体外共培养来自对照和 AAV8 治疗小鼠的骨髓来源的巨噬细胞和软骨细胞,以研究各种 FA 介质在调节软骨细胞衰老中的作用。我们的结果表明,肥胖和关节损伤导致关节出现早期“衰老”,可通过使用 基因治疗改变 FA 组成来改善这些变化。这些发现支持使用 基因治疗治疗肥胖症和/或损伤引起的 OA 的潜力。

https://cdn.ncbi.nlm.nih.gov/pmc/blobs/da6a/11513907/d84b3e26a94e/pnas.2402954121fig01.jpg

文献AI研究员

20分钟写一篇综述,助力文献阅读效率提升50倍。

立即体验

用中文搜PubMed

大模型驱动的PubMed中文搜索引擎

马上搜索

文档翻译

学术文献翻译模型,支持多种主流文档格式。

立即体验