Suppr超能文献

FBXO38 对于 PD-1 的调控并非必需。

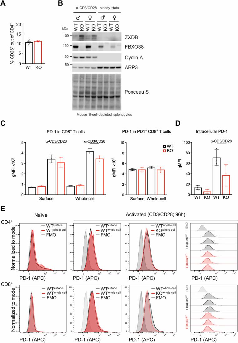
FBXO38 is dispensable for PD-1 regulation.

机构信息

Laboratory of Cancer Biology, Institute of Molecular Genetics of the Czech Academy of Sciences, Prague, Czech Republic.

Laboratory of Adaptive Immunity, Institute of Molecular Genetics of the Czech Academy of Sciences, Prague, Czech Republic.

出版信息

EMBO Rep. 2024 Oct;25(10):4206-4225. doi: 10.1038/s44319-024-00220-8. Epub 2024 Sep 12.

Abstract

SKP1-CUL1-F-box protein (SCF) ubiquitin ligases are versatile protein complexes that mediate the ubiquitination of protein substrates. The direct substrate recognition relies on a large family of F-box-domain-containing subunits. One of these substrate receptors is FBXO38, which is encoded by a gene found mutated in families with early-onset distal motor neuronopathy. SCF ubiquitin ligase controls the stability of ZXDB, a nuclear factor associated with the centromeric chromatin protein CENP-B. Loss of FBXO38 in mice results in growth retardation and defects in spermatogenesis characterized by deregulation of the Sertoli cell transcription program and compromised centromere integrity. Moreover, it was reported that SCF mediates the degradation of PD-1, a key immune-checkpoint inhibitor in T cells. Here, we have re-addressed the link between SCF and PD-1 proteolysis. Our data do not support the notion that SCF directly or indirectly controls the abundance and stability of PD-1 in T cells.

摘要

SKP1-CUL1-F-box 蛋白 (SCF) 泛素连接酶是多功能蛋白复合物,可介导蛋白质底物的泛素化。直接的底物识别依赖于一个包含大量 F-box 结构域的亚基家族。这些底物受体之一是 FBXO38,它由一个基因编码,该基因在具有早发性远端运动神经元病的家族中发生突变。SCF 泛素连接酶控制着 ZXDB 的稳定性,ZXDB 是一种与着丝粒染色质蛋白 CENP-B 相关的核因子。FBXO38 在小鼠中的缺失导致生长迟缓和精子发生缺陷,其特征是精原细胞转录程序失调和着丝粒完整性受损。此外,有报道称 SCF 介导了 PD-1 的降解,PD-1 是 T 细胞中的关键免疫检查点抑制剂。在这里,我们重新研究了 SCF 与 PD-1 蛋白水解之间的联系。我们的数据不支持 SCF 直接或间接控制 T 细胞中 PD-1 的丰度和稳定性的观点。

https://cdn.ncbi.nlm.nih.gov/pmc/blobs/3092/11467412/ec3888b5f9fa/44319_2024_220_Fig1_HTML.jpg

文献AI研究员

20分钟写一篇综述,助力文献阅读效率提升50倍。

立即体验

用中文搜PubMed

大模型驱动的PubMed中文搜索引擎

马上搜索

文档翻译

学术文献翻译模型,支持多种主流文档格式。

立即体验