Suppr超能文献

蛋白激酶 C-δ介导淀粉样β肽诱导的有丝分裂后皮质神经元细胞周期再进入和细胞凋亡。

Protein Kinase C-Delta Mediates Cell Cycle Reentry and Apoptosis Induced by Amyloid-Beta Peptide in Post-Mitotic Cortical Neurons.

机构信息

Institute of Brain Science, National Yang Ming Chiao Tung University, Taipei 112304, Taiwan.

Department of Neurology, Kaohsiung Medical University Hospital, Kaohsiung 807377, Taiwan.

出版信息

Int J Mol Sci. 2024 Sep 5;25(17):9626. doi: 10.3390/ijms25179626.

Abstract

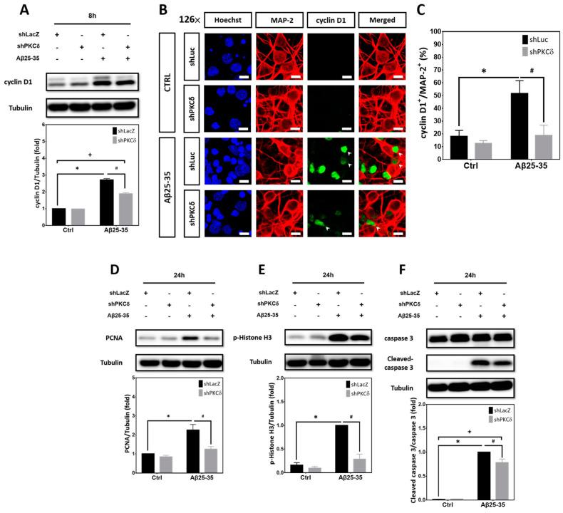
Amyloid-beta peptide (Aβ) is a neurotoxic constituent of senile plaques in the brains of Alzheimer's disease (AD) patients. The detailed mechanisms by which protein kinase C-delta (PKCδ) contributes to Aβ toxicity is not yet entirely understood. Using fully differentiated primary rat cortical neurons, we found that inhibition of Aβ25-35-induced PKCδ increased cell viability with restoration of neuronal morphology. Using cyclin D1, proliferating cell nuclear antigen (PCNA), and histone H3 phosphorylated at Ser-10 (p-Histone H3) as the respective markers for the G1-, S-, and G2/M-phases, PKCδ inhibition mitigated cell cycle reentry (CCR) and subsequent caspase-3 cleavage induced by both Aβ25-35 and Aβ1-42 in the post-mitotic cortical neurons. Upstream of PKCδ, signal transducers and activators of transcription (STAT)-3 mediated PKCδ induction, CCR, and caspase-3 cleavage upon Aβ exposure. Downstream of PKCδ, aberrant neuronal CCR was triggered by overactivating cyclin-dependent kinase-5 (CDK5) via calpain2-dependent p35 cleavage into p25. Finally, PKCδ and CDK5 also contributed to Aβ25-35 induction of p53-upregulated modulator of apoptosis (PUMA) in cortical neurons. Together, we demonstrated that, in the post-mitotic neurons exposed to Aβs, STAT3-dependent PKCδ expression triggers calpain2-mediated p35 cleavage into p25 to overactivate CDK5, thus leading to aberrant CCR, PUMA induction, caspase-3 cleavage, and ultimately apoptosis.

摘要

淀粉样β肽(Aβ)是阿尔茨海默病(AD)患者大脑中老年斑的神经毒性成分。蛋白激酶 C-δ(PKCδ)如何导致 Aβ毒性的详细机制尚不完全清楚。使用完全分化的原代大鼠皮质神经元,我们发现抑制 Aβ25-35 诱导的 PKCδ 增加了细胞活力并恢复了神经元形态。使用细胞周期蛋白 D1、增殖细胞核抗原(PCNA)和组蛋白 H3 丝氨酸 10 位磷酸化(p-Histone H3)作为 G1、S 和 G2/M 期的各自标记物,PKCδ 抑制减轻了由 Aβ25-35 和 Aβ1-42 诱导的有丝分裂后皮质神经元中的细胞周期再进入(CCR)和随后的 caspase-3 切割。在 PKCδ 的上游,信号转导和转录激活因子(STAT)-3 介导 Aβ 暴露时的 PKCδ 诱导、CCR 和 caspase-3 切割。在 PKCδ 的下游,通过钙蛋白酶 2 依赖性 p35 切割为 p25 过度激活周期蛋白依赖性激酶 5(CDK5),异常的神经元 CCR 被触发。最后,PKCδ 和 CDK5 也有助于 Aβ25-35 在皮质神经元中诱导 p53 上调凋亡调节因子(PUMA)。总之,我们证明在暴露于 Aβ 的有丝分裂后神经元中,STAT3 依赖性 PKCδ 表达触发钙蛋白酶 2 介导的 p35 切割为 p25 以过度激活 CDK5,从而导致异常的 CCR、PUMA 诱导、caspase-3 切割,最终导致细胞凋亡。

https://cdn.ncbi.nlm.nih.gov/pmc/blobs/0189/11395613/f95283ffa166/ijms-25-09626-g001a.jpg

文献AI研究员

20分钟写一篇综述,助力文献阅读效率提升50倍。

立即体验

用中文搜PubMed

大模型驱动的PubMed中文搜索引擎

马上搜索

文档翻译

学术文献翻译模型,支持多种主流文档格式。

立即体验