Suppr超能文献

PPARγ 和 C/EBPα 通过抑制恶性肿瘤中的组蛋白甲基转移酶 PRC2 促进脂肪细胞分化。

PPARγ and C/EBPα enable adipocyte differentiation upon inhibition of histone methyltransferase PRC2 in malignant tumors.

机构信息

Gene Editing Center, School of Life Science and Technology, ShanghaiTech University, Shanghai, China.

China Novartis Institutes for BioMedical Research, Shanghai, China.

出版信息

J Biol Chem. 2024 Oct;300(10):107765. doi: 10.1016/j.jbc.2024.107765. Epub 2024 Sep 12.

Abstract

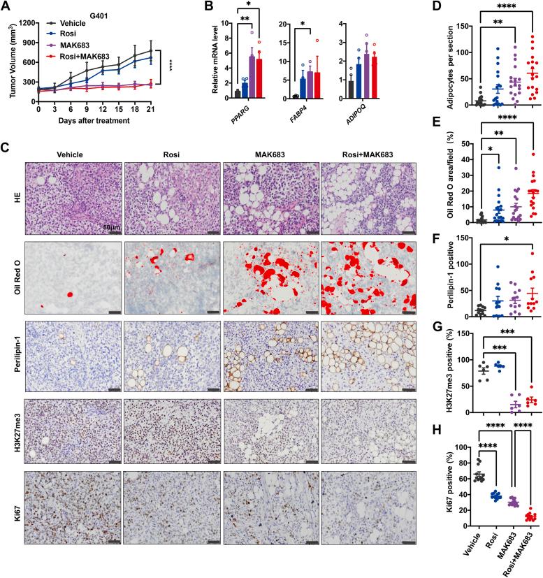
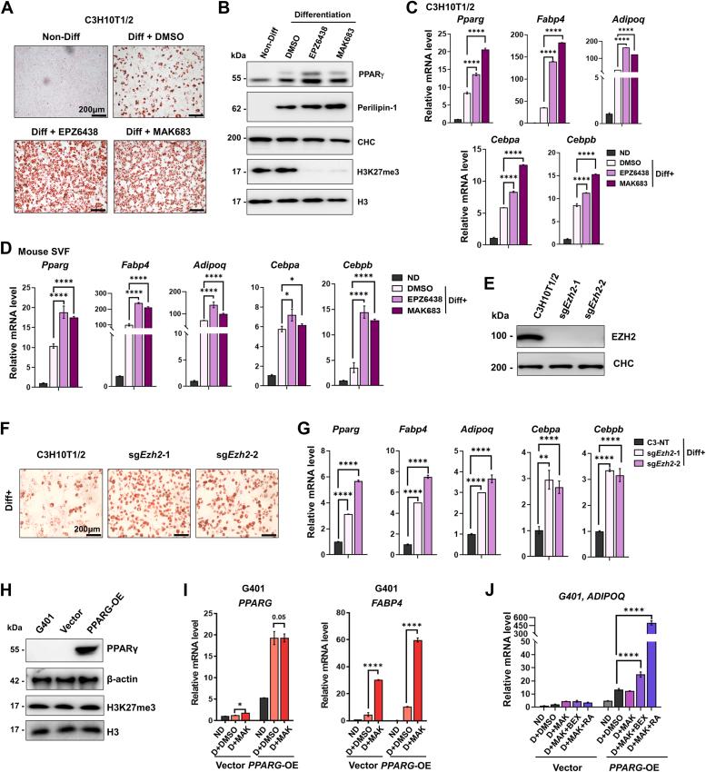
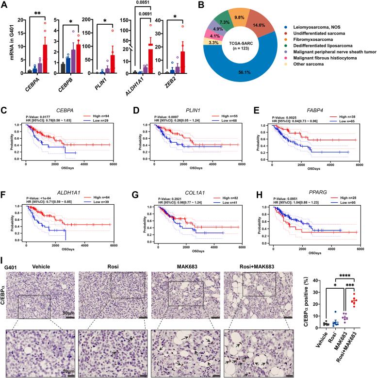
Loss of terminal differentiation is a hallmark of cancer and offers a potential mechanism for differentiation therapy. Polycomb repressive complex 2 (PRC2) serves as the methyltransferase for K27 of histone H3 that is crucial in development. While PRC2 inhibitors show promise in treating various cancers, the underlying mechanisms remain incompletely understood. Here, we demonstrated that the inhibition or depletion of PRC2 enhanced adipocyte differentiation in malignant rhabdoid tumors and mesenchymal stem cells, through upregulation of peroxisome proliferator-activated receptor gamma (PPARG) and CEBPA. Mechanistically, PRC2 directly represses their transcription through H3K27 methylation, as both genes exhibit a bivalent state in mesenchymal stem cells. KO of PPARG compromised C/EBPα expression and impeded the PRC2 inhibitor-induced differentiation into adipocytes. Furthermore, the combination of the PPARγ agonist rosiglitazone and the PRC2 inhibitor MAK683 exhibited a higher inhibition on Ki67 positivity in tumor xenograft compared to MAK683 alone. High CEBPA, PLIN1, and FABP4 levels positively correlated with favorable prognosis in sarcoma patients in The Cancer Genome Atlas cohort. Together, these findings unveil an epigenetic regulatory mechanism for PPARG and highlight the essential role of PPARγ and C/EBPα in the adipocyte differentiation of malignant rhabdoid tumors and sarcomas with a potential clinical implication.

摘要

细胞终末分化丧失是癌症的一个标志,并为分化治疗提供了一个潜在的机制。多梳抑制复合物 2(PRC2)作为组蛋白 H3 的 K27 甲基转移酶,在发育过程中至关重要。虽然 PRC2 抑制剂在治疗各种癌症方面显示出前景,但潜在的机制仍不完全清楚。在这里,我们证明了 PRC2 的抑制或耗竭通过过氧化物酶体增殖物激活受体γ(PPARG)和 CEBPA 的上调,增强恶性横纹肌样肿瘤和间充质干细胞中的脂肪细胞分化。在机制上,PRC2 通过 H3K27 甲基化直接抑制它们的转录,因为这两个基因在间充质干细胞中表现出双价状态。PPARG 的 KO 削弱了 C/EBPα 的表达,并阻碍了 PRC2 抑制剂诱导的向脂肪细胞的分化。此外,PPARγ 激动剂罗格列酮和 PRC2 抑制剂 MAK683 的联合使用在肿瘤异种移植中对 Ki67 阳性的抑制作用高于单独使用 MAK683。在癌症基因组图谱队列中,CEBPA、PLIN1 和 FABP4 水平高与肉瘤患者的良好预后呈正相关。总之,这些发现揭示了 PPARG 的表观遗传调控机制,并强调了 PPARγ 和 C/EBPα 在恶性横纹肌样肿瘤和肉瘤脂肪细胞分化中的重要作用,具有潜在的临床意义。

https://cdn.ncbi.nlm.nih.gov/pmc/blobs/5218/11533084/c9a176d2dd45/gr1.jpg

文献AI研究员

20分钟写一篇综述,助力文献阅读效率提升50倍。

立即体验

用中文搜PubMed

大模型驱动的PubMed中文搜索引擎

马上搜索

文档翻译

学术文献翻译模型,支持多种主流文档格式。

立即体验