Suppr超能文献

揭示WNT16介导的藏猪脂肪生成调控机制:从差异表型到多组学方法的应用

Unveiling the Regulatory Mechanism of Tibetan Pigs Adipogenesis Mediated by WNT16: From Differential Phenotypes to the Application of Multi-Omics Approaches.

作者信息

Huang Qiuyan, Zhang Kunli, Meng Fanming, Lin Sen, Hong Chun, Li Xinming, Li Baohong, Wu Jie, Xin Haiyun, Hu Chuanhuo, Zhu Xiangxing, Tang Dongsheng, Pei Yangli, Wang Sutian

机构信息

State Key Laboratory of Swine and Poultry Breeding Industry, Guangdong Provincial Key Laboratory of Animal Breeding and Nutrition, Institute of Animal Science, Guangdong Academy of Agricultural Sciences, Guangzhou 510640, China.

Key Laboratory of Livestock Disease Prevention of Guangdong Province, Guangdong Provincial Observation and Research Station for Animal Disease, Institute of Animal Health, Guangdong Academy of Agricultural Sciences, Guangzhou 510640, China.

出版信息

Animals (Basel). 2025 Jun 27;15(13):1904. doi: 10.3390/ani15131904.

Abstract

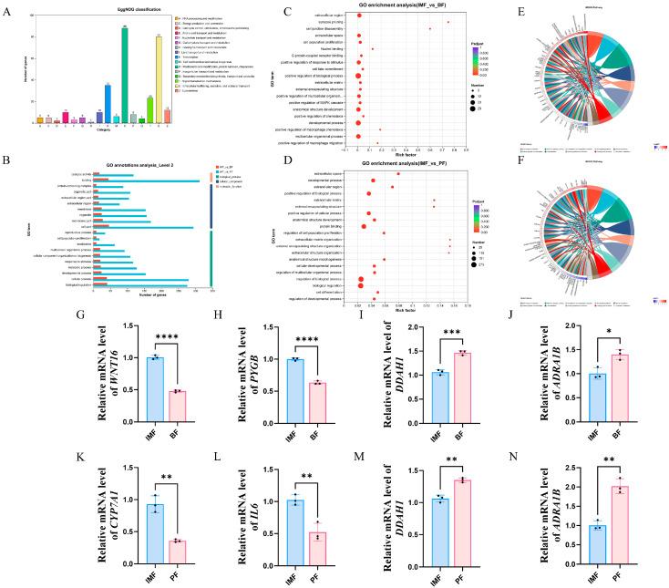
The aim of this study is to investigate the physiological characteristics and regulatory mechanisms of porcine intramuscular fat (IMF), subcutaneous fat (take back fat (BF), for example), and visceral fat (take perienteric fat (PF), for example) to address the challenge of optimizing meat quality without excessive fat deposition. Many improved breed pigs have fast growth rates, high lean meat rates, and low subcutaneous fat deposits, but they also have low IMF content, resulting in poor meat quality. There is usually a positive correlation between intramuscular fat and subcutaneous fat deposits. This study selected eight-month-old female Tibetan pigs as experimental subjects. After slaughter, fat samples were collected. Histological differences in adipocyte morphology were observed via hematoxylin-eosin (HE) staining of tissue sections, and phenotypic characteristics of different adipose tissues were analyzed through fatty acid composition determination. Transcriptome sequencing and untargeted metabolomics were employed to perform pairwise comparisons between different fatty tissues to identify differentially expressed genes and metabolites. A siRNA interference model was constructed and combined with Oil Red O staining and lipid droplet optical density measurement to investigate the regulatory role of WNT16 in adipocyte differentiation. Comparative analysis of phenotypic and fatty acid composition differences in adipocytes from different locations revealed that IMF adipocytes have significantly smaller areas and diameters compared to other fat depots and contain higher levels of monounsaturated fatty acids. Integrated transcriptomic and metabolomic analyses identified differential expression of WNT16 and L-tyrosine, both of which are involved in the melanogenesis pathway. Functional validation showed that inhibiting WNT16 in porcine preadipocytes downregulated adipogenic regulators and reduced lipid droplet accumulation. This cross-level regulatory mechanism of "phenotype detection-multi-omics analysis-gene function research" highlighted WNT16 as a potential key regulator of site-specific fat deposition, providing new molecular targets for optimizing meat quality through nutritional regulation and genetic modification.

摘要

本研究旨在探究猪肌内脂肪(IMF)、皮下脂肪(例如背膘(BF))和内脏脂肪(例如肠系膜脂肪(PF))的生理特征及调控机制,以应对在不过度脂肪沉积的情况下优化肉质的挑战。许多改良品种猪生长速度快、瘦肉率高且皮下脂肪沉积少,但它们的肌内脂肪含量也低,导致肉质不佳。肌内脂肪与皮下脂肪沉积之间通常存在正相关。本研究选取8月龄雌性藏猪作为实验对象。屠宰后,采集脂肪样本。通过组织切片的苏木精-伊红(HE)染色观察脂肪细胞形态的组织学差异,并通过脂肪酸组成测定分析不同脂肪组织的表型特征。采用转录组测序和非靶向代谢组学对不同脂肪组织进行两两比较,以鉴定差异表达基因和代谢物。构建siRNA干扰模型,并结合油红O染色和脂滴光密度测量,研究WNT16在脂肪细胞分化中的调控作用。对不同部位脂肪细胞的表型和脂肪酸组成差异进行比较分析发现,与其他脂肪库相比,肌内脂肪细胞的面积和直径显著更小,且含有更高水平的单不饱和脂肪酸。综合转录组和代谢组分析确定了WNT16和L-酪氨酸的差异表达,二者均参与黑色素生成途径。功能验证表明,抑制猪前体脂肪细胞中的WNT16可下调脂肪生成调节因子并减少脂滴积累。这种“表型检测-多组学分析-基因功能研究”的跨层次调控机制突出了WNT16作为位点特异性脂肪沉积潜在关键调节因子的作用,为通过营养调控和基因修饰优化肉质提供了新的分子靶点。

https://cdn.ncbi.nlm.nih.gov/pmc/blobs/6aaf/12249285/1450ed12a498/animals-15-01904-g001.jpg

文献AI研究员

20分钟写一篇综述,助力文献阅读效率提升50倍。

立即体验

用中文搜PubMed

大模型驱动的PubMed中文搜索引擎

马上搜索

文档翻译

学术文献翻译模型,支持多种主流文档格式。

立即体验