Suppr超能文献

育肥至出栏的F1安格斯-内洛尔公牛和阉牛的肌肉组织转录组:对肌内脂肪沉积的影响

Muscle tissue transcriptome of F1 Angus-Nellore bulls and steers feedlot finished: impacts on intramuscular fat deposition.

作者信息

Reis Irene Alexandre, Baldassini Welder Angelo, Ramírez-Zamudio Germán Darío, de Farias Iasmin Myrele Santos Calaça, Chiaratti Marcos Roberto, Pereira Junior Sérgio, Nociti Ricardo Perecin, Carvalho Pedro Henrique Vilela, Curi Rogério Abdallah, Pereira Guilherme Luis, Chardulo Luis Artur Loyola, Neto Otávio Rodrigues Machado

机构信息

College of Agriculture and Veterinary Sciences (FCAV), Department of Animal Science, São Paulo State University "Júlio de Mesquita Filho" (UNESP), Jaboticabal, SP, 14884-900, Brazil.

College of Veterinary Medicine and Animal Science (FMVZ), São Paulo State University (UNESP), Botucatu, SP, 18618-681, Brazil.

出版信息

BMC Genomics. 2024 Dec 4;25(1):1178. doi: 10.1186/s12864-024-11066-8.

Abstract

BACKGROUND

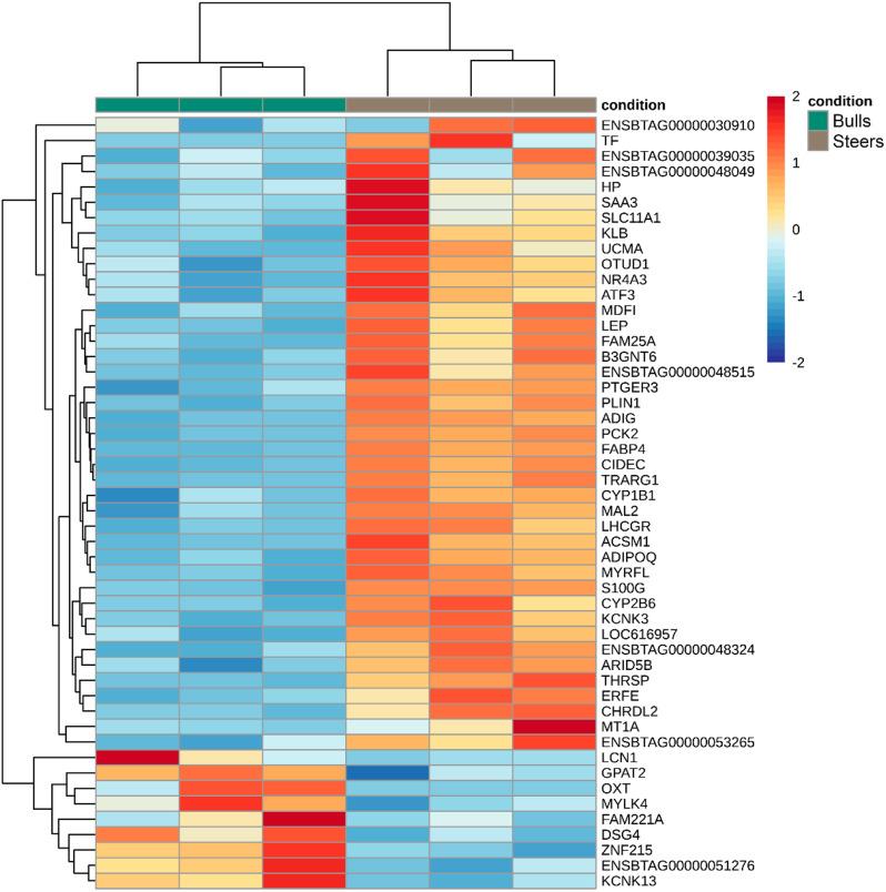
Castration is a common practice in beef cattle production systems to manage breeding and enhance meat quality by promoting intramuscular fat (IMF) deposition, known as marbling. However, the molecular mechanisms that are influenced by castration in beef cattle are poorly understood. The aim of this study was to identify differentially expressed genes (DEGs) and metabolic pathways that regulate IMF deposition in crossbred cattle by RNA sequencing (RNA-Seq) of skeletal muscle tissue. Six hundred and forty F1 Angus-Nellore bulls and steers (n = 320/group) were submitted to feedlot finishing for 180 days. Sixty Longissimus thoracis muscle samples were collected randomly from each group in the hot carcass (at slaughter) and 48 h post-mortem (at deboning), at between 12th and 13th thoracic vertebrae. Three muscle samples of each group were randomly selected for RNA-Seq analysis, while the post-deboning meat samples were submitted to determination of IMF content.

RESULTS

Steers had a 2.7-fold greater IMF content than bulls (5.59 vs. 2.07%; P < 0.01). A total of 921 DEGs (FDR < 0.05) were identified in contrast between Bulls versus Steers; of these, 371 were up-regulated, and 550 were down-regulated. Functional transcriptome enrichment analysis revealed differences in biological processes and metabolic pathways related to adipogenesis and lipogenesis, such as insulin resistance, AMPK, cAMP, regulation of lipolysis in adipocytes, and PI3K-Akt signaling pathways. Candidate genes such as FOXO1, PPARG, PCK2, CALM1, LEP, ADIPOQ, FASN, FABP4, PLIN1, PIK3R3, ROCK2, ADCY5, and ADORA1 were regulated in steers, which explains the expressive difference in IMF content when compared to bulls.

CONCLUSIONS

The current findings suggest the importance of these pathways and genes for lipid metabolism in steers with greater IMF. Notably, this study reveals for the first time the involvement of the PI3K-Akt pathway and associated genes in regulating IMF deposition in F1 Angus-Nellore cattle. Castration influenced DEGs linked to energy metabolism and lipid biosynthesis, highlighting key molecular players responsible for IMF accumulation post-castration in beef cattle.

摘要

背景

去势是肉牛生产系统中的常见做法,旨在通过促进肌内脂肪(IMF)沉积(即大理石花纹)来管理繁殖并提高肉质。然而,肉牛去势所影响的分子机制尚不清楚。本研究的目的是通过对骨骼肌组织进行RNA测序(RNA-Seq)来鉴定调控杂种牛IMF沉积的差异表达基因(DEG)和代谢途径。640头F1安格斯-内洛尔公牛和阉牛(每组n = 320头)进入饲养场育肥180天。在热胴体(屠宰时)和宰后48小时(去骨时),从每组中随机采集60份胸最长肌样本,部位在第12和第13胸椎之间。每组随机选取3份肌肉样本进行RNA-Seq分析,而去骨后的肉样则用于测定IMF含量。

结果

阉牛的IMF含量比公牛高2.7倍(5.59%对2.07%;P < 0.01)。在公牛与阉牛的对比中,共鉴定出921个DEG(FDR < 0.05);其中,371个上调,550个下调。功能转录组富集分析揭示了与脂肪生成和脂质生成相关的生物过程和代谢途径的差异,如胰岛素抵抗、AMPK、cAMP、脂肪细胞中脂解的调节以及PI3K-Akt信号通路。FOXO1、PPARG、PCK2、CALM1、LEP、ADIPOQ、FASN、FABP4、PLIN1、PIK3R3、ROCK2、ADCY5和ADORA1等候选基因在阉牛中受到调控,这解释了与公牛相比IMF含量的显著差异。

结论

目前的研究结果表明这些途径和基因对IMF含量较高的阉牛脂质代谢的重要性。值得注意的是,本研究首次揭示了PI3K-Akt途径及相关基因参与调控F1安格斯-内洛尔牛的IMF沉积。去势影响了与能量代谢和脂质生物合成相关的DEG,突出了负责肉牛去势后IMF积累的关键分子参与者。

https://cdn.ncbi.nlm.nih.gov/pmc/blobs/2a79/11616301/f65d549137fc/12864_2024_11066_Fig1_HTML.jpg

文献AI研究员

20分钟写一篇综述,助力文献阅读效率提升50倍。

立即体验

用中文搜PubMed

大模型驱动的PubMed中文搜索引擎

马上搜索

文档翻译

学术文献翻译模型,支持多种主流文档格式。

立即体验