Suppr超能文献

增强子-启动子枢纽组织转录网络,促进致癌和耐药性。

Enhancer-promoter hubs organize transcriptional networks promoting oncogenesis and drug resistance.

机构信息

Department of Pathology and Laboratory Medicine, University of Pennsylvania, Philadelphia, USA.

Penn Epigenetics Institute, University of Pennsylvania, Philadelphia, USA.

出版信息

Nat Commun. 2024 Sep 14;15(1):8070. doi: 10.1038/s41467-024-52375-6.

Abstract

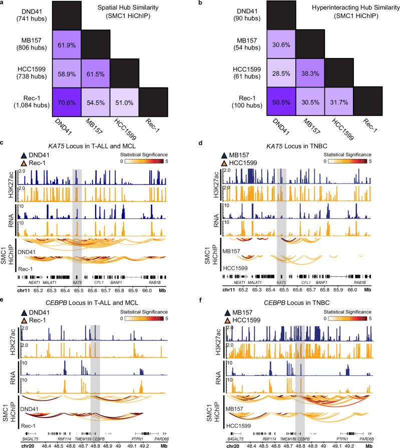
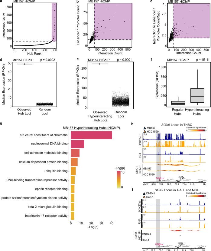
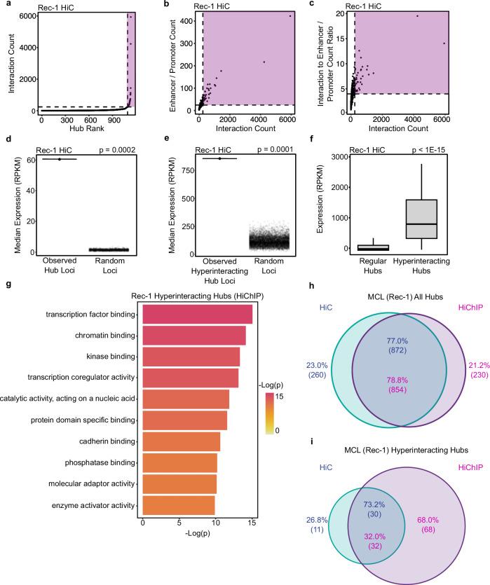
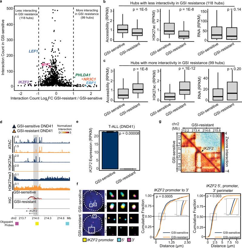
Recent advances in high-resolution mapping of spatial interactions among regulatory elements support the existence of complex topological assemblies of enhancers and promoters known as enhancer-promoter hubs or cliques. Yet, organization principles of these multi-interacting enhancer-promoter hubs and their potential role in regulating gene expression in cancer remain unclear. Here, we systematically identify enhancer-promoter hubs in breast cancer, lymphoma, and leukemia. We find that highly interacting enhancer-promoter hubs form at key oncogenes and lineage-associated transcription factors potentially promoting oncogenesis of these diverse cancer types. Genomic and optical mapping of interactions among enhancer and promoter elements further show that topological alterations in hubs coincide with transcriptional changes underlying acquired resistance to targeted therapy in T cell leukemia and B cell lymphoma. Together, our findings suggest that enhancer-promoter hubs are dynamic and heterogeneous topological assemblies with the potential to control gene expression circuits promoting oncogenesis and drug resistance.

摘要

近年来,对调控元件之间空间相互作用的高分辨率作图的研究进展支持了增强子和启动子之间存在复杂拓扑组装的观点,这些复杂拓扑组装被称为增强子-启动子枢纽或小团。然而,这些多相互作用的增强子-启动子枢纽的组织原则及其在癌症中调节基因表达的潜在作用仍不清楚。在这里,我们系统地鉴定了乳腺癌、淋巴瘤和白血病中的增强子-启动子枢纽。我们发现,高度相互作用的增强子-启动子枢纽形成于关键的癌基因和谱系相关转录因子,这可能促进了这些不同癌症类型的癌变。增强子和启动子元件之间相互作用的基因组和光学作图进一步表明,枢纽中的拓扑改变与 T 细胞白血病和 B 细胞淋巴瘤中靶向治疗获得性耐药的转录变化相一致。总之,我们的研究结果表明,增强子-启动子枢纽是动态的和异质的拓扑组装,具有控制促进癌变和耐药性的基因表达回路的潜力。

https://cdn.ncbi.nlm.nih.gov/pmc/blobs/5bc7/11401928/2d5ff2ca6b91/41467_2024_52375_Fig1_HTML.jpg

文献AI研究员

20分钟写一篇综述,助力文献阅读效率提升50倍。

立即体验

用中文搜PubMed

大模型驱动的PubMed中文搜索引擎

马上搜索

文档翻译

学术文献翻译模型,支持多种主流文档格式。

立即体验