Suppr超能文献

抑制神经元 AMPKβ2 同工型会损害识别记忆和突触可塑性。

Suppression of neuronal AMPKβ2 isoform impairs recognition memory and synaptic plasticity.

机构信息

Department of Internal Medicine, Gerontology and Geriatric Medicine, Wake Forest University School of Medicine, Winston-Salem, North Carolina 27157, USA.

St. Vincent's Institute of Medical Research and Department of Medicine, University of Melbourne, Parkville, VIC 3010, Australia; Mary McKillop Institute for Health Research, Australian Catholic University, Melbourne 3000, VIC, Australia.

出版信息

Neurobiol Dis. 2024 Oct 15;201:106664. doi: 10.1016/j.nbd.2024.106664. Epub 2024 Sep 13.

Abstract

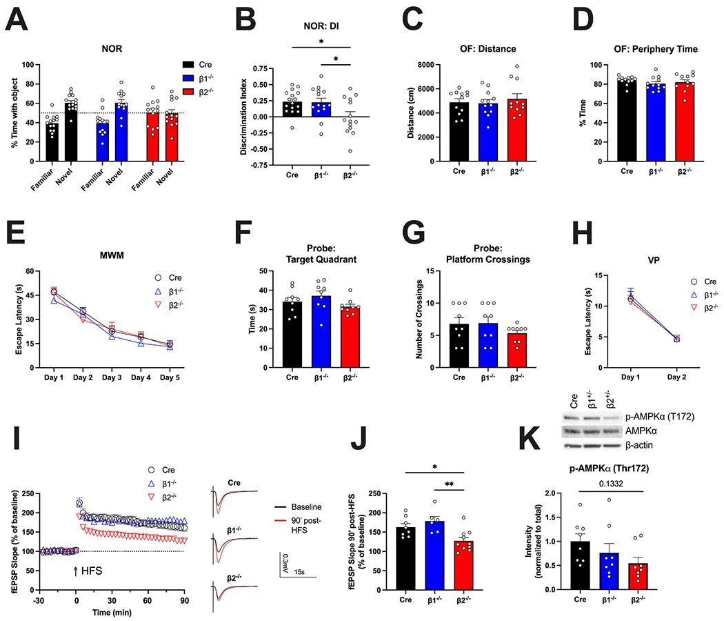
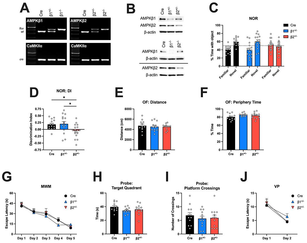
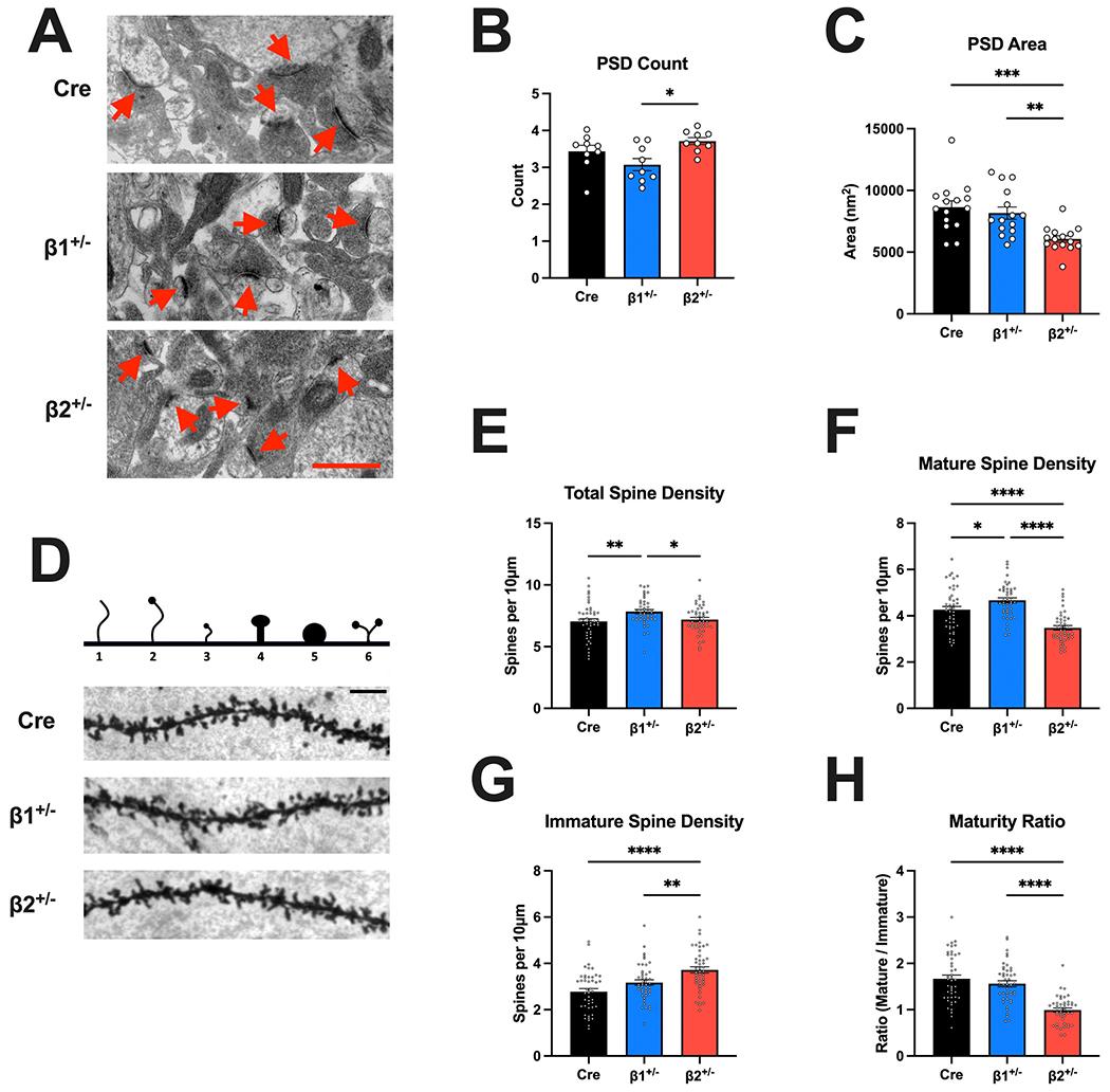
AMP-activated protein kinase (AMPK) is an αβγ heterotrimer protein kinase that functions as a molecular sensor to maintain energy homeostasis. Accumulating evidence suggests a role of AMPK signaling in the regulation of synaptic plasticity and cognitive function; however, isoform-specific roles of AMPK in the central nervous system (CNS) remain elusive. Regulation of the AMPK activities has focused on the manipulation of the α or γ subunit. Meanwhile, accumulating evidence indicates that the β subunit is critical for sensing nutrients such as fatty acids and glycogen to control AMPK activity. Here, we generated transgenic mice with conditional suppression of either AMPKβ1 or β2 in neurons and characterized potential isoform-specific roles of AMPKβ in cognitive function and underlying mechanisms. We found that AMPKβ2 (but not β1) suppression resulted in impaired recognition memory, reduced hippocampal synaptic plasticity, and altered structure of hippocampal postsynaptic densities and dendritic spines. Our study implicates a role for the AMPKβ2 isoform in the regulation of synaptic and cognitive function.

摘要

腺苷酸活化蛋白激酶(AMPK)是一种αβγ三聚体蛋白激酶,作为一种分子传感器,可维持能量平衡。越来越多的证据表明 AMPK 信号在调节突触可塑性和认知功能方面发挥作用;然而,AMPK 在中枢神经系统(CNS)中的同工型特异性作用仍不清楚。AMPK 活性的调节主要集中在α或γ亚基的操作上。同时,越来越多的证据表明β亚基对于感知脂肪酸和糖原等营养物质以控制 AMPK 活性至关重要。在这里,我们生成了条件性敲除神经元中 AMPKβ1 或β2 的转基因小鼠,并对 AMPKβ 在认知功能和潜在的同工型特异性作用及其机制进行了特征描述。我们发现 AMPKβ2(而非β1)的抑制导致识别记忆受损、海马突触可塑性降低以及海马突触后密度和树突棘结构改变。我们的研究表明 AMPKβ2 同工型在调节突触和认知功能方面发挥作用。

https://cdn.ncbi.nlm.nih.gov/pmc/blobs/411d/11539201/6454a4ed0512/nihms-2031281-f0001.jpg

文献AI研究员

20分钟写一篇综述,助力文献阅读效率提升50倍。

立即体验

用中文搜PubMed

大模型驱动的PubMed中文搜索引擎

马上搜索

文档翻译

学术文献翻译模型,支持多种主流文档格式。

立即体验