Suppr超能文献

腺苷酸活化蛋白激酶(AMPK)调节神经肌肉接头的维持与重塑。

AMPK regulates the maintenance and remodelling of the neuromuscular junction.

作者信息

Ng Sean Y, Mikhail Andrew I, Mattina Stephanie R, Mohammed Salah A, Khan Shahzeb K, Desjardins Eric M, Lim Changhyun, Phillips Stuart M, Steinberg Gregory R, Ljubicic Vladimir

机构信息

Department of Kinesiology, McMaster University, 1280 Main St. W., Hamilton, ON, Canada.

Centre for Metabolism, Obesity and Diabetes Research, McMaster University, 1280 Main St. W., Hamilton, ON, Canada; Division of Endocrinology and Metabolism, Department of Medicine, McMaster University, 1280 Main St. W., Hamilton, ON, Canada; Department of Biochemistry and Biomedical Sciences, McMaster University, 1280 Main St. W., Hamilton, ON, Canada.

出版信息

Mol Metab. 2025 Jan;91:102066. doi: 10.1016/j.molmet.2024.102066. Epub 2024 Nov 19.

Abstract

OBJECTIVE

The molecular mechanisms underlying the maintenance and adaptability of the neuromuscular junction (NMJ) remain poorly understood. This study aimed to investigate the role of AMP-activated protein kinase (AMPK) as a key regulator of NMJ stability and plasticity.

METHOD

A comprehensive, multifaceted approach was employed, integrating genetic, physiological, and pharmacological methodologies to elucidate the role of skeletal muscle AMPK in modulating the neuromuscular synapse.

RESULTS

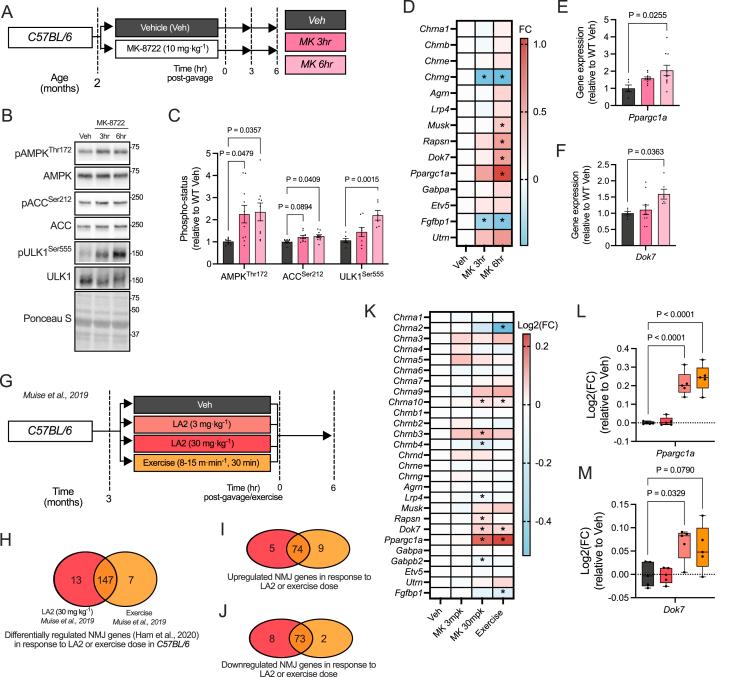
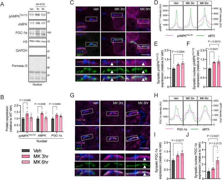
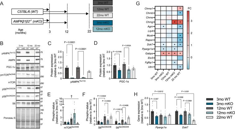
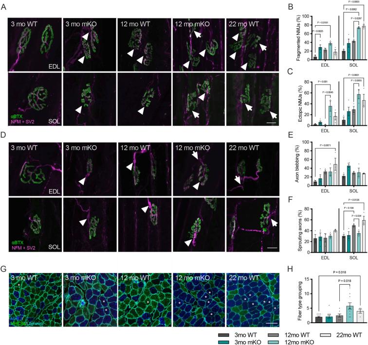
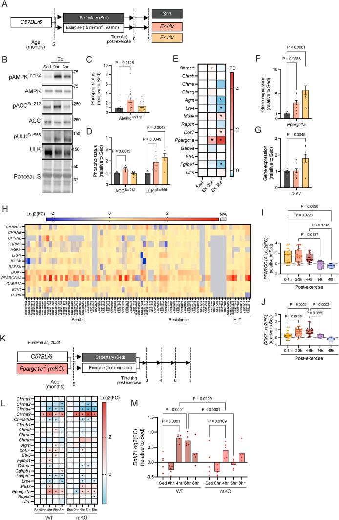
Our findings reveal an increased abundance of AMPK transcripts within the NMJ and an age-associated decline in AMPK activity and synapse-specific mitochondrial gene expression. Young mice null for skeletal muscle AMPK displayed a neuromuscular phenotype akin to aged animals. Pharmacological AMPK stimulation facilitated its localization in subsynaptic myonuclei, preceded the induction of several NMJ-related transcripts, and enhanced myotube acetylcholine receptor clustering. Exercise-induced AMPK activation in mouse muscle elicited a broad NMJ-related gene response, consistent with human exercise data.

CONCLUSIONS

These findings highlight a critical role for AMPK in the maintenance and remodeling of the NMJ, highlighting its potential as a therapeutic target for age-related and neuromuscular disorders.

摘要

目的

神经肌肉接头(NMJ)维持和适应性的分子机制仍未得到充分理解。本研究旨在探讨AMP活化蛋白激酶(AMPK)作为NMJ稳定性和可塑性关键调节因子的作用。

方法

采用了一种综合的、多方面的方法,整合了遗传学、生理学和药理学方法,以阐明骨骼肌AMPK在调节神经肌肉突触中的作用。

结果

我们的研究结果显示,NMJ内AMPK转录本丰度增加,且AMPK活性和突触特异性线粒体基因表达随年龄下降。骨骼肌AMPK缺失的幼鼠表现出类似于老年动物的神经肌肉表型。药理学上的AMPK刺激促进了其在突触下肌核中的定位,先于几种与NMJ相关的转录本的诱导,并增强了肌管乙酰胆碱受体的聚集。运动诱导的小鼠肌肉中AMPK活化引发了广泛的与NMJ相关的基因反应,这与人类运动数据一致。

结论

这些发现突出了AMPK在NMJ维持和重塑中的关键作用,突显了其作为年龄相关和神经肌肉疾病治疗靶点的潜力。

https://cdn.ncbi.nlm.nih.gov/pmc/blobs/d44c/11646796/56ffd7218d00/ga1.jpg

文献AI研究员

20分钟写一篇综述,助力文献阅读效率提升50倍。

立即体验

用中文搜PubMed

大模型驱动的PubMed中文搜索引擎

马上搜索

文档翻译

学术文献翻译模型,支持多种主流文档格式。

立即体验