Suppr超能文献

用于可控生物合成的可编程多功能生物分子凝聚物的从头工程设计。

De novo engineering of programmable and multi-functional biomolecular condensates for controlled biosynthesis.

作者信息

Yu Wenwen, Jin Ke, Wang Dandan, Wang Nankai, Li Yangyang, Liu Yanfeng, Li Jianghua, Du Guocheng, Lv Xueqin, Chen Jian, Ledesma-Amaro Rodrigo, Liu Long

机构信息

Key Laboratory of Carbohydrate Chemistry and Biotechnology, Ministry of Education, Jiangnan University, Wuxi, China.

Science Center for Future Foods, Jiangnan University, Wuxi, China.

出版信息

Nat Commun. 2024 Sep 12;15(1):7989. doi: 10.1038/s41467-024-52411-5.

Abstract

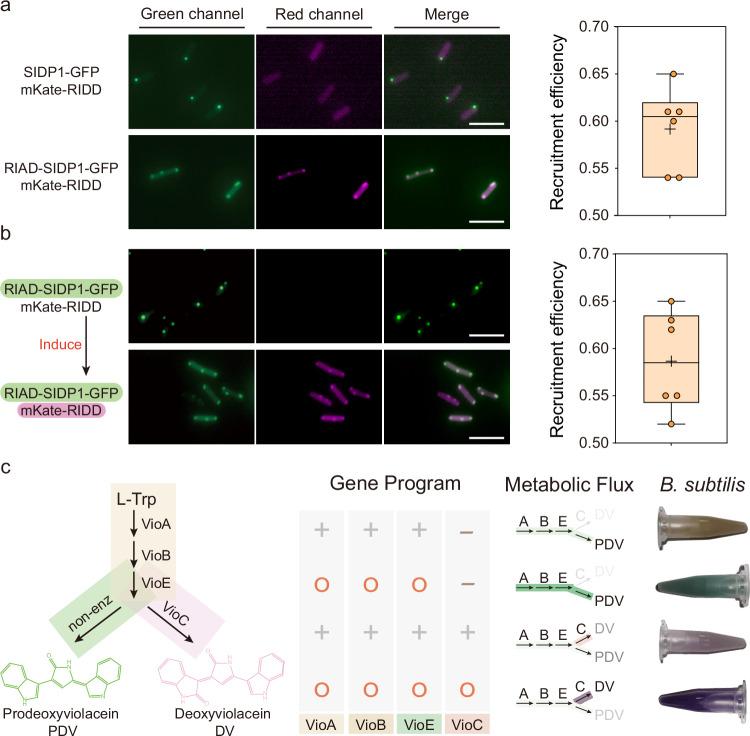
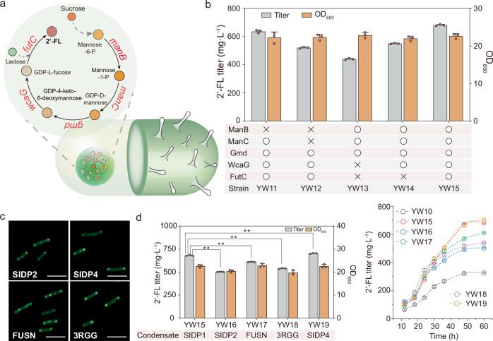
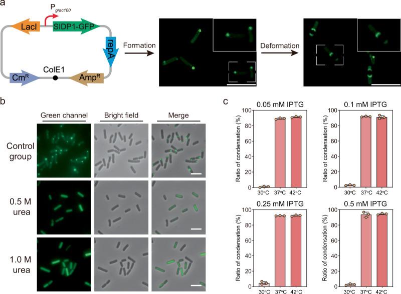
There is a growing interest in the creation of engineered condensates formed via liquid-liquid phase separation (LLPS) to exert precise cellular control in prokaryotes. However, de novo design of cellular condensates to control metabolic flux or protein translation remains a challenge. Here, we present a synthetic condensate platform, generated through the incorporation of artificial, disordered proteins to realize specific functions in Bacillus subtilis. To achieve this, the "stacking blocks" strategy is developed to rationally design a series of LLPS-promoting proteins for programming condensates. Through the targeted recruitment of biomolecules, our investigation demonstrates that cellular condensates effectively sequester biosynthetic pathways. We successfully harness this capability to enhance the biosynthesis of 2'-fucosyllactose by 123.3%. Furthermore, we find that condensates can enhance the translation specificity of tailored enzyme fourfold, and can increase N-acetylmannosamine titer by 75.0%. Collectively, these results lay the foundation for the design of engineered condensates endowed with multifunctional capacities.

摘要

通过液-液相分离(LLPS)形成工程凝聚物以在原核生物中实现精确的细胞控制,这方面的研究兴趣与日俱增。然而,从头设计用于控制代谢通量或蛋白质翻译的细胞凝聚物仍然是一项挑战。在此,我们展示了一个合成凝聚物平台,它通过引入人工无序蛋白质在枯草芽孢杆菌中实现特定功能而产生。为实现这一目标,我们开发了“堆叠模块”策略,以合理设计一系列促进LLPS的蛋白质来对凝聚物进行编程。通过对生物分子的靶向招募,我们的研究表明细胞凝聚物能有效隔离生物合成途径。我们成功利用这一能力将2'-岩藻糖基乳糖的生物合成提高了123.3%。此外,我们发现凝聚物可将定制酶的翻译特异性提高四倍,并使N-乙酰甘露糖胺产量提高75.0%。总的来说,这些结果为设计具有多功能能力的工程凝聚物奠定了基础。

https://cdn.ncbi.nlm.nih.gov/pmc/blobs/8c14/11405872/52671db1a1ef/41467_2024_52411_Fig1_HTML.jpg

文献AI研究员

20分钟写一篇综述,助力文献阅读效率提升50倍。

立即体验

用中文搜PubMed

大模型驱动的PubMed中文搜索引擎

马上搜索

文档翻译

学术文献翻译模型,支持多种主流文档格式。

立即体验