Suppr超能文献

用于增强靛蓝素生物合成和抗菌肽生产的工程化无膜细胞器。

Engineered membraneless organelles in for enhanced indigoidine biosynthesis and antimicrobial peptide production.

作者信息

Sun Manman, Zhao Yimeng, Ledesma-Amaro Rodrigo, Gao Jin, Liu Xiuxia, Bai Zhonghu, Gao Alex Xiong, Wang Peng

机构信息

Key Laboratory of High Magnetic Field and Ion Beam Physical Biology, Hefei Institutes of Physical Science, Chinese Academy of Sciences, Hefei, 230031, China.

Institute of Hefei Artificial Intelligence Breeding Accelerator, Hefei, 230000, China.

出版信息

Synth Syst Biotechnol. 2025 Aug 5;10(4):1331-1340. doi: 10.1016/j.synbio.2025.08.001. eCollection 2025 Dec.

Abstract

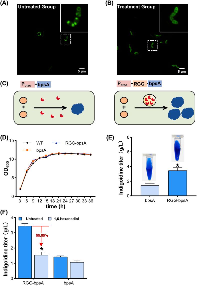
Liquid-liquid phase separation (LLPS)-driven membraneless organelles (MLOs) have been employed to enhance metabolic efficiency in various microbial cell factories. However, their application in the industrial bacterium has not been explored. Here, we report the formation of liquid protein condensates in using the RGG domain of LAF-1. We optimized conditions for condensate formation, including the pre-induction period, inducer concentration, and cultivation temperature. Using the indigoidine biosynthesis pathway as a model, we demonstrated that LLPS-mediated MLOs enhanced indigoidine production. Furthermore, we applied these MLOs to modulate the toxicity of antimicrobial peptides (AMPs) to host cells, facilitating the expression of AMPs, including melittin and lactoferricin B. These findings provide insights into MLOs engineering in and suggest broader applications of LLPS-mediated systems in industrial biotechnology.

摘要

液-液相分离(LLPS)驱动的无膜细胞器(MLOs)已被用于提高各种微生物细胞工厂的代谢效率。然而,它们在工业细菌中的应用尚未得到探索。在这里,我们报告了利用LAF-1的RGG结构域在大肠杆菌中形成液体蛋白凝聚物。我们优化了凝聚物形成的条件,包括诱导前期、诱导剂浓度和培养温度。以靛蓝生物合成途径为模型,我们证明了LLPS介导的MLOs提高了靛蓝的产量。此外,我们应用这些MLOs来调节抗菌肽(AMPs)对宿主细胞的毒性,促进了包括蜂毒肽和乳铁蛋白B在内的AMPs的表达。这些发现为大肠杆菌中的MLOs工程提供了见解,并表明LLPS介导的系统在工业生物技术中有更广泛的应用。

https://cdn.ncbi.nlm.nih.gov/pmc/blobs/73b4/12395988/223938cf3325/ga1.jpg

文献AI研究员

20分钟写一篇综述,助力文献阅读效率提升50倍。

立即体验

用中文搜PubMed

大模型驱动的PubMed中文搜索引擎

马上搜索

文档翻译

学术文献翻译模型,支持多种主流文档格式。

立即体验