Suppr超能文献

ANKRD1 通过促进 TRIM25 介导的 ACSL3 泛素化加重肾缺血再灌注损伤。

ANKRD1 aggravates renal ischaemia‒reperfusion injury via promoting TRIM25-mediated ubiquitination of ACSL3.

机构信息

Department of Organ Transplantation, Renmin Hospital of Wuhan University, Wuhan, China.

Department of Urology, Renmin Hospital of Wuhan University, Wuhan, China.

出版信息

Clin Transl Med. 2024 Sep;14(9):e70024. doi: 10.1002/ctm2.70024.

Abstract

BACKGROUND

Renal ischaemia‒reperfusion injury (IRI) is the primary cause of acute kidney injury (AKI). To date, effective therapies for delaying renal IRI and postponing patient survival remain absent. Ankyrin repeat domain 1 (ANKRD1) has been implicated in some pathophysiologic processes, but its role in renal IRI has not been explored.

METHODS

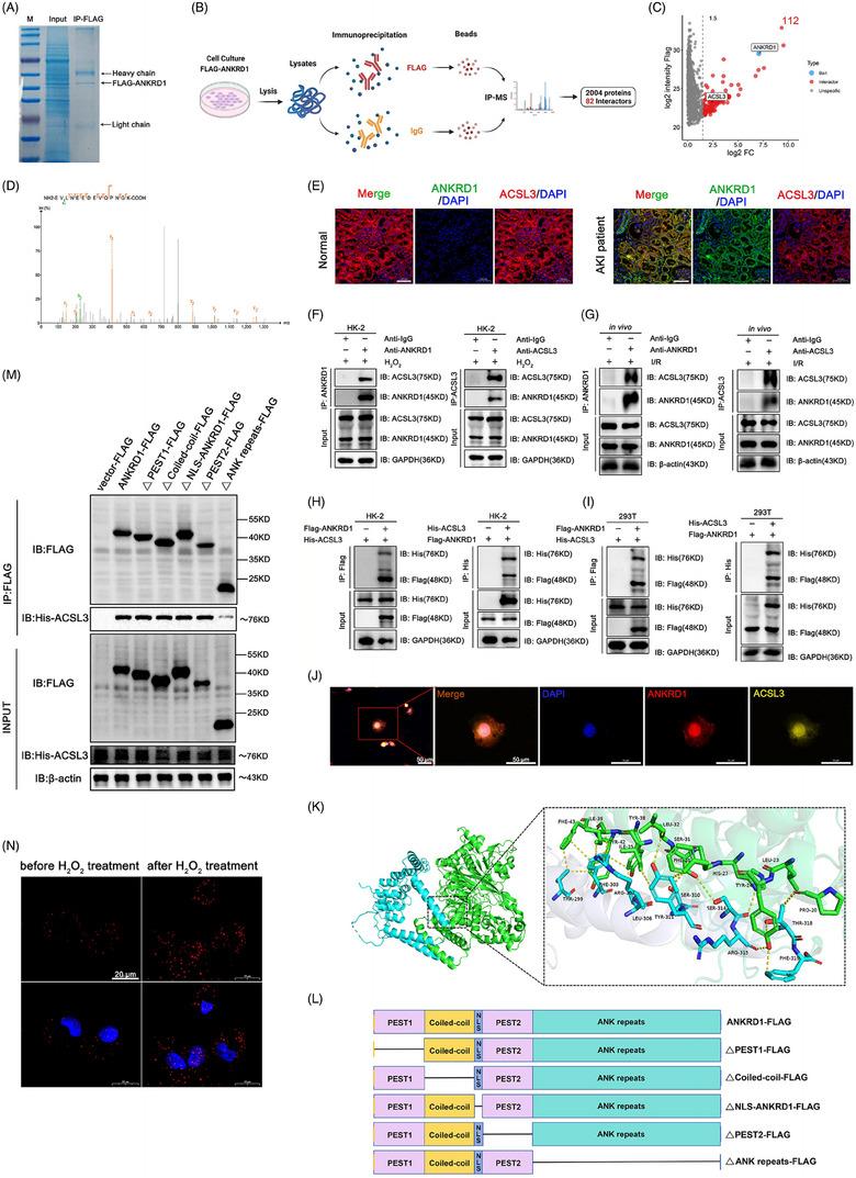
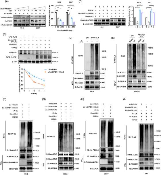
The mouse model of IRI-AKI and in vitro model were utilised to investigate the role of ANKRD1. Immunoprecipitation-mass spectrometry was performed to identify potential ANKRD1-interacting proteins. Protein‒protein interactions and protein ubiquitination were examined using immunoprecipitation and proximity ligation assay and immunoblotting, respectively. Cell viability, damage and lipid peroxidation were evaluated using biochemical and cellular techniques.

RESULTS

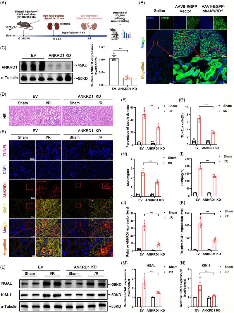
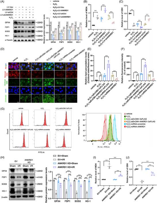
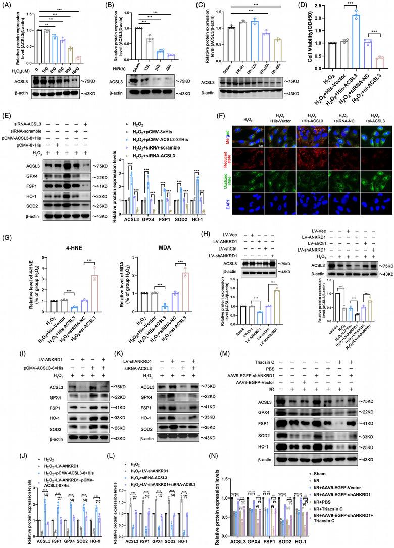
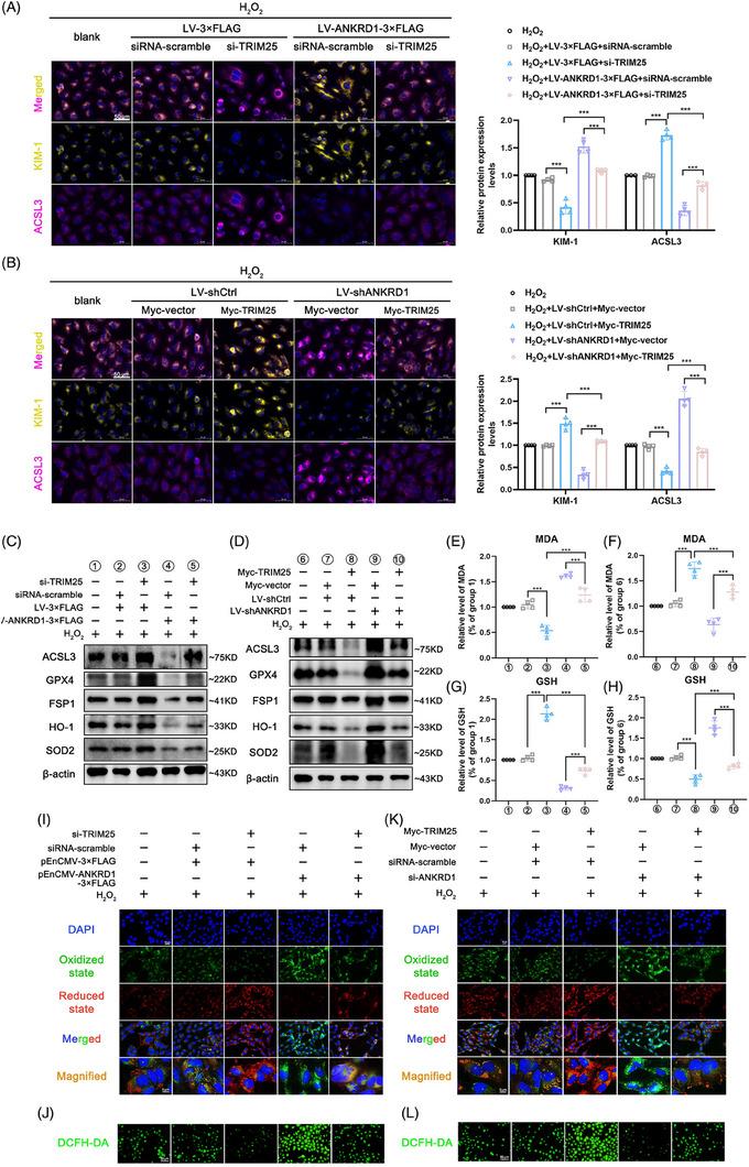
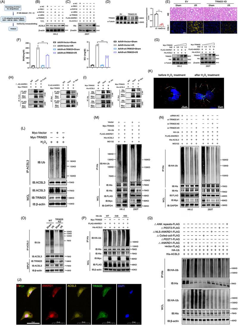
First, we unveiled that ANKRD1 were significantly elevated in renal IRI models. Global knockdown of ANKRD1 in all cell types of mouse kidney by recombinant adeno-associated virus (rAAV9)-mitigated ischaemia/reperfusion-induced renal damage and failure. Silencing ANKRD1 enhanced cell viability and alleviated cell damage in human renal proximal tubule cells exposed to hypoxia reoxygenation or hydrogen peroxide, while ANKRD1 overexpression had the opposite effect. Second, we discovered that ANKRD1's detrimental function during renal IRI involves promoting lipid peroxidation and ferroptosis by directly binding to and decreasing levels of acyl-coenzyme A synthetase long-chain family member 3 (ACSL3), a key protein in lipid metabolism. Furthermore, attenuating ACSL3 in vivo through pharmaceutical approach and in vitro via RNA interference mitigated the anti-ferroptotic effect of ANKRD1 knockdown. Finally, we showed ANKRD1 facilitated post-translational degradation of ACSL3 by modulating E3 ligase tripartite motif containing 25 (TRIM25) to catalyse K63-linked ubiquitination of ACSL3, thereby amplifying lipid peroxidation and ferroptosis, exacerbating renal injury.

CONCLUSIONS

Our study revealed a previously unknown function of ANKRD1 in renal IRI. By driving ACSL3 ubiquitination and degradation, ANKRD1 aggravates ferroptosis and ultimately exacerbates IRI-AKI, underlining ANKRD1's potential as a therapeutic target for kidney IRI.

KEY POINTS/HIGHLIGHTS: Ankyrin repeat domain 1 (ANKRD1) is rapidly activated in renal ischaemia‒reperfusion injury (IRI) models in vivo and in vitro. ANKRD1 knockdown mitigates kidney damage and preserves renal function. Ferroptosis contributes to the deteriorating function of ANKRD1 in renal IRI. ANKRD1 promotes acyl-coenzyme A synthetase long-chain family member 3 (ACSL3) degradation via the ubiquitin‒proteasome pathway. The E3 ligase tripartite motif containing 25 (TRIM25) is responsible for ANKRD1-mediated ubiquitination of ACSL3.

摘要

背景

肾缺血再灌注损伤(IRI)是急性肾损伤(AKI)的主要原因。迄今为止,延迟肾 IRI 和推迟患者生存的有效治疗方法仍然缺乏。锚蛋白重复域 1(ANKRD1)已被牵涉到一些病理生理过程中,但它在肾 IRI 中的作用尚未被探索。

方法

利用小鼠 IRI-AKI 模型和体外模型来研究 ANKRD1 的作用。免疫沉淀-质谱法用于鉴定潜在的 ANKRD1 相互作用蛋白。使用免疫沉淀和邻近连接测定法以及免疫印迹法分别检查蛋白-蛋白相互作用和蛋白泛素化。使用生化和细胞技术评估细胞活力、损伤和脂质过氧化。

结果

首先,我们揭示了在肾 IRI 模型中 ANKRD1 显著升高。通过重组腺相关病毒(rAAV9)对小鼠肾脏所有细胞类型进行的全局 ANKRD1 敲低减轻了缺血/再灌注诱导的肾损伤和衰竭。沉默 ANKRD1 可提高人肾近端小管细胞在缺氧复氧或过氧化氢暴露下的细胞活力并减轻细胞损伤,而 ANKRD1 过表达则产生相反的效果。其次,我们发现 ANKRD1 在肾 IRI 期间的有害功能涉及通过直接结合并降低关键脂质代谢蛋白酰基辅酶 A 合成酶长链家族成员 3(ACSL3)的水平来促进脂质过氧化和铁死亡。此外,通过药物方法在体内和通过 RNA 干扰在体外减轻 ACSL3 的作用减弱了 ANKRD1 敲低的抗铁死亡作用。最后,我们表明 ANKRD1 通过调节三肽基含 25 个氨基酸(TRIM25)来催化 ACSL3 的 K63 连接泛素化,从而促进 ACSL3 的翻译后降解,从而放大脂质过氧化和铁死亡,加重肾损伤,从而发挥 ACSL3 的作用。

结论

我们的研究揭示了 ANKRD1 在肾 IRI 中的一个以前未知的功能。ANKRD1 通过驱动 ACSL3 泛素化和降解,加剧铁死亡并最终加重 IRI-AKI,强调 ANKRD1 作为肾 IRI 的治疗靶点的潜力。

关键点/重点:锚蛋白重复域 1(ANKRD1)在体内和体外肾缺血再灌注损伤(IRI)模型中迅速激活。ANKRD1 敲低可减轻肾脏损伤并维持肾功能。铁死亡导致 ANKRD1 在肾 IRI 中功能恶化。ANKRD1 通过泛素-蛋白酶体途径促进酰基辅酶 A 合成酶长链家族成员 3(ACSL3)降解。三肽基含 25 个氨基酸(TRIM25)E3 连接酶负责 ANKRD1 介导的 ACSL3 泛素化。

https://cdn.ncbi.nlm.nih.gov/pmc/blobs/6476/11406046/4cb9856d814c/CTM2-14-e70024-g007.jpg

文献AI研究员

20分钟写一篇综述,助力文献阅读效率提升50倍。

立即体验

用中文搜PubMed

大模型驱动的PubMed中文搜索引擎

马上搜索

文档翻译

学术文献翻译模型,支持多种主流文档格式。

立即体验