Suppr超能文献

基于多重芯片上纤连蛋白配体浓度引导的片状伪足介导的成骨细胞触觉运动

Lamellipodia-Mediated Osteoblast Haptotaxis Guided by Fibronectin Ligand Concentrations on a Multiplex Chip.

作者信息

Liu Chao, Feng Xiaotian, Jeong Seoyoung, Carr Melissa L, Gao Yiwen, Atit Radhika P, Senyo Samuel E

机构信息

Department of Biomedical Engineering, Case Western Reserve University, Cleveland, OH, 44106, USA.

Department of Biology, Case Western Reserve University, Cleveland, OH, 44106, USA.

出版信息

Small. 2024 Dec;20(49):e2401717. doi: 10.1002/smll.202401717. Epub 2024 Sep 17.

Abstract

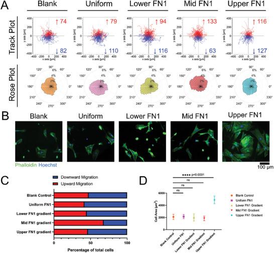
Skull morphogenesis is a complex, dynamic process involving two different germ layers and progressing to the coordinated, directional growth of individual bones. The mechanisms underlying directional growth toward the apex are not completely understood. Here, a microfluidic chip-based approach is utilized to test whether calvarial osteoblast progenitors undergo haptotaxis on a gradient of Fibronectin1 (FN1) via lamellipodia. Mimicking the embryonic cranial mesenchyme's FN1 pattern, FN1 gradients is established in the chip using computer modeling and fluorescent labeling. Primary mouse calvarial osteoblast progenitors are plated in the chip along an array of segmented gradients of adsorbed FN1. The study performs single-cell tracking and measures protrusive activity. Haptotaxis is observed at an intermediate FN1 concentration, with an average directional migration index (yFMI) of 0.07, showing a significant increase compared to the control average yFMI of -0.01. A significant increase in protrusive activity is observed during haptotaxis. Haptotaxis is an Arp2/3-dependent, lamellipodia-mediated process. Calvarial osteoblast progenitors treated with the Arp2/3 (Actin Related Protein 2/3 complex) inhibitor CK666 show significantly diminished haptotaxis, with an average yFMI of 0.01. Together, these results demonstrate haptotaxis on an FN1 gradient as a new mechanism in the apical expansion of calvarial osteoblast progenitors during development and shed light on the etiology of calvarial defects.

摘要

颅骨形态发生是一个复杂的动态过程,涉及两个不同的胚层,并发展为各块骨头的协调定向生长。朝向顶端定向生长的潜在机制尚未完全了解。在此,利用一种基于微流控芯片的方法来测试颅盖成骨细胞祖细胞是否通过片状伪足在纤连蛋白1(FN1)梯度上进行趋触性运动。通过计算机建模和荧光标记在芯片中建立FN1梯度,模拟胚胎颅间充质的FN1模式。将原代小鼠颅盖成骨细胞祖细胞沿着吸附FN1的分段梯度阵列接种在芯片中。该研究进行单细胞追踪并测量突出活动。在中等FN1浓度下观察到趋触性,平均定向迁移指数(yFMI)为0.07,与对照平均yFMI -0.01相比有显著增加。在趋触性过程中观察到突出活动显著增加。趋触性是一个Arp2/3依赖性、由片状伪足介导的过程。用Arp2/3(肌动蛋白相关蛋白2/3复合体)抑制剂CK666处理的颅盖成骨细胞祖细胞显示趋触性显著降低,平均yFMI为0.01。总之,这些结果证明了在FN1梯度上的趋触性是颅盖成骨细胞祖细胞在发育过程中顶端扩张的一种新机制,并为颅盖缺陷的病因学提供了线索。

https://cdn.ncbi.nlm.nih.gov/pmc/blobs/c44f/11618712/3cf557b34a7e/SMLL-20-2401717-g004.jpg

文献AI研究员

20分钟写一篇综述,助力文献阅读效率提升50倍。

立即体验

用中文搜PubMed

大模型驱动的PubMed中文搜索引擎

马上搜索

文档翻译

学术文献翻译模型,支持多种主流文档格式。

立即体验