Suppr超能文献

NF-κB 和 TET2 促进低氧条件下巨噬细胞的重编程,从而克服肿瘤微环境的免疫抑制作用。

NF-κB and TET2 promote macrophage reprogramming in hypoxia that overrides the immunosuppressive effects of the tumor microenvironment.

机构信息

Epigenetics and Immune Disease Group, Josep Carreras Leukaemia Research Institute (IJC), 08916 Badalona, Barcelona, Spain.

INSERM UMR1015, Gustave Roussy Cancer Campus, 94805 Villejuif, France.

出版信息

Sci Adv. 2024 Sep 20;10(38):eadq5226. doi: 10.1126/sciadv.adq5226. Epub 2024 Sep 18.

Abstract

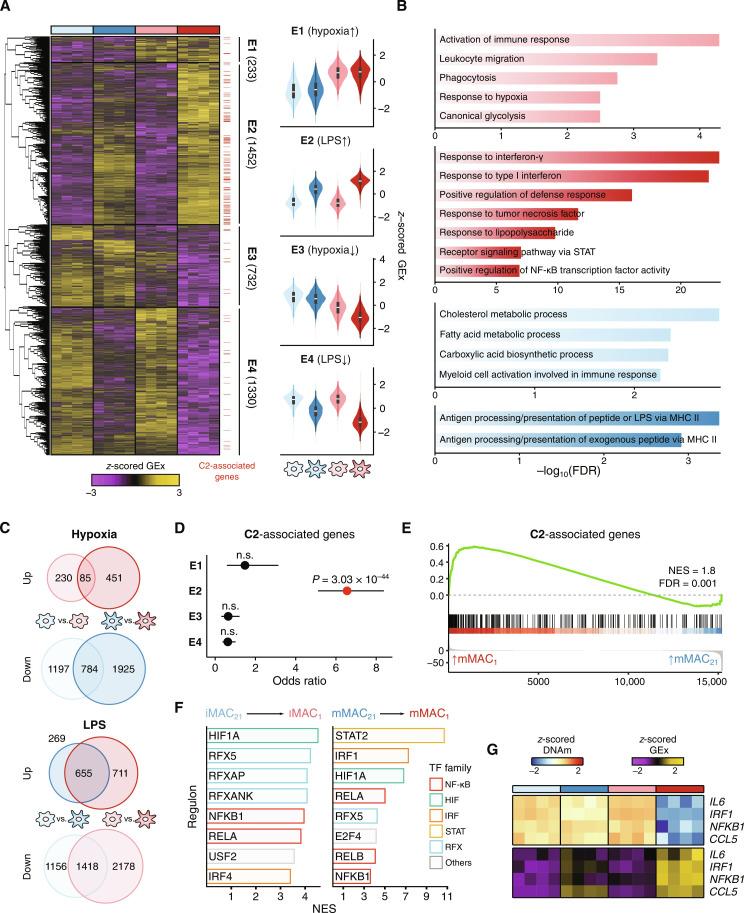
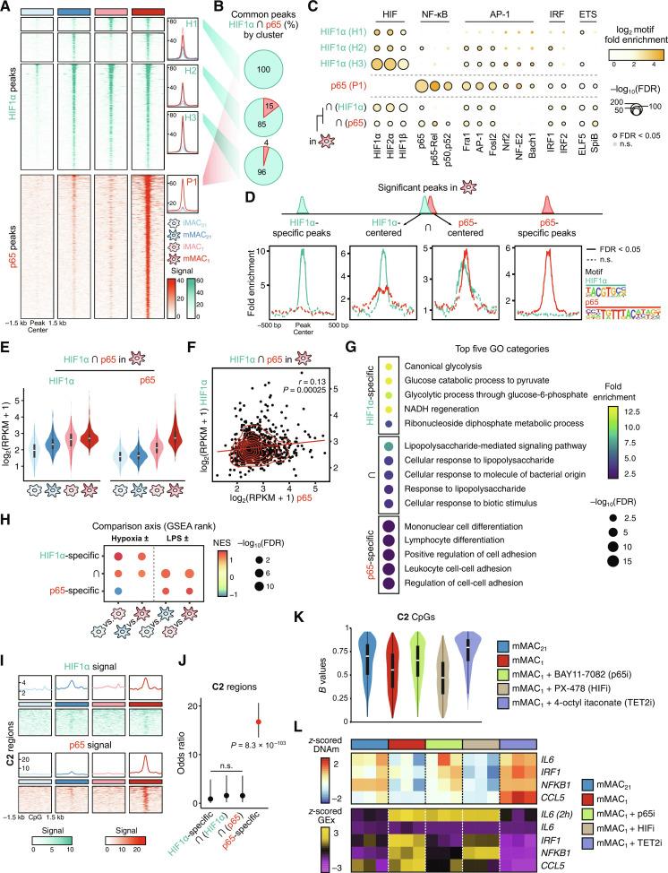
Macrophages orchestrate tissue homeostasis and immunity. In the tumor microenvironment (TME), macrophage presence is largely associated with poor prognosis because of their reprogramming into immunosuppressive cells. We investigated the effects of hypoxia, a TME-associated feature, on the functional, epigenetic, and transcriptional reprogramming of macrophages and found that hypoxia boosts their immunogenicity. Hypoxic inflammatory macrophages are characterized by a cluster of proinflammatory genes undergoing ten-eleven translocation-mediated DNA demethylation and overexpression. These genes are regulated by NF-κB, while HIF1α dominates the transcriptional reprogramming, demonstrated through ChIP-seq and pharmacological inhibition. In bladder and ovarian carcinomas, hypoxic inflammatory macrophages are enriched in immune-infiltrated tumors, correlating with better patient prognoses. Coculture assays and cell-cell communication analyses support that hypoxic-activated macrophages enhance T cell-mediated responses. The NF-κB-associated hypomethylation signature is displayed by a subset of hypoxic inflammatory macrophages, isolated from ovarian tumors. Our results challenge paradigms regarding the effects of hypoxia on macrophages and highlight actionable target cells to modulate anticancer immune responses.

摘要

巨噬细胞协调组织稳态和免疫。在肿瘤微环境 (TME) 中,巨噬细胞的存在与预后不良密切相关,因为它们被重新编程为免疫抑制细胞。我们研究了与肿瘤微环境相关的缺氧特征对巨噬细胞功能、表观遗传和转录重编程的影响,发现缺氧会增强其免疫原性。缺氧炎症性巨噬细胞的特征是一组经历十-十一易位介导的 DNA 去甲基化和过表达的促炎基因。这些基因受 NF-κB 调控,而 HIF1α 通过 ChIP-seq 和药理学抑制主导转录重编程。在膀胱癌和卵巢癌中,富含免疫浸润肿瘤的缺氧炎症性巨噬细胞与患者更好的预后相关。共培养实验和细胞间通讯分析支持缺氧激活的巨噬细胞增强 T 细胞介导的反应。从卵巢肿瘤中分离出的一部分缺氧炎症性巨噬细胞表现出与 NF-κB 相关的低甲基化特征。我们的研究结果挑战了关于缺氧对巨噬细胞影响的范式,并强调了可用于调节抗肿瘤免疫反应的可操作靶细胞。

https://cdn.ncbi.nlm.nih.gov/pmc/blobs/0459/11409945/34a2035988a3/sciadv.adq5226-f1.jpg

文献AI研究员

20分钟写一篇综述,助力文献阅读效率提升50倍。

立即体验

用中文搜PubMed

大模型驱动的PubMed中文搜索引擎

马上搜索

文档翻译

学术文献翻译模型,支持多种主流文档格式。

立即体验