Suppr超能文献

初级代谢调节中的自然变异决定了模式植物短柄草对铵的耐受性。

Natural variation in the adjustment of primary metabolism determines ammonium tolerance in the model grass Brachypodium distachyon.

作者信息

De la Peña Marlon, Poucet Théo, Montardit-Tarda Francesc, Urmeneta Leyre, Urbano-Gámez Jose Alberto, Cassan Cédric, Vega-Mas Izargi, Catalán Pilar, Igartua Ernesto, Gibon Yves, Gonzalez-Moro M Begoña, Marino Daniel

机构信息

Department of Plant Biology and Ecology, University of the Basque Country (UPV/EHU), E-48940, Leioa, Spain.

Université de Bordeaux, INRAE, UMR Biologie du Fruit et Pathologie, Bordeaux Metabolome, F-33140 Villenave d'Ornon, France.

出版信息

J Exp Bot. 2024 Dec 4;75(22):7237-7253. doi: 10.1093/jxb/erae382.

Abstract

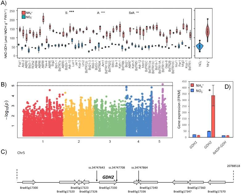
Nitrogen (N) fertilization is essential to maximize crop production. However, around half of the applied N is lost to the environment, causing water and air pollution and contributing to climate change. Understanding the natural genetic and metabolic basis underlying plants N use efficiency is of great interest to attain an agriculture with less N demand and thus more sustainable. The study of ammonium (NH4+) nutrition is of particular interest, because it mitigates N losses due to nitrate (NO3-) leaching or denitrification. In this work, we studied Brachypodium distachyon, the model plant for C3 grasses, grown with NH4+ or NO3- supply. We performed gene expression analysis in the root of the B. distachyon reference accession Bd21 and examined the phenotypic variation across 52 natural accessions through analyzing plant growth and a panel of 22 metabolic traits in leaf and root. We found that the adjustment of primary metabolism to NH4+ nutrition is essential for the natural variation of NH4+ tolerance, notably involving NH4+ assimilation and phosphoenolpyruvate carboxylase (PEPC) activity. Additionally, genome-wide association studies (GWAS) indicated several loci associated with B. distachyon growth and metabolic adaptation to NH4+ nutrition. We found that the GDH2 gene was associated with the induction of root glutamate dehydrogenase activity under NH4+ nutrition and that two genes encoding malic enzyme were associated with leaf PEPC activity. Altogether, our work underlines the value of natural variation and the key role of primary metabolism to improve NH4+ tolerance.

摘要

氮肥施用对于实现作物产量最大化至关重要。然而,所施氮肥约有一半流失到环境中,造成水和空气污染,并加剧气候变化。了解植物氮利用效率的自然遗传和代谢基础,对于实现低氮需求从而更具可持续性的农业具有重要意义。铵(NH4+)营养的研究尤为重要,因为它可减少因硝酸盐(NO3-)淋失或反硝化作用导致的氮损失。在这项研究中,我们以C3禾本科植物的模式植物二穗短柄草为研究对象,分别在供应NH4+或NO3-的条件下进行培养。我们对二穗短柄草参考种质Bd21的根部进行了基因表达分析,并通过分析植物生长以及叶片和根部的22种代谢性状,研究了52个自然种质的表型变异。我们发现,初级代谢对NH4+营养的调节对于NH4+耐受性的自然变异至关重要,尤其涉及NH4+同化作用和磷酸烯醇式丙酮酸羧化酶(PEPC)活性。此外,全基因组关联研究(GWAS)表明了几个与二穗短柄草生长及对NH4+营养的代谢适应性相关的基因座。我们发现,GDH2基因与NH4+营养条件下根部谷氨酸脱氢酶活性的诱导有关,两个编码苹果酸酶的基因与叶片PEPC活性有关。总之,我们的研究强调了自然变异的价值以及初级代谢在提高NH4+耐受性方面的关键作用。

https://cdn.ncbi.nlm.nih.gov/pmc/blobs/7b5a/11629996/b3c448b89351/erae382_fig1.jpg

文献AI研究员

20分钟写一篇综述,助力文献阅读效率提升50倍。

立即体验

用中文搜PubMed

大模型驱动的PubMed中文搜索引擎

马上搜索

文档翻译

学术文献翻译模型,支持多种主流文档格式。

立即体验