Suppr超能文献

双叶酸/生物素修饰的脂质体介导的甲基萘蒽嗪递药用于抗癌活性。

Dual folate/biotin-decorated liposomes mediated delivery of methylnaphthazarin for anti-cancer activity.

机构信息

Program in Biotechnology, Faculty of Science, Chulalongkorn University, Bangkok, 10330, Thailand.

Center of Excellence in Natural Products Chemistry, Department of Chemistry, Faculty of Science, Chulalongkorn University, Bangkok, 10330, Thailand.

出版信息

Sci Rep. 2024 Sep 18;14(1):21796. doi: 10.1038/s41598-024-72532-7.

Abstract

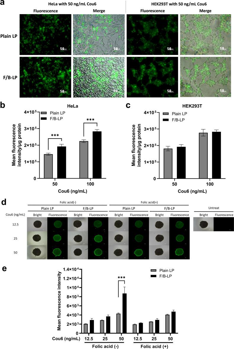
Chemotherapy is an effective strategy for mitigating the global challenge of cancer treatment, which often encounters drug resistance and negative side effects. Methylnaphthazarin (MNZ), a natural compound with promising anti-cancer properties, has been underexplored due to its poor aqueous solubility and low selectivity. This study introduces a novel approach to overcome these limitations by developing MNZ-encapsulating liposomes decorated with folate and biotin (F/B-LP-MNZ). This dual-targeting strategy aims to enhance the anti-cancer efficacy and specificity of MNZ delivery. Our innovative F/B-LP-MNZ formulation demonstrated excellent physicochemical properties, stability, and controlled drug release profiles. In vitro studies revealed that MNZ-loaded liposomes attenuate the toxicity associated with free MNZ while F/B-LP-MNZ significantly increased cytotoxicity against HeLa cells, which express high levels of folate and biotin receptors, compared to non-targeted liposomes. Enhanced cellular uptake and improved dynamic flow attachment further confirmed the superior specificity of F/B-LP in targeting cancer cells. Additionally, our results revealed that F/B-LP-MNZ effectively inhibits HeLa cell migration and adhesion through EMT suppression and apoptotic induction, indicating its potential to prevent cancer metastasis. These findings highlight the potential of dual folate and biotin receptors-targeting liposomes as an effective delivery system for MNZ, offering a promising new avenue for targeted cancer therapy.

摘要

化疗是减轻癌症治疗这一全球性挑战的有效策略,但它常常会遇到耐药性和负面副作用的问题。甲基萘嗪(MNZ)是一种具有潜在抗癌特性的天然化合物,但由于其水溶性差和选择性低,因此研究较少。本研究通过开发叶酸和生物素修饰的 MNZ 包封脂质体(F/B-LP-MNZ),介绍了一种克服这些局限性的新方法。这种双靶向策略旨在提高 MNZ 递送的抗癌疗效和特异性。我们的创新 F/B-LP-MNZ 制剂表现出优异的物理化学性质、稳定性和控释药物释放特性。体外研究表明,载 MNZ 的脂质体减轻了游离 MNZ 相关的毒性,而 F/B-LP-MNZ 显著提高了对 HeLa 细胞的细胞毒性,与非靶向脂质体相比,高表达叶酸和生物素受体的 HeLa 细胞的细胞毒性明显增强。增强的细胞摄取和改善的动态流动附着进一步证实了 F/B-LP 对癌细胞的特异性。此外,我们的结果表明,F/B-LP-MNZ 通过 EMT 抑制和凋亡诱导有效抑制 HeLa 细胞迁移和黏附,表明其在预防癌症转移方面的潜力。这些发现突出了双叶酸和生物素受体靶向脂质体作为 MNZ 有效递送系统的潜力,为靶向癌症治疗提供了一个有前途的新途径。

https://cdn.ncbi.nlm.nih.gov/pmc/blobs/f799/11410993/9e87933e98d5/41598_2024_72532_Fig1_HTML.jpg

文献AI研究员

20分钟写一篇综述,助力文献阅读效率提升50倍。

立即体验

用中文搜PubMed

大模型驱动的PubMed中文搜索引擎

马上搜索

文档翻译

学术文献翻译模型,支持多种主流文档格式。

立即体验