Suppr超能文献

三维悬滴培养人脐带间充质干细胞治疗兔骨关节炎的疗效。

Therapeutic effect of three-dimensional hanging drop cultured human umbilical cord mesenchymal stem cells on osteoarthritis in rabbits.

机构信息

Chongqing Perfect Cell Biotechnology Co. LTD, Chongqing, 400700, P.R. China.

Stem Cell and Regenerative Medicine Research Center, Qilu Hospital of Shandong University, Jinan, 250012, Shandong, P.R. China.

出版信息

Stem Cell Res Ther. 2024 Sep 18;15(1):311. doi: 10.1186/s13287-024-03905-y.

Abstract

BACKGROUND

Mesenchymal stem cells (MSCs) have shown a positive effect on Osteoarthritis (OA), but the efficacy is still not significant in clinical. Conventional two-dimensional (2D) monolayer culture method is prone to cause MSCs undergoing replication senescence, which may affect the functions of MSCs. Three-dimensional (3D) culture strategy can sustain cell proliferative capacity and multi-differentiation potential. This study aimed to investigate the therapeutic potential of human umbilical cord-derived mesenchymal stem cells (hUC-MSCs) cultured by 3D hanging drop method on OA.

METHODS

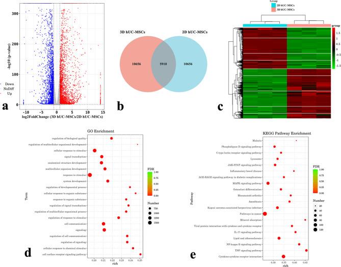
hUC-MSCs were isolated from umbilical cord and cultured by 3D hanging drop method for 48 h. Scanning electron microscopy (SEM) was used to observe gross morphology 2D and 3D hUC-MSCs. Transcriptome comparison of gene expression differences between 2D and 3D hUC-MSCs. GO enrichment analysis, KEGG pathway enrichment analysis and GSEA enrichment analysis were used to analyze the impact of 3D hanging drop culture on the biological functions of hUC-MSCs. Female New Zealand rabbits (n = 12) were divided into 4 groups: Normal group, Model group, 2D hUC-MSCs treatment group and 3D hUC-MSCs treatment group. After 8 weeks, the gross and histological appearance of the cartilage was evaluated by safranin O-fast green staining and Mankin scoring system. The expression of type I collagen and type II collagen was detected by immunohistochemistry. The levels of IL-6, IL-7, TNFα, TGFβ1 and IL-10 in the knee joint fluid were tested by ELISA.

RESULTS

3D hanging drop culture changed cell morphology but did not affect phenotype. The MSCs transcriptome profiles showed that 3D hanging drop culture method enhanced cell-cell contact, improved cell responsiveness to external stimuli and immunomodulatory function. The animal experiment results showed that hUC-MSCs could promote cartilage regeneration compared with Model group. 3D hUC-MSCs treatment group had a higher histological score and significantly increased type II collagen secretion. In addition, 3D hUC-MSCs treatment group increased the expression of anti-inflammatory factors TGFβ1 and IL-10.

CONCLUSION

The above experimental results illustrated that 3D hanging drop culture method could enhance the therapeutic effect of hUC-MSCs, and showed a good clinical application prospect in the treatment of OA.

摘要

背景

间充质干细胞(MSCs)对骨关节炎(OA)有积极作用,但临床疗效仍不显著。传统的二维(2D)单层培养方法容易导致 MSCs 经历复制衰老,这可能会影响 MSCs 的功能。三维(3D)培养策略可以维持细胞的增殖能力和多向分化潜能。本研究旨在探讨通过 3D 悬滴法培养的人脐带间充质干细胞(hUC-MSCs)对 OA 的治疗潜力。

方法

从脐带中分离 hUC-MSCs 并通过 3D 悬滴法培养 48 小时。扫描电子显微镜(SEM)用于观察 2D 和 3D hUC-MSCs 的大体形态。比较 2D 和 3D hUC-MSCs 之间基因表达差异的转录组。GO 富集分析、KEGG 通路富集分析和 GSEA 富集分析用于分析 3D 悬滴培养对 hUC-MSCs 生物学功能的影响。雌性新西兰兔(n=12)分为 4 组:正常组、模型组、2D hUC-MSCs 治疗组和 3D hUC-MSCs 治疗组。8 周后,通过番红 O-快绿染色和 Mankin 评分系统评估软骨的大体和组织学外观。通过免疫组织化学检测 I 型胶原和 II 型胶原的表达。通过 ELISA 检测膝关节液中 IL-6、IL-7、TNFα、TGFβ1 和 IL-10 的水平。

结果

3D 悬滴培养改变了细胞形态,但不影响表型。MSCs 转录组谱显示,3D 悬滴培养方法增强了细胞-细胞接触,提高了细胞对外界刺激的反应性和免疫调节功能。动物实验结果表明,与模型组相比,hUC-MSCs 可促进软骨再生。3D hUC-MSCs 治疗组的组织学评分较高,II 型胶原分泌明显增加。此外,3D hUC-MSCs 治疗组增加了抗炎因子 TGFβ1 和 IL-10 的表达。

结论

上述实验结果表明,3D 悬滴培养方法可以增强 hUC-MSCs 的治疗效果,在治疗 OA 方面具有良好的临床应用前景。

https://cdn.ncbi.nlm.nih.gov/pmc/blobs/f44c/11411824/dfc4876b62c2/13287_2024_3905_Fig1_HTML.jpg

文献AI研究员

20分钟写一篇综述,助力文献阅读效率提升50倍。

立即体验

用中文搜PubMed

大模型驱动的PubMed中文搜索引擎

马上搜索

文档翻译

学术文献翻译模型,支持多种主流文档格式。

立即体验