Suppr超能文献

人脐带间充质干细胞及其小细胞外囊泡治疗骨关节炎的疗效比较。

Comparison of Curative Effect of Human Umbilical Cord-Derived Mesenchymal Stem Cells and Their Small Extracellular Vesicles in Treating Osteoarthritis.

机构信息

Department of Plastic Surgery, Fujian Medical University Union Hospital, Fuzhou, 350001, People's Republic of China.

Department of Plastic Surgery and Regenerative Medicine Institute, Fujian Medical University, Fuzhou, 350001, People's Republic of China.

出版信息

Int J Nanomedicine. 2021 Dec 16;16:8185-8202. doi: 10.2147/IJN.S336062. eCollection 2021.

Abstract

INTRODUCTION

Human umbilical cord-derived mesenchymal stem cells (hUC-MSCs) and their small extracellular vesicles (hUC-MSC-sEVs) have shown attractive prospects applying in regenerative medicine. This study aimed to compare the therapeutic effects of two agents on osteoarthritis (OA) and investigate underlying mechanism using proteomics.

METHODS

In vitro, the proliferation and migration abilities of chondrocytes treated with hUC-MSCs or hUC-MSC-sEVs were detected by Cell Counting Kit-8 assay and scratch wound assay. In vivo, hUC-MSCs (a single dose of 5 × 10) or hUC-MSC-sEVs (30 μg/time) were injected into the knee joints of anterior cruciate ligament transection-induced OA model. Hematoxylin and eosin, Safranin O/Fast Green staining were used to observe cartilage degeneration. The levels of cartilage matrix metabolic molecules (Collagen II, MMP13 and ADAMTS5) and macrophage polarization markers (CD14, IL-1β, IL-10 and CD206) were assessed by immunohistochemistry. Finally, proteomics analysis was performed to characterize the proteinaceous contents of two agents.

RESULTS

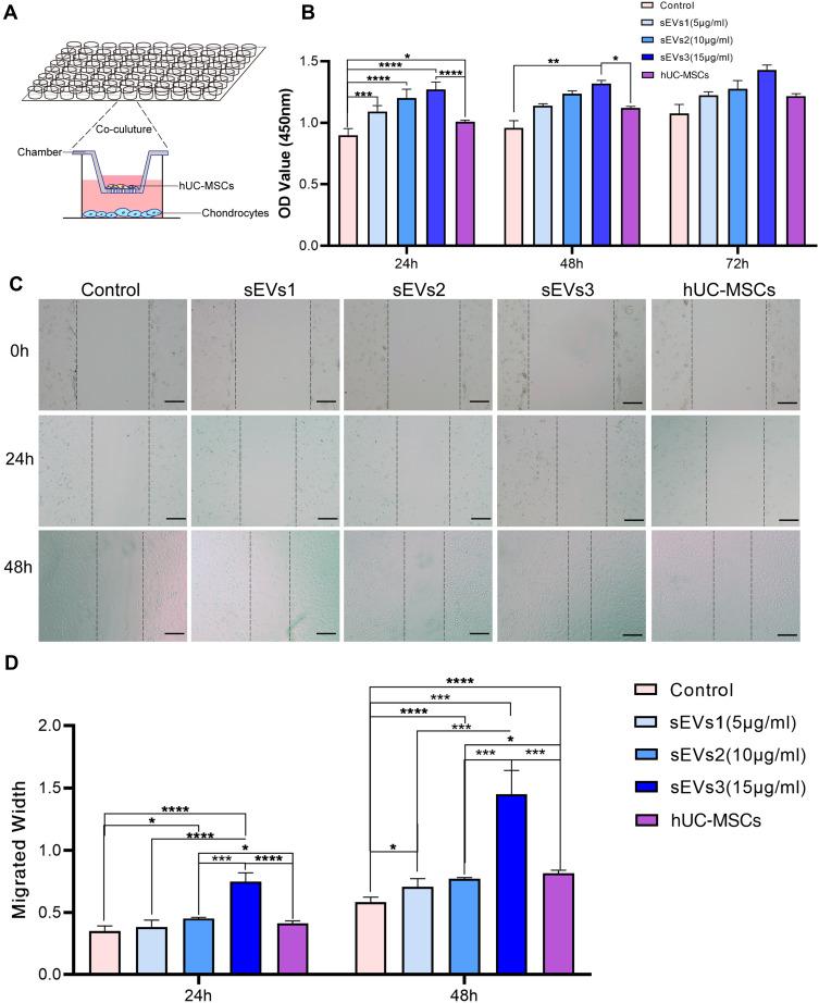
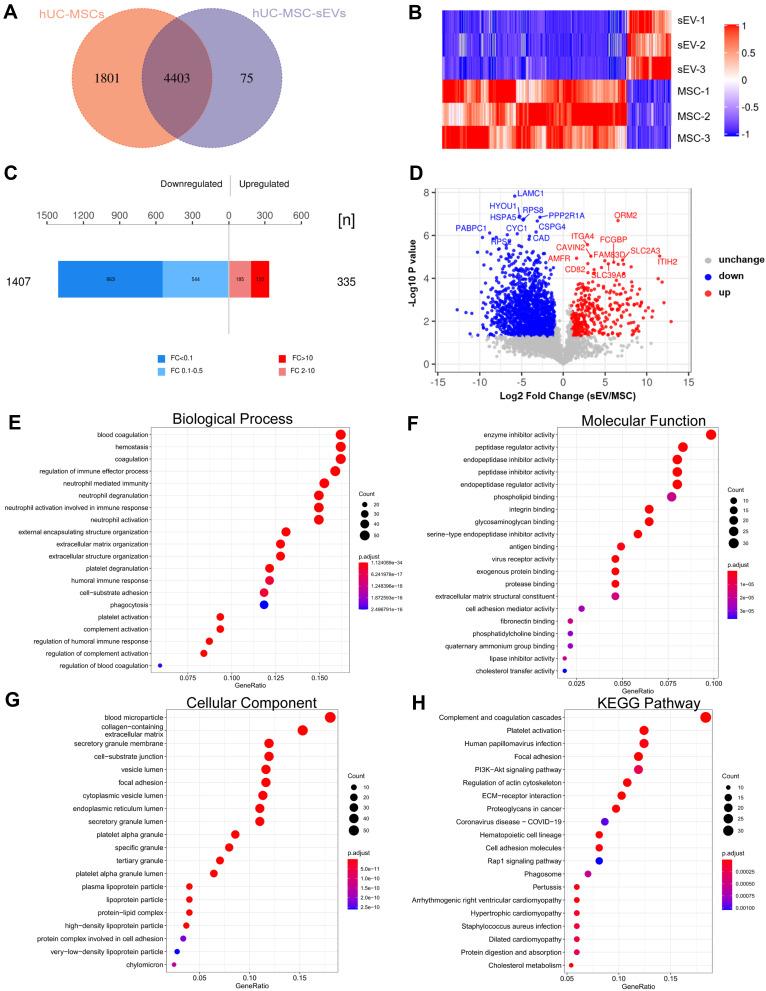
In vitro data showed that hUC-MSC-sEVs were taken up by chondrocytes. A total of 15 μg/mL of sEVs show the greatest proliferative and migratory capacities among all groups. In the animal study, hUC-MSCs and hUC-MSC-sEVs alleviated cartilage damage. This effect was mediated via maintaining cartilage homeostasis, as was confirmed by upregulation of the COL II and downregulation of the MMP13 and ADAMTS5. Moreover, the M1 macrophage markers (CD14) were significantly reduced, while the M2 macrophage markers (CD206 and IL-10) were increased in the hUC-MSCs and hUC-MSC-sEVs relative to the untreated group. Mechanistically, we found that many proteins connected to cartilage repair were more abundant in sEVs. Notably, compared to hUC-MSCs, the upregulated proteins in sEVs were mostly involved in the regulation of immune effector process, extracellular matrix organization, PI3K-AKT signaling pathways, and Rap1 signaling pathway.

CONCLUSION

Our study indicated that hUC-MSC-sEVs protect cartilage from damage and many cartilage repair-related proteins are probably involved in the restoration process. These data suggest the promising potential of hUC-MSC-sEVs as a therapeutic agent for OA.

摘要

简介

人脐带间充质干细胞(hUC-MSCs)及其小细胞外囊泡(hUC-MSC-sEVs)在再生医学中具有诱人的应用前景。本研究旨在通过蛋白质组学比较两种药物对骨关节炎(OA)的治疗效果及其潜在机制。

方法

体外,通过细胞计数试剂盒-8 检测和划痕实验检测软骨细胞用 hUC-MSCs 或 hUC-MSC-sEVs 处理后的增殖和迁移能力。体内,将 hUC-MSCs(单次剂量为 5×10)或 hUC-MSC-sEVs(30μg/次)注射到前交叉韧带切断诱导的 OA 模型膝关节中。采用苏木精和伊红、番红 O/Fast Green 染色观察软骨退变。通过免疫组织化学法评估软骨基质代谢分子(Collagen II、MMP13 和 ADAMTS5)和巨噬细胞极化标志物(CD14、IL-1β、IL-10 和 CD206)的水平。最后,进行蛋白质组学分析以表征两种药物的蛋白质含量。

结果

体外数据显示 hUC-MSC-sEVs 被软骨细胞摄取。所有组中,15μg/mL 的 sEVs 显示出最大的增殖和迁移能力。在动物研究中,hUC-MSCs 和 hUC-MSC-sEVs 减轻了软骨损伤。这种作用是通过维持软骨内稳态介导的,这一点通过 COL II 的上调和 MMP13 和 ADAMTS5 的下调得到证实。此外,与未处理组相比,hUC-MSCs 和 hUC-MSC-sEVs 组中的 M1 巨噬细胞标志物(CD14)显著减少,而 M2 巨噬细胞标志物(CD206 和 IL-10)增加。在机制上,我们发现许多与软骨修复相关的蛋白质在 sEVs 中更为丰富。值得注意的是,与 hUC-MSCs 相比,sEVs 中上调的蛋白质大多参与免疫效应过程、细胞外基质组织、PI3K-AKT 信号通路和 Rap1 信号通路的调节。

结论

我们的研究表明,hUC-MSC-sEVs 可保护软骨免受损伤,许多与软骨修复相关的蛋白质可能参与修复过程。这些数据表明 hUC-MSC-sEVs 作为 OA 治疗药物具有很大的应用潜力。

https://cdn.ncbi.nlm.nih.gov/pmc/blobs/f89b/8687685/439b76b151e6/IJN-16-8185-g0001.jpg

文献AI研究员

20分钟写一篇综述,助力文献阅读效率提升50倍。

立即体验

用中文搜PubMed

大模型驱动的PubMed中文搜索引擎

马上搜索

文档翻译

学术文献翻译模型,支持多种主流文档格式。

立即体验