Suppr超能文献

骨髓间充质干细胞来源的外泌体通过调节滑膜巨噬细胞极化来预防骨关节炎。

Bone marrow mesenchymal stem cell-derived exosomes prevent osteoarthritis by regulating synovial macrophage polarization.

机构信息

Department of Orthopaedic, The First Affiliated Hospital of Nanjing Medical University, Nanjing, Jiangsu, China.

Department of Orthopaedic, The First People's Hospital of Wuhu, Wuhu, Anhui, China.

出版信息

Aging (Albany NY). 2020 Dec 22;12(24):25138-25152. doi: 10.18632/aging.104110.

Abstract

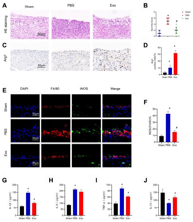
Osteoarthritis is a chronic degenerative disease that can lead to restricted activity or even disability. Bone marrow mesenchymal stem cells can repair cartilage damage and treat osteoarthritis via cell therapies or in-tissue engineering. Research has shown that the paracrine mechanism is the main mode of action of mesenchymal stem cells. Exosomes are the smallest known membrane-bound nanovesicles. Exosomes are also important carriers of paracrine delivery agents and promote communication between cells. We demonstrated that bone marrow mesenchymal stem cell-derived exosomes can delay the progression of osteoarthritis. Exosomes alleviate cartilage damage, reduce osteophyte formation and synovial macrophage infiltration, inhibit M1 macrophage production and promote M2 macrophage generation. In synovial fluid, the expression levels of the proinflammatory cytokines, IL-1β, IL-6, and TNF-α were decreased and the release of the anti-inflammatory cytokine, IL-10 was increased. , macrophages treated with exosomes maintain chondrocytes' chondrogenic characteristics and inhibit hypertrophy. Our results demonstrated that bone marrow mesenchymal stem cell-derived exosomes may relieve osteoarthritis by promoting the phenotypic transformation of synovial macrophages from M1 to M2.

摘要

骨关节炎是一种慢性退行性疾病,可导致活动受限甚至残疾。骨髓间充质干细胞可以通过细胞疗法或组织工程修复软骨损伤并治疗骨关节炎。研究表明,旁分泌机制是间充质干细胞的主要作用模式。外泌体是已知的最小的膜结合纳米囊泡。外泌体也是旁分泌递药载体的重要载体,促进细胞间的通讯。我们证明了骨髓间充质干细胞来源的外泌体可以延缓骨关节炎的进展。外泌体缓解软骨损伤,减少骨赘形成和滑膜巨噬细胞浸润,抑制 M1 巨噬细胞生成并促进 M2 巨噬细胞生成。在滑液中,促炎细胞因子 IL-1β、IL-6 和 TNF-α 的表达水平降低,抗炎细胞因子 IL-10 的释放增加。用外泌体处理的巨噬细胞保持软骨细胞的软骨生成特性并抑制肥大。我们的结果表明,骨髓间充质干细胞衍生的外泌体可能通过促进滑膜巨噬细胞从 M1 向 M2 的表型转化来缓解骨关节炎。

https://cdn.ncbi.nlm.nih.gov/pmc/blobs/901f/7803581/e2f4385ced04/aging-12-104110-g001.jpg

文献AI研究员

20分钟写一篇综述,助力文献阅读效率提升50倍。

立即体验

用中文搜PubMed

大模型驱动的PubMed中文搜索引擎

马上搜索

文档翻译

学术文献翻译模型,支持多种主流文档格式。

立即体验