Suppr超能文献

巨噬细胞衍生的小细胞外囊泡通过上调骨桥蛋白表达来调节软骨细胞增殖并影响骨关节炎进展。

Macrophages-derived small extracellular vesicles regulate chondrocyte proliferation and affect osteoarthritis progression via upregulating Osteopontin expression.

作者信息

Tu Min, Liu An-Min, Huang Wei, Wang Dan, Chen Hou-Qiong, Hu Xiao-Yuan

机构信息

Department of Orthopedics The People's Hospital of Jingmen Jingmen Hubei China.

Jingmen People's Hospital Affiliated to Jingchu University of Technology Jingmen Hubei China.

出版信息

J Cell Commun Signal. 2025 Apr 22;19(2):e70008. doi: 10.1002/ccs3.70008. eCollection 2025 Jun.

Abstract

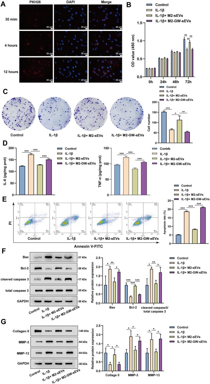
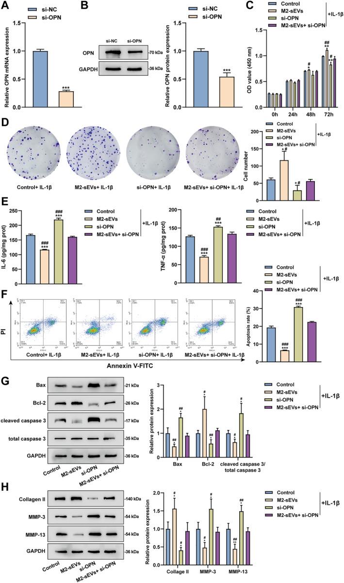
Small extracellular vesicles (sEVs) are considered promising gene-delivery vehicles for the treatment of osteoarthritis (OA). This study aimed to explore the molecular mechanism by which M2 macrophage-derived sEVs (M2-sEVs) modulate chondrocyte proliferation and apoptosis, thereby affecting OA progression. M2 macrophages were successfully induced, and M2-sEVs were successfully isolated. The sEVs were small vesicles with diameters ranging from 50 to 150 nm. The exosomal markers, including CD9, CD63, and CD81, were highly expressed, whereas the negative marker calnexin was absent in M2-sEVs. M2-sEVs effectively alleviated OA tissue and chondrocyte damage in both in vivo and in vitro models, evidenced by reduced rat knee joint injury, increased chondrocyte viability, and decreased chondrocyte apoptosis and extracellular matrix (ECM) degradation. Furthermore, M2-sEVs decreased the levels of pro-inflammatory cytokines IL-6 and TNF-α. Osteopontin (OPN) was upregulated within rats with OA and IL-1β-induced chondrocytes. Silencing of OPN exacerbated IL-1β-induced chondrocyte damage and partially abrogated the therapeutic effects of M2-sEVs. Additionally, M2-sEVs enhanced OPN expression and activated CD44 and the PI3K/AKT signaling pathway. In conclusion, M2-sEVs promoted OPN expression to improve knee joint tissue damage in rats with OA and chondrocyte damage. This protective effect of M2-sEVs might be associated with the activation of CD44 and the PI3K/AKT signaling.

摘要

小细胞外囊泡(sEVs)被认为是治疗骨关节炎(OA)的有前景的基因传递载体。本研究旨在探索M2巨噬细胞衍生的sEVs(M2-sEVs)调节软骨细胞增殖和凋亡从而影响OA进展的分子机制。成功诱导出M2巨噬细胞,并成功分离出M2-sEVs。这些sEVs是直径为50至150纳米的小囊泡。包括CD9、CD63和CD81在内的外泌体标志物在M2-sEVs中高表达,而阴性标志物钙连接蛋白则不存在。在体内和体外模型中,M2-sEVs均有效减轻了OA组织和软骨细胞损伤,表现为大鼠膝关节损伤减轻、软骨细胞活力增加、软骨细胞凋亡减少以及细胞外基质(ECM)降解减少。此外,M2-sEVs降低了促炎细胞因子IL-6和TNF-α的水平。骨桥蛋白(OPN)在OA大鼠和IL-1β诱导的软骨细胞中上调。沉默OPN会加剧IL-1β诱导的软骨细胞损伤,并部分消除M2-sEVs的治疗效果。此外,M2-sEVs增强了OPN表达并激活了CD44和PI3K/AKT信号通路。总之,M2-sEVs通过促进OPN表达改善了OA大鼠的膝关节组织损伤和软骨细胞损伤。M2-sEVs的这种保护作用可能与CD44和PI3K/AKT信号的激活有关。

https://cdn.ncbi.nlm.nih.gov/pmc/blobs/b698/12012988/3ecedd7209fb/CCS3-19-e70008-g007.jpg

文献AI研究员

20分钟写一篇综述,助力文献阅读效率提升50倍。

立即体验

用中文搜PubMed

大模型驱动的PubMed中文搜索引擎

马上搜索

文档翻译

学术文献翻译模型,支持多种主流文档格式。

立即体验