Suppr超能文献

老年乳腺癌的分子分类显示出具有预后意义的不同衰老亚组。

Molecular classification of geriatric breast cancer displays distinct senescent subgroups of prognostic significance.

作者信息

Wu Xia, Chen Mengxin, Liu Kang, Wu Yixin, Feng Yun, Fu Shiting, Xu Huaimeng, Zhao Yongqi, Lin Feilong, Lin Liang, Ye Shihui, Lin Junqiang, Xiao Taiping, Li Wenhao, Lou Meng, Lv Hongyu, Qiu Ye, Yu Ruifan, Chen Wenyan, Li Mengyuan, Feng Xu, Luo Zhongbing, Guo Lu, Ke Hao, Zhao Limin

机构信息

Human Aging Research Institute (HARI) and School of Life Science, Nanchang University, and Jiangxi Key Laboratory of Human Aging, Nanchang 330031, China.

Ningbo Clinical Pathology Diagnosis Center, Ningbo, Zhejiang 315021, China.

出版信息

Mol Ther Nucleic Acids. 2024 Aug 15;35(4):102309. doi: 10.1016/j.omtn.2024.102309. eCollection 2024 Dec 10.

Abstract

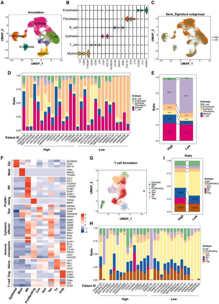
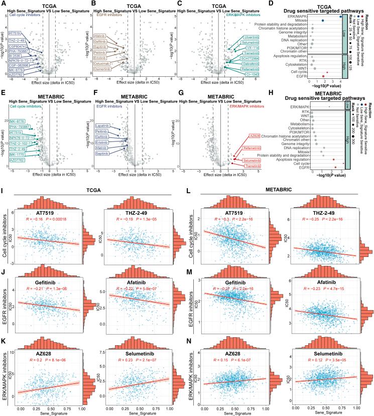
Breast cancer in the elderly presents distinct biological characteristics and clinical treatment responses compared with cancer in younger patients. Comprehensive Geriatric Assessment is recommended for evaluating treatment efficacy in elderly cancer patients based on physiological classification. However, research on molecular classification in older cancer patients remains insufficient. In this study, we identified two subgroups with distinct senescent clusters among geriatric breast cancer patients through multi-omics analysis. Using various machine learning algorithms, we developed a comprehensive scoring model called "Sene_Signature," which more accurately distinguished elderly breast cancer patients compared with existing methods and better predicted their prognosis. The Sene_Signature was correlated with tumor immune cell infiltration, as supported by single-cell transcriptomics, RNA sequencing, and pathological data. Furthermore, we observed increased drug responsiveness in patients with a high Sene_Signature to treatments targeting the epidermal growth factor receptor and cell-cycle pathways. We also established a user-friendly web platform to assist investigators in assessing Sene_Signature scores and predicting treatment responses for elderly breast cancer patients. In conclusion, we developed a novel model for evaluating prognosis and therapeutic responses, providing a potential molecular classification that assists in the pre-treatment assessment of geriatric breast cancer.

摘要

与年轻患者的癌症相比,老年乳腺癌具有独特的生物学特征和临床治疗反应。基于生理分类,建议对老年癌症患者进行综合老年评估以评估治疗效果。然而,关于老年癌症患者分子分类的研究仍然不足。在本研究中,我们通过多组学分析在老年乳腺癌患者中鉴定出两个具有不同衰老簇的亚组。使用各种机器学习算法,我们开发了一种名为“Sene_Signature”的综合评分模型,与现有方法相比,该模型能更准确地区分老年乳腺癌患者,并能更好地预测其预后。单细胞转录组学、RNA测序和病理数据均支持Sene_Signature与肿瘤免疫细胞浸润相关。此外,我们观察到Sene_Signature评分高的患者对靶向表皮生长因子受体和细胞周期途径的治疗药物反应性增加。我们还建立了一个用户友好的网络平台,以协助研究人员评估Sene_Signature评分并预测老年乳腺癌患者的治疗反应。总之,我们开发了一种评估预后和治疗反应的新模型,提供了一种潜在的分子分类方法,有助于老年乳腺癌的治疗前评估。

https://cdn.ncbi.nlm.nih.gov/pmc/blobs/d5f3/11408383/ae000ae0e6a5/fx1.jpg

文献AI研究员

20分钟写一篇综述,助力文献阅读效率提升50倍。

立即体验

用中文搜PubMed

大模型驱动的PubMed中文搜索引擎

马上搜索

文档翻译

学术文献翻译模型,支持多种主流文档格式。

立即体验