Suppr超能文献

机器学习与单细胞分析揭示三阴性乳腺癌免疫微环境中CD300LG的独特特征:实验验证

Machine learning and single-cell analysis uncover distinctive characteristics of CD300LG within the TNBC immune microenvironment: experimental validation.

作者信息

Zhu Baoxi, Wan Hong, Ling Zichen, Jiang Han, Pei Jing

机构信息

Department of General Surgery, The First Affiliated Hospital of Anhui Medical University, Hefei, Anhui, China.

Department of Breast Surgery, The First Affiliated Hospital of Anhui Medical University, Hefei, Anhui, China.

出版信息

Clin Exp Med. 2025 May 17;25(1):167. doi: 10.1007/s10238-025-01690-3.

Abstract

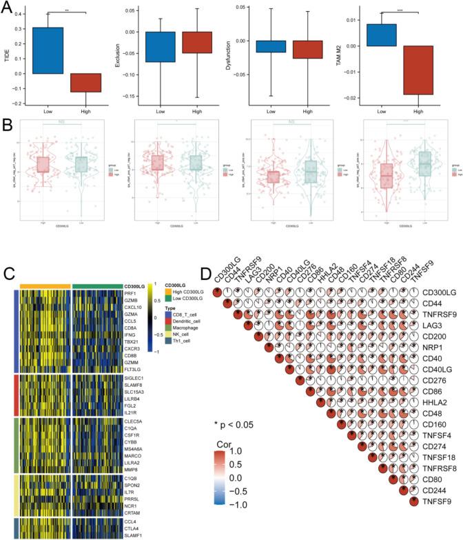
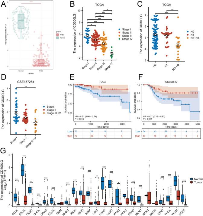
Investigating the essential function of CD300LG within the tumor microenvironment in triple-negative breast cancer (TNBC). Transcriptomic and single-cell data from TNBC were systematically collected and integrated. Four machine learning algorithms were employed to identify distinct target genes in TNBC patients. Specifically, CIBERSORT and ssGSEA algorithms were utilized to elucidate immune infiltration patterns, whereas TIDE and TCGA algorithms predicted immune-related outcomes. Moreover, single-cell sequencing data were analyzed to investigate the function of CD300LG-positive cells within the tumor microenvironment. Finally, immunofluorescence staining confirmed the significance of CD300LG in tumor phenotyping. After machine learning screening and independent dataset validation, CD300LG was identified as a unique prognostic biomarker for triple-negative breast cancer. Enrichment analysis revealed that CD300LG expression is strongly linked to immune infiltration and inflammation-related pathways, especially those associated with the cell cycle. The presence of CD8 T cells and M1-type macrophages was elevated in the CD300LG higher group, whereas the abundance of M2-type macrophage infiltration showed a significant decrease. Immunotherapy prediction models indicated that individuals with low CD300LG expression exhibited better responses to PD-1 therapy. Additionally, single-cell RNA sequencing and immunofluorescence analyses uncovered a robust association between CD300LG and genes involved in tumor invasion. CD300LG plays a pivotal role in the tumor microenvironment of TNBC and represents a promising therapeutic target.

摘要

研究CD300LG在三阴性乳腺癌(TNBC)肿瘤微环境中的关键功能。系统收集并整合了来自TNBC的转录组学和单细胞数据。采用四种机器学习算法来识别TNBC患者中不同的靶基因。具体而言,利用CIBERSORT和ssGSEA算法来阐明免疫浸润模式,而TIDE和TCGA算法预测免疫相关结果。此外,分析单细胞测序数据以研究肿瘤微环境中CD300LG阳性细胞的功能。最后,免疫荧光染色证实了CD300LG在肿瘤表型分析中的重要性。经过机器学习筛选和独立数据集验证,CD300LG被确定为三阴性乳腺癌的独特预后生物标志物。富集分析表明,CD300LG表达与免疫浸润和炎症相关途径密切相关,尤其是与细胞周期相关的途径。在CD300LG较高的组中,CD8 T细胞和M1型巨噬细胞的数量增加,而M2型巨噬细胞浸润的丰度则显著降低。免疫治疗预测模型表明,CD300LG表达低的个体对PD-1治疗表现出更好的反应。此外,单细胞RNA测序和免疫荧光分析揭示了CD300LG与参与肿瘤侵袭的基因之间存在密切关联。CD300LG在TNBC的肿瘤微环境中起关键作用,是一个有前景的治疗靶点。

https://cdn.ncbi.nlm.nih.gov/pmc/blobs/8c1b/12085369/e542d8d0c51e/10238_2025_1690_Fig1_HTML.jpg

文献AI研究员

20分钟写一篇综述,助力文献阅读效率提升50倍。

立即体验

用中文搜PubMed

大模型驱动的PubMed中文搜索引擎

马上搜索

文档翻译

学术文献翻译模型,支持多种主流文档格式。

立即体验