Suppr超能文献

TREM2 缺失尽管增加了 Tg-SwDI 小鼠的淀粉样蛋白负荷,但仍减少了 CAA。

Loss of TREM2 diminishes CAA despite an overall increase of amyloid load in Tg-SwDI mice.

机构信息

Department of Experimental and Clinical Pharmacology, University of Minnesota, Minneapolis, Minnesota, USA.

Center for Immunology, University of Minnesota, Minneapolis, Minnesota, USA.

出版信息

Alzheimers Dement. 2024 Nov;20(11):7595-7612. doi: 10.1002/alz.14222. Epub 2024 Sep 23.

Abstract

INTRODUCTION

The microglial receptor triggering receptor expressed on myeloid cells 2 (TREM2) is a major risk factor for Alzheimer's disease (AD). Experimentally, Trem2 deficiency affects parenchymal amyloid beta (Aβ) deposition. However, the role of TREM2 in cerebrovascular amyloidosis, especially cerebral amyloid angiopathy (CAA), remains unexplored.

METHODS

Tg-SwDI (SwDI) mice, a CAA-prone model of AD, and Trem2 knockout mice were crossed to generate SwDI/TWT, SwDI/THet, and SwDI/TKO mice, followed by pathological and biochemical analyses at 16 months of age.

RESULTS

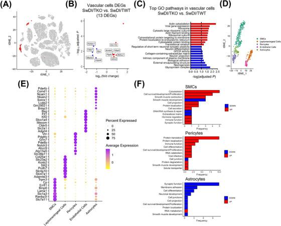
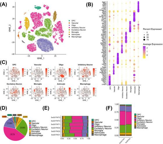
Loss of Trem2 led to a dramatic decrease in CAA and microglial association, despite a marked increase in overall brain Aβ load. Single nucleus RNA sequencing analysis revealed that in the absence of Trem2, microglia were activated but trapped in transition to the fully reactive state, with distinct responses of vascular cells.

DISCUSSION

Our study provides the first evidence that TREM2 differentially modulates parenchymal and vascular Aβ pathologies, offering significant implications for both TREM2- and Aβ-targeting therapies for AD.

HIGHLIGHTS

Triggering receptor expressed on myeloid cells 2 (TREM2) differentially modulates brain parenchymal and vascular amyloidosis. Loss of Trem2 markedly reduces cerebral amyloid angiopathy despite an overall increase of amyloid beta load in Tg-SwDI mice. Microglia are trapped in transition to the fully reactive state without Trem2. Perivascular macrophages and other vascular cells have distinct responses to Trem2 deficiency. Balanced TREM2-targeting therapies may be required for optimal outcomes.

摘要

简介

髓样细胞触发受体 2(TREM2)是阿尔茨海默病(AD)的主要风险因素。实验表明,Trem2 缺乏会影响实质淀粉样蛋白β(Aβ)沉积。然而,TREM2 在脑血管淀粉样变性,特别是脑淀粉样血管病(CAA)中的作用仍未被探索。

方法

Tg-SwDI(SwDI)小鼠,一种 AD 易患 CAA 的模型,与 Trem2 基因敲除小鼠杂交,生成 SwDI/TWT、SwDI/THet 和 SwDI/TKO 小鼠,然后在 16 个月时进行病理和生化分析。

结果

尽管大脑 Aβ负荷明显增加,但 Trem2 缺失导致 CAA 和小胶质细胞的关联显著减少。单细胞 RNA 测序分析表明,在缺乏 Trem2 的情况下,小胶质细胞被激活,但被困在向完全反应状态的过渡中,血管细胞有明显的反应。

讨论

我们的研究首次提供了证据,表明 TREM2 差异调节实质和血管 Aβ 病理学,这对 AD 的 TREM2 和 Aβ 靶向治疗具有重要意义。

要点

髓样细胞触发受体 2(TREM2)差异调节脑实质和血管淀粉样变性。在 Tg-SwDI 小鼠中,Trem2 缺失显著降低了脑淀粉样血管病,尽管 Aβ 负荷总体增加。没有 Trem2 时,小胶质细胞被困在向完全反应状态的过渡中。缺乏 Trem2 时,周细胞和其他血管细胞有不同的反应。为了获得最佳效果,可能需要平衡的 TREM2 靶向治疗。

https://cdn.ncbi.nlm.nih.gov/pmc/blobs/0e75/11567860/390098ab6cc7/ALZ-20-7595-g005.jpg

文献AI研究员

20分钟写一篇综述,助力文献阅读效率提升50倍。

立即体验

用中文搜PubMed

大模型驱动的PubMed中文搜索引擎

马上搜索

文档翻译

学术文献翻译模型,支持多种主流文档格式。

立即体验