Suppr超能文献

锌指蛋白197反义RNA1/微小RNA-425/γ-氨基丁酸A型受体相关蛋白样1轴:葡萄膜黑色素瘤中的一种新型调控机制

ZNF197-AS1/miR-425/GABARAPL1 axis: a novel regulatory mechanism in uveal melanoma.

作者信息

Zhang Chao, Wu Shuai

机构信息

Department of Strabismus and Pediatric Ophthalmology, The Second Hospital of Jilin University, Changchun, People's Republic of China.

Department of Orbital Disease and Ocular Plastic Surgery, The Second Hospital of Jilin University, Changchun, People's Republic of China.

出版信息

Am J Physiol Cell Physiol. 2024 Dec 1;327(6):C1638-C1650. doi: 10.1152/ajpcell.00457.2024. Epub 2024 Sep 23.

Abstract

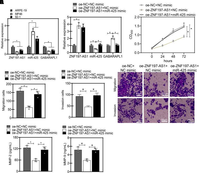
This study investigates the role of the long noncoding RNA (lncRNA) in uveal melanoma (UM), focusing on its function within a competing endogenous RNA (ceRNA) network. Using the UM-related TCGA (The Cancer Genome Atlas) dataset, we analyzed the expression levels of and its correlation with and , an essential autophagy-related gene. Our analysis revealed that acts as a ceRNA by competitively binding to , resulting in the upregulation of . This interaction plays a crucial role in the growth and metastasis of UM. The expression of showed a strong correlation with the clinical outcomes of patients with UM. Furthermore, in vitro assays confirmed that impedes UM cell proliferation, migration, and invasion by modulating the axis. These findings suggest that ZNF197-AS1 can effectively inhibit UM progression through this ceRNA regulatory network. This study provides valuable insights into the molecular mechanisms underlying UM and highlights the potential of targeting the axis as a therapeutic strategy for UM. This study identifies the ZNF197-AS1/miR-425/GABARAPL1 axis as a novel regulatory mechanism in uveal melanoma. ZNF197-AS1 upregulates GABARAPL1 by sponging miR-425, inhibiting UM cell proliferation, migration, and invasion. This discovery highlights a potential therapeutic target, providing new insights into UM progression and patient outcomes.

摘要

本研究调查了长链非编码RNA(lncRNA)在葡萄膜黑色素瘤(UM)中的作用,重点关注其在竞争性内源性RNA(ceRNA)网络中的功能。利用与UM相关的癌症基因组图谱(TCGA)数据集,我们分析了[具体基因名称]的表达水平及其与[具体基因名称]和自噬相关关键基因[具体基因名称]的相关性。我们的分析表明,[具体基因名称]通过竞争性结合[具体基因名称]发挥ceRNA的作用,导致[具体基因名称]上调。这种相互作用在UM的生长和转移中起关键作用。[具体基因名称]的表达与UM患者的临床结局密切相关。此外,体外实验证实,[具体基因名称]通过调节[具体基因名称]轴抑制UM细胞的增殖、迁移和侵袭。这些发现表明,ZNF197-AS1可通过该ceRNA调控网络有效抑制UM进展。本研究为UM潜在的分子机制提供了有价值的见解,并强调了靶向[具体基因名称]轴作为UM治疗策略的潜力。本研究确定ZNF197-AS1/miR-425/GABARAPL1轴是葡萄膜黑色素瘤中的一种新型调控机制。ZNF197-AS1通过吸附miR-425上调GABARAPL1,抑制UM细胞的增殖、迁移和侵袭。这一发现突出了一个潜在的治疗靶点,为UM的进展和患者预后提供了新的见解。

https://cdn.ncbi.nlm.nih.gov/pmc/blobs/15b2/11774234/556d56b5bfa5/c-00457-2024r01.jpg

文献AI研究员

20分钟写一篇综述,助力文献阅读效率提升50倍。

立即体验

用中文搜PubMed

大模型驱动的PubMed中文搜索引擎

马上搜索

文档翻译

学术文献翻译模型,支持多种主流文档格式。

立即体验