Suppr超能文献

基于DIA质谱和ceRNA网络的妊娠期肝内胆汁淤积症定量蛋白质组学综合分析

Comprehensive Analysis of Quantitative Proteomics With DIA Mass Spectrometry and ceRNA Network in Intrahepatic Cholestasis of Pregnancy.

作者信息

Fang Dajun, Fang Yan, Zhang Weiqiang, Xiang Yun, Cheng Xi, Liang Mingfeng, Xia Huimin

机构信息

Department of Obstetrics and Gynecology, Guangzhou Women and Children's Medical Center, Guangdong Provincial Clinical Research Center for Child Health, Guangzhou Medical University, Guangzhou, China.

出版信息

Front Cell Dev Biol. 2022 Jul 22;10:854425. doi: 10.3389/fcell.2022.854425. eCollection 2022.

Abstract

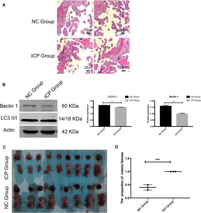
Intrahepatic cholestasis of pregnancy (ICP) is a pregnancy-specific complication characterized by pruritus without skin damage and jaundice. The poor perinatal outcomes include fetal distress, preterm birth, and unexpected intrauterine death. However, the mechanism of ICP leading to poor prognosis is still unclear. We analyzed 10 ICP and 10 normal placental specimens through quantitative proteomics of data-independent acquisition (DIA) to screen and identify differentially expressed proteins. GO, KEGG, COG/KOG, StringDB, InterProScan, Metascape, BioGPS, and NetworkAnalyst databases were used in this study. PITA, miRanda, TargetScan, starBase, and LncBase Predicted were used for constructing a competing endogenous RNA (ceRNA) network. Cytoscape was used for drawing regulatory networks, and cytoHubba was used for screening core nodes. The ICP rat models were used to validate the pathological mechanism. GO, KEGG, and COG/KOG functional enrichment analysis results showed the differentially expressed proteins participated in autophagy, autophagosome formation, cofactor binding, JAK-STAT signaling pathway, and coenzyme transport and metabolism. DisGeNET analysis showed that these differentially expressed proteins were associated with red blood cell disorder and slow progression. We further analyzed first 12 proteins in the upregulated and downregulated differentially expressed proteins and incorporated clinicopathologic parameters. Our results showed HBG1, SPI1, HBG2, HBE1, FOXK1, KRT72, SLC13A3, MBD2, SP9, GPLD1, MYH7, and BLOC1S1 were associated with ICP development. ceRNA network analysis showed that MBD2, SPI1, FOXK1, and SLC13A3 were regulated by multiple miRNAs and lncRNAs. ICP was associated with autophagy. The ceRNA network of MBD2, SPI1, FOXK1, and SLC13A3 was involved in ICP progression, and these core proteins might be potential target.

摘要

妊娠肝内胆汁淤积症(ICP)是一种妊娠特异性并发症,其特征为无皮肤损伤的瘙痒和黄疸。围产期不良结局包括胎儿窘迫、早产和意外宫内死亡。然而,ICP导致预后不良的机制仍不清楚。我们通过数据非依赖采集(DIA)定量蛋白质组学分析了10例ICP胎盘标本和10例正常胎盘标本,以筛选和鉴定差异表达蛋白。本研究使用了GO、KEGG、COG/KOG、StringDB、InterProScan、Metascape、BioGPS和NetworkAnalyst数据库。使用PITA、miRanda、TargetScan、starBase和LncBase Predicted构建竞争性内源RNA(ceRNA)网络。使用Cytoscape绘制调控网络,使用cytoHubba筛选核心节点。使用ICP大鼠模型验证病理机制。GO、KEGG和COG/KOG功能富集分析结果表明,差异表达蛋白参与自噬、自噬体形成、辅因子结合、JAK-STAT信号通路以及辅酶转运和代谢。DisGeNET分析表明,这些差异表达蛋白与红细胞疾病和进展缓慢有关。我们进一步分析了上调和下调差异表达蛋白中的前12种蛋白质,并纳入临床病理参数。我们的结果表明,HBG1、SPI1、HBG2、HBE1、FOXK1、KRT72、SLC13A3、MBD2、SP9、GPLD1、MYH7和BLOC1S1与ICP的发生发展有关。ceRNA网络分析表明,MBD2、SPI1、FOXK1和SLC13A3受多种miRNA和lncRNA调控。ICP与自噬有关。MBD2、SPI1、FOXK1和SLC13A3的ceRNA网络参与ICP进展,这些核心蛋白可能是潜在靶点。

https://cdn.ncbi.nlm.nih.gov/pmc/blobs/da4e/9354660/957b7cde50bc/fcell-10-854425-g001.jpg

文献AI研究员

20分钟写一篇综述,助力文献阅读效率提升50倍。

立即体验

用中文搜PubMed

大模型驱动的PubMed中文搜索引擎

马上搜索

文档翻译

学术文献翻译模型,支持多种主流文档格式。

立即体验