Suppr超能文献

下调LncRNA-HAGLR通过miR-625-5p/TAF15轴抑制胰腺癌的活力和迁移能力 以及 。 (原文结尾处表述不完整,翻译可能存在一定局限性)

Knockdown of LncRNA-HAGLR restrains the viability and motility of pancreatic cancer via miR-625-5p/TAF15 axis and .

作者信息

Wang Jiafu, Gao Huiqi, Fu Peng, Lin Lin, Wang Lifan, Han Yue

机构信息

Department of Nuclear Medicine, The First Affiliated Hospital of Harbin Medical University, Harbin, Heilongjiang, China.

Department of Ultrasound, The First Affiliated Hospital of Harbin Medical University, Harbin, Heilongjiang, China.

出版信息

Heliyon. 2024 Sep 1;10(18):e37254. doi: 10.1016/j.heliyon.2024.e37254. eCollection 2024 Sep 30.

Abstract

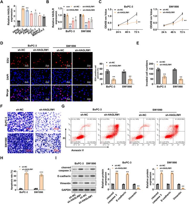
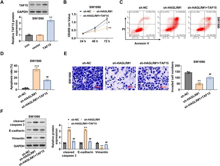
Dysregulation of long non-coding RNAs (lncRNAs) has been strongly involved to the development of pancreatic cancer (PC). However, the potential mechanisms by which lncRNA regulate PC development still need to be further explored. We attempted to elucidate the functional role and regulatory mechanism of lncRNA HAGLR on PC progression and . RT-qPCR, Western blot, RNA pull-down, luciferase reporter assay, RNA immunoprecipitation assay, CCK-8 assay, EdU assay, flow cytometry, transwell assay and xenograft tumor experiment were performed in this study. We found that the expressions of HAGLR and TAF15 were increased in PC tissues and cells. HAGLR silencing restrained the PC cell growth and invasion, but induced cell apoptosis. Moreover, HAGLR targeted miR-625-5p to modulate the expression of TAF15. HAGLR overexpression partially eliminated the suppressive effect of TAF15 depletion on PC cell growth and the stimulative effect on apoptosis. assays showed that HAGLR knockdown inhibited PC cell growth by regulating the TAF15 expression. These findings suggest HAGLR could facilitate PC cell malignant behaviors through regulating the TAF15 expression, demonstrating that HAGLR might be a valuable target for the PC treatment.

摘要

长链非编码RNA(lncRNAs)的失调与胰腺癌(PC)的发生发展密切相关。然而,lncRNA调控PC发展的潜在机制仍有待进一步探索。我们试图阐明lncRNA HAGLR在PC进展中的功能作用和调控机制。本研究进行了RT-qPCR、蛋白质免疫印迹、RNA下拉、荧光素酶报告基因检测、RNA免疫沉淀检测、CCK-8检测、EdU检测、流式细胞术、Transwell检测和异种移植肿瘤实验。我们发现,HAGLR和TAF15在PC组织和细胞中的表达增加。HAGLR沉默抑制了PC细胞的生长和侵袭,但诱导了细胞凋亡。此外,HAGLR靶向miR-625-5p来调节TAF15的表达。HAGLR过表达部分消除了TAF15缺失对PC细胞生长的抑制作用和对细胞凋亡的促进作用。检测表明,HAGLR敲低通过调节TAF15表达抑制PC细胞生长。这些发现表明,HAGLR可能通过调节TAF15表达促进PC细胞的恶性行为,表明HAGLR可能是PC治疗的一个有价值的靶点。

https://cdn.ncbi.nlm.nih.gov/pmc/blobs/16bf/11415852/b1b3faf227dc/ga1.jpg

文献AI研究员

20分钟写一篇综述,助力文献阅读效率提升50倍。

立即体验

用中文搜PubMed

大模型驱动的PubMed中文搜索引擎

马上搜索

文档翻译

学术文献翻译模型,支持多种主流文档格式。

立即体验