Suppr超能文献

m6A 富集的长非编码 RNA LINC00839 通过增强 TAF15 介导的鼻咽癌中胺氧化酶 AOC1 的转录促进肿瘤进展。

m6A-enriched lncRNA LINC00839 promotes tumor progression by enhancing TAF15-mediated transcription of amine oxidase AOC1 in nasopharyngeal carcinoma.

机构信息

Department of Radiation Oncology, Sun Yat-sen University Cancer Center, State Key Laboratory of Oncology in South China, Collaborative Innovation Center for Cancer Medicine, Guangdong Key Laboratory of Nasopharyngeal Carcinoma Diagnosis and Therapy, Guangzhou, China; State Key Laboratory of Oncology in Southern China, Collaborative Innovation Center for Cancer Medicine, Sun Yat-sen University Cancer Center, Guangzhou, China.

State Key Laboratory of Oncology in Southern China, Collaborative Innovation Center for Cancer Medicine, Sun Yat-sen University Cancer Center, Guangzhou, China.

出版信息

J Biol Chem. 2023 Jul;299(7):104873. doi: 10.1016/j.jbc.2023.104873. Epub 2023 May 29.

Abstract

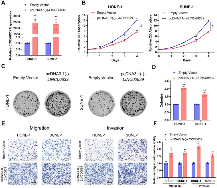
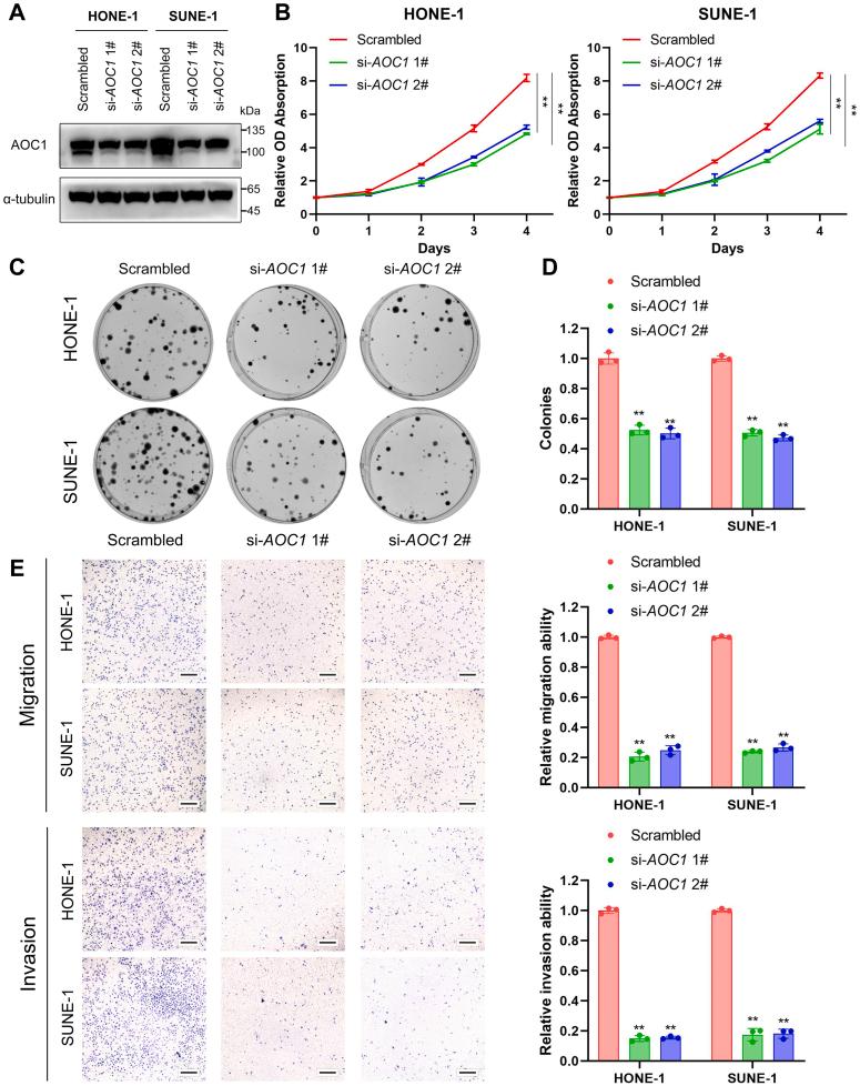
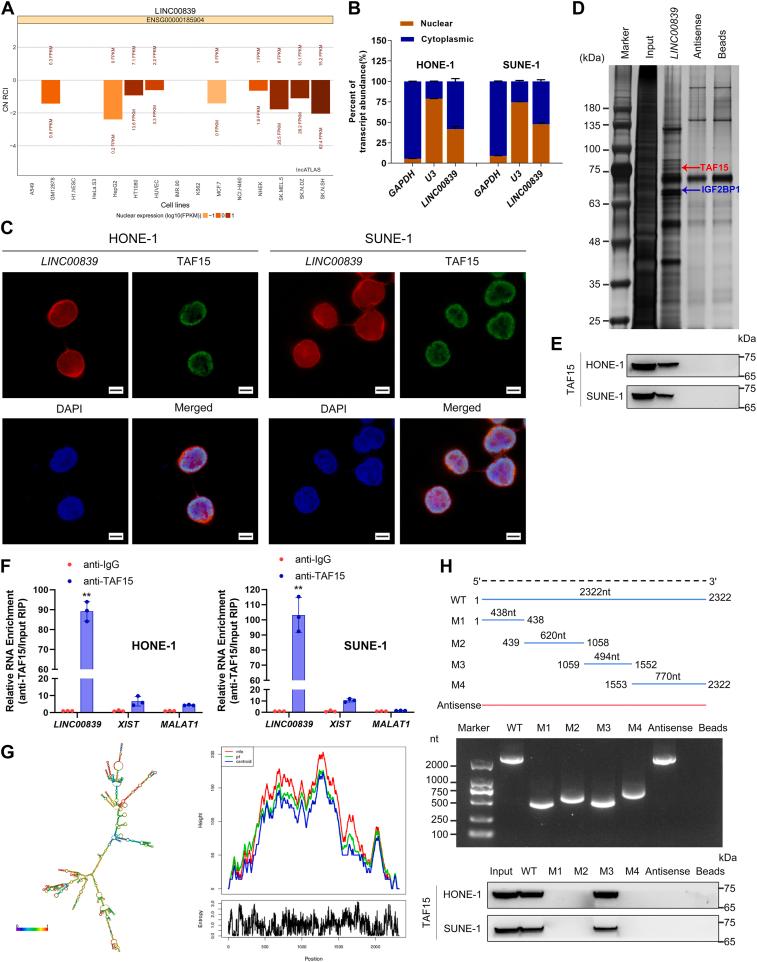
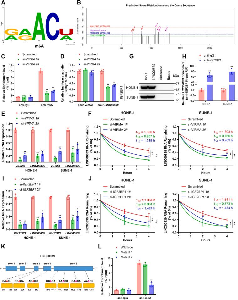
Dysregulation of long noncoding RNAs (lncRNAs) contributes to tumorigenesis by modulating specific cancer-related pathways, but the roles of N6-methyladenosine (m6A)-enriched lncRNAs and underlying mechanisms remain elusive in nasopharyngeal carcinoma (NPC). Here, we reanalyzed the previous genome-wide analysis of lncRNA profiles in 18 pairs of NPC and normal tissues as well as in ten paired samples from NPC with or without post-treatment metastases. We discerned that an oncogenic m6A-enriched lncRNA, LINC00839, which was substantially upregulated in NPC and correlated with poor clinical prognosis, promoted NPC growth and metastasis both in vitro and in vivo. Mechanistically, by using RNA pull-down assay combined with mass spectrometry, we found that LINC00839 interacted directly with the transcription factor, TATA-box binding protein associated factor (TAF15). Besides, chromatin immunoprecipitation and dual-luciferase report assays demonstrated that LINC00839 coordinated the recruitment of TAF15 to the promoter region of amine oxidase copper-containing 1 (AOC1), which encodes a secreted glycoprotein playing vital roles in various cancers, thereby activating AOC1 transcription in trans. In this study, potential effects of AOC1 in NPC progression were first proposed. Moreover, ectopic expression of AOC1 partially rescued the inhibitory effect of downregulation of LINC00839 in NPC. Furthermore, we showed that silencing vir-like m6A methyltransferase-associated (VIRMA) and insulin-like growth factor 2 mRNA-binding proteins 1 (IGF2BP1) attenuated the expression level and RNA stability of LINC00839 in an m6A-dependent manner. Taken together, our study unveils a novel oncogenic VIRMA/IGF2BP1-LINC00839-TAF15-AOC1 axis and highlights the significance and prognostic value of LINC00839 expression in NPC carcinogenesis.

摘要

长链非编码 RNA(lncRNA)的失调通过调节特定的癌症相关途径促进肿瘤发生,但 N6-甲基腺苷(m6A)富集 lncRNA 的作用及其潜在机制在鼻咽癌(NPC)中仍不清楚。在这里,我们重新分析了之前对 18 对 NPC 和正常组织以及 10 对 NPC 伴或不伴治疗后转移的配对样本的 lncRNA 谱的全基因组分析。我们发现,一种致癌的 m6A 富集 lncRNA,LINC00839,在 NPC 中大量上调,并与不良临床预后相关,在体外和体内均促进 NPC 的生长和转移。在机制上,通过使用 RNA 下拉测定结合质谱分析,我们发现 LINC00839与转录因子 TATA 框结合蛋白相关因子(TAF15)直接相互作用。此外,染色质免疫沉淀和双荧光素酶报告实验表明,LINC00839协调 TAF15 募集到胺氧化酶铜 1(AOC1)的启动子区域,AOC1 编码一种在各种癌症中发挥重要作用的分泌糖蛋白,从而在转录中转激活 AOC1。在这项研究中,首先提出了 AOC1 在 NPC 进展中的潜在作用。此外,过表达 AOC1 部分挽救了下调 LINC00839 对 NPC 的抑制作用。此外,我们表明,沉默病毒样 m6A 甲基转移酶相关(VIRMA)和胰岛素样生长因子 2 mRNA 结合蛋白 1(IGF2BP1)以 m6A 依赖的方式减弱 LINC00839 的表达水平和 RNA 稳定性。总之,我们的研究揭示了一个新的致癌 VIRMA/IGF2BP1-LINC00839-TAF15-AOC1 轴,并强调了 LINC00839 在 NPC 癌变中的表达的重要性和预后价值。

https://cdn.ncbi.nlm.nih.gov/pmc/blobs/91c5/10302167/5c2c4fc1aeaa/gr1.jpg

文献AI研究员

20分钟写一篇综述,助力文献阅读效率提升50倍。

立即体验

用中文搜PubMed

大模型驱动的PubMed中文搜索引擎

马上搜索

文档翻译

学术文献翻译模型,支持多种主流文档格式。

立即体验