Suppr超能文献

源自造血内皮的造血细胞表现出谱系特异性氧化应激反应。

Hematopoietic cells emerging from hemogenic endothelium exhibit lineage-specific oxidative stress responses.

作者信息

Biezeman Harmke, Nubiè Martina, Oburoglu Leal

机构信息

Molecular Medicine and Gene Therapy, Lund Stem Cell Center, Lund University, Lund, Sweden.

Division of Gene and Cell Therapy, Institute for Regenerative Medicine, University of Zurich, Zurich, Switzerland.

出版信息

J Biol Chem. 2024 Nov;300(11):107815. doi: 10.1016/j.jbc.2024.107815. Epub 2024 Sep 24.

Abstract

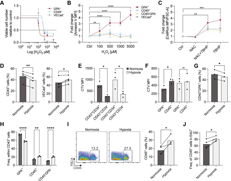
During human embryogenesis, distinct waves of hematopoiesis give rise to various blood cell types, originating from hemogenic endothelial (HE) cells. As HE cells reside in hypoxic conditions in the embryo, we investigated the role of hypoxia in human endothelial to hematopoietic transition and subsequent hematopoiesis. Using single-cell RNA sequencing, we describe hypoxia-related transcriptional changes in different HE-derived blood lineages, which reveal that erythroid cells are particularly susceptible to oxidative stress, due to decreased NRF2 activity in hypoxia. In contrast, nonerythroid CD45 cells exhibit increased proliferative rates in hypoxic conditions and enhanced resilience to oxidative stress. We find that even in normoxia, erythroid cells present a clear predisposition to oxidative stress, with low glutathione levels and high lipid peroxidation, in contrast to CD45 cells. Intriguingly, reactive oxygen species are produced at different sites in GPA and CD45 cells, revealing differences in oxidative phosphorylation and the use of canonical versus noncanonical tricarboxylic acid cycle in these lineages. Our findings elucidate how hypoxia and oxidative stress distinctly affect HE-derived hematopoietic lineages, uncovering critical transcriptional and metabolic pathways that influence blood cell development.

摘要

在人类胚胎发生过程中,不同阶段的造血作用产生了各种血细胞类型,这些血细胞起源于造血内皮(HE)细胞。由于HE细胞在胚胎中处于缺氧状态,我们研究了缺氧在人类内皮细胞向造血细胞转变及后续造血过程中的作用。通过单细胞RNA测序,我们描述了不同HE来源的血细胞谱系中与缺氧相关的转录变化,结果显示,由于缺氧时NRF2活性降低,红系细胞对氧化应激特别敏感。相比之下,非红系CD45细胞在缺氧条件下增殖速率增加,对氧化应激的耐受性增强。我们发现,即使在常氧条件下,与CD45细胞相比,红系细胞也表现出对氧化应激的明显易感性,其谷胱甘肽水平低,脂质过氧化程度高。有趣的是,活性氧在GPA和CD45细胞的不同部位产生,揭示了这些谱系在氧化磷酸化以及经典与非经典三羧酸循环利用方面的差异。我们的研究结果阐明了缺氧和氧化应激如何不同地影响HE来源的造血谱系,揭示了影响血细胞发育的关键转录和代谢途径。

https://cdn.ncbi.nlm.nih.gov/pmc/blobs/92bf/11532904/a4cd3e53cedc/gr1.jpg

文献AI研究员

20分钟写一篇综述,助力文献阅读效率提升50倍。

立即体验

用中文搜PubMed

大模型驱动的PubMed中文搜索引擎

马上搜索

文档翻译

学术文献翻译模型,支持多种主流文档格式。

立即体验