Suppr超能文献

环状 RNA 编码致癌性 PIAS1 变体通过调节 STAT1 的 SUMO 化和磷酸化之间的平衡来阻断免疫原性铁死亡。

Circular RNA-encoded oncogenic PIAS1 variant blocks immunogenic ferroptosis by modulating the balance between SUMOylation and phosphorylation of STAT1.

机构信息

Jiangsu Key Laboratory of Bioactive Natural Product Research and State Key Laboratory of Natural Medicines, School of Traditional Chinese Pharmacy, China Pharmaceutical University, 24 Tong Jia Xiang, Nanjing, 210009, China.

Department of Orthopaedics, Sir Run Run Hospital, Nanjing Medical University, 109 Long Mian Avenue, Nanjing, 211100, China.

出版信息

Mol Cancer. 2024 Sep 28;23(1):207. doi: 10.1186/s12943-024-02124-6.

Abstract

BACKGROUND

The clinical response rate to immune checkpoint blockade (ICB) therapy in melanoma remains low, despite its widespread use. Circular non-coding RNAs (circRNAs) are known to play a crucial role in cancer progression and may be a key factor limiting the effectiveness of ICB treatment.

METHODS

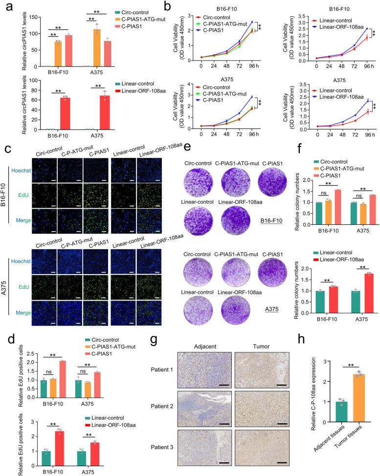
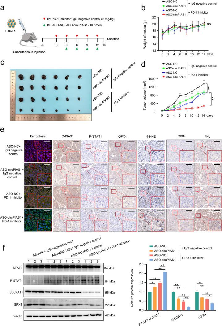
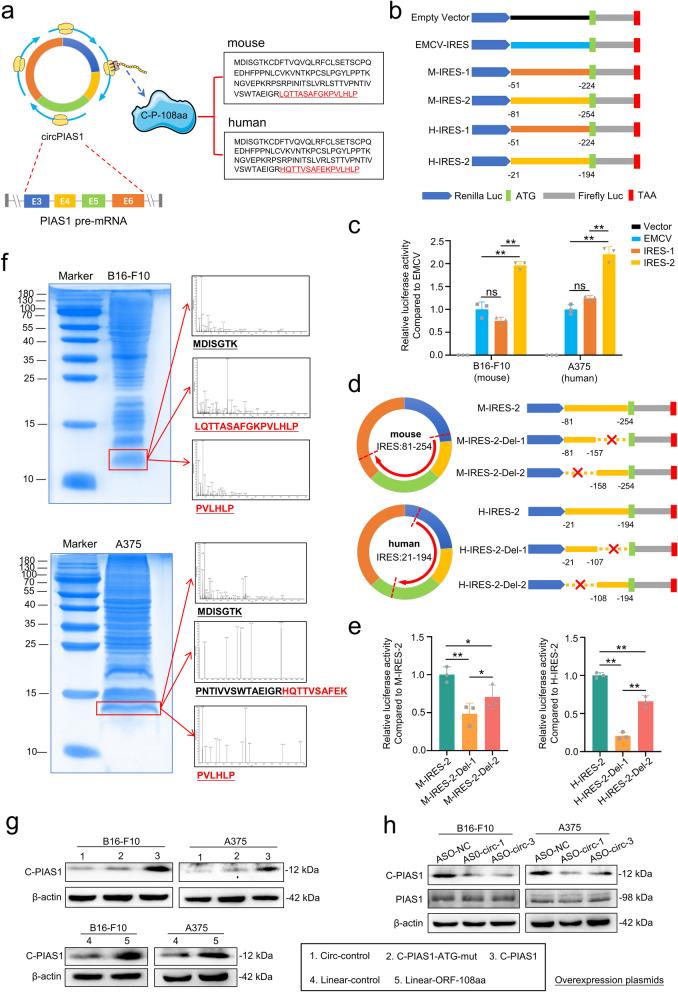
The circRNAs that were downregulated after coadministration compared with single administration of PD-1 inhibitor administration were identified through RNA-seq and Ribo-seq, and thus the circPIAS1 (mmu_circ_0015773 in mouse, has_circ_0008378 in human) with high protein coding potential was revealed. Fluorescence in situ hybridization (FISH) assays were conducted to determine the localization of circPIAS1 in human and mouse melanoma cells, as well as its presence in tumor and adjacent tissues of patients. Validation through dual-luciferase reporter assay and LC-MS/MS confirmed the ability of circPIAS1 to encode a novel 108 amino acid polypeptide (circPIAS1-108aa). Specific antisense oligonucleotides (ASOs) targeting the junction site of circPIAS1 were developed to reduce its intracellular levels. Proliferation changes in melanoma cells were assessed using CCK8, EdU, and colony formation assays. The impact of circPIAS1-108aa on the ferroptosis process of melanoma cells was studied through GSH, MDA, and C11-BODIPY staining assays. Western Blot, Immunoprecipitation (IP), and Immunoprecipitation-Mass Spectrometry (IP-MS) techniques were employed to investigate the impact of circPIAS1-108aa on the P-STAT1/SLC7A11/GPX4 signaling pathway, as well as its influence on the balance between STAT1 SUMOylation and phosphorylation. Additionally, a melanoma subcutaneous transplanted tumor mouse model was utilized to examine the combined effect of reducing circPIAS1 levels alongside PD-1 inhibitor.

RESULTS

Compared with the group treated with PD-1 inhibitor alone, circPIAS1 was significantly down-regulated in the coadministration group and demonstrated higher protein coding potential. CircPIAS1, primarily localized in the nucleus, was notably upregulated in tumor tissues compared to adjacent tissues, where it plays a crucial role in promoting cancer cell proliferation. This circRNA can encode a unique polypeptide consisting of 108 amino acids, through which it exerts its cancer-promoting function and impedes the effectiveness of ICB therapy. Mechanistically, circPIAS1-108aa hinders STAT1 phosphorylation by recruiting SUMO E3 ligase Ranbp2 to enhance STAT1 SUMOylation, thereby reactivating the transduction of the SLC7A11/GPX4 signaling pathway and restricting the immunogenic ferroptosis induced by IFNγ. Furthermore, the combination of ASO-circPIAS1 with PD-1 inhibitor effectively inhibits melanoma growth and significantly enhances the efficacy of immune drugs in vivo.

CONCLUSIONS

Our study uncovers a novel mechanism regarding immune evasion in melanoma driven by a unique 108aa peptide encoded by circPIAS1 in melanoma that dramatically hinders immunogenic ferroptosis triggered by ICB therapy via modulating the balance between SUMOylation and phosphorylation of STAT1. This work reveals circPIAS1-108aa as a critical factor limiting the immunotherapeutic effects in melanoma and propose a promising strategy for improving ICB treatment outcomes.

摘要

背景

尽管免疫检查点阻断(ICB)疗法已广泛应用,但黑色素瘤的临床反应率仍然很低。环状非编码 RNA(circRNA)已知在癌症进展中发挥关键作用,可能是限制 ICB 治疗效果的关键因素。

方法

通过 RNA-seq 和 Ribo-seq 鉴定出与 PD-1 抑制剂单独给药相比,共同给药后下调的 circRNAs,从而揭示了具有高蛋白编码潜力的 circPIAS1(小鼠中的 mmu_circ_0015773,人中的 has_circ_0008378)。荧光原位杂交(FISH)实验用于确定 circPIAS1 在人黑色素瘤细胞中的定位及其在肿瘤和患者相邻组织中的存在。通过双荧光素酶报告基因检测和 LC-MS/MS 验证,证实了 circPIAS1 编码一种新型 108 个氨基酸多肽(circPIAS1-108aa)的能力。针对 circPIAS1 剪接位点开发了特异性反义寡核苷酸(ASO)以降低其细胞内水平。使用 CCK8、EdU 和集落形成实验评估黑色素瘤细胞增殖变化。通过 GSH、MDA 和 C11-BODIPY 染色实验研究 circPIAS1-108aa 对黑色素瘤细胞铁死亡过程的影响。Western Blot、免疫沉淀(IP)和免疫沉淀-质谱(IP-MS)技术用于研究 circPIAS1-108aa 对 P-STAT1/SLC7A11/GPX4 信号通路的影响,以及它对 STAT1 SUMOylation 和磷酸化平衡的影响。此外,利用黑色素瘤皮下移植瘤小鼠模型研究了降低 circPIAS1 水平与 PD-1 抑制剂联合应用的联合效果。

结果

与单独使用 PD-1 抑制剂治疗的组相比,共给药组 circPIAS1 显著下调,并且表现出更高的蛋白编码潜力。circPIAS1 主要定位于核内,在肿瘤组织中明显上调,在肿瘤组织中发挥促进癌细胞增殖的关键作用。这种 circRNA 可以通过招募 SUMO E3 连接酶 Ranbp2 来编码独特的由 108 个氨基酸组成的多肽,从而发挥其致癌功能并阻碍 ICB 治疗的效果。在机制上,circPIAS1-108aa 通过募集 SUMO E3 连接酶 Ranbp2 来阻碍 STAT1 的磷酸化,从而增强 STAT1 的 SUMOylation,进而重新激活 SLC7A11/GPX4 信号通路的转导,并限制 IFNγ 诱导的免疫原性铁死亡。此外,ASO-circPIAS1 与 PD-1 抑制剂的联合使用可有效抑制黑色素瘤生长,并显著提高体内免疫药物的疗效。

结论

我们的研究揭示了一种新的机制,即黑色素瘤中由 circPIAS1 编码的独特 108aa 肽驱动的免疫逃避机制,通过调节 STAT1 的 SUMOylation 和磷酸化平衡,显著阻碍了 ICB 治疗引发的免疫原性铁死亡。这项工作揭示了 circPIAS1-108aa 是限制黑色素瘤免疫治疗效果的关键因素,并提出了一种改善 ICB 治疗效果的有前途的策略。

https://cdn.ncbi.nlm.nih.gov/pmc/blobs/4b09/11438063/04ce521de978/12943_2024_2124_Fig1_HTML.jpg

文献AI研究员

20分钟写一篇综述,助力文献阅读效率提升50倍。

立即体验

用中文搜PubMed

大模型驱动的PubMed中文搜索引擎

马上搜索

文档翻译

学术文献翻译模型,支持多种主流文档格式。

立即体验