Suppr超能文献

用于铁死亡增强型HER2阳性乳腺癌靶向治疗的抗体功能化铁基纳米平台

Antibody-functionalized iron-based nanoplatform for ferroptosis-augmented targeted therapy of HER2-positive breast cancer.

作者信息

Gao Jingchao, Ye Tong, Miao Hongkun, Liu Mingjiang, Wen Li, Tian Yi, Fu Zhiguang, Sun Li, Wang Lihong, Wang Yu

机构信息

Department of Oncology, Air Force Medical Center, PLA, The Fourth Military Medical University, Beijing, 100142, China.

Department of Stomatology, The First Medical Center, Chinese PLA General Hospital, Beijing, 100853, China.

出版信息

Bioact Mater. 2025 Jun 22;52:702-718. doi: 10.1016/j.bioactmat.2025.06.034. eCollection 2025 Oct.

Abstract

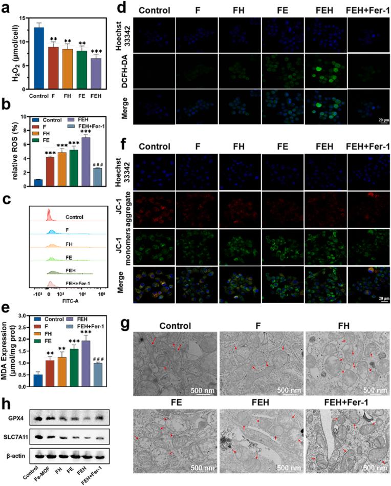
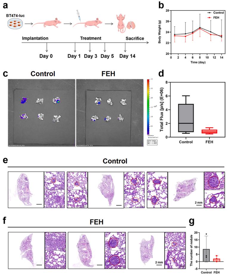
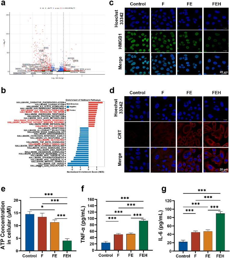
Human epidermal growth factor receptor 2 positive (HER2+) breast cancer, as a subtype with high invasiveness and poor prognosis, faces issues of intertumoral heterogeneity and signaling pathway dysregulation leading to trastuzumab resistance in clinical treatment. Therefore, innovative therapeutic strategies are urgently needed to enhance treatment efficacy and improve patient prognosis. In this study, we proposed an antibody-targeted nanoplatform responsive to the tumor microenvironment, aiming to induce ferroptosis in HER2+ breast cancer cells and thereby enhance the sensitivity to HER2-targeted drugs. Fe-MOF@Erastin@Herceptin (FEH) was prepared by loading Erastin onto mesoporous Fe-MOF and modifying it with trastuzumab (a HER2+ breast cancer cell-specific antibody). This platform gradually releases trastuzumab, Erastin, and Fe in the tumor microenvironment. The modification of trastuzumab enhances tumor cell targeting while reducing toxicity to non-target cells and tissues. Erastin inhibits system X to reduce glutathione (GSH) synthesis. Fe consumes glutathione and reduces itself to Fe via a reduction reaction, which further enhances the catalytic effect of HO and triggers the Fenton reaction to generate large amounts of reactive oxygen species (ROS). In the antibody-targeted cascade reaction, decreased intracellular GSH content and increased Fe and ROS can further promote lipid peroxidation and down-regulation of glutathione peroxidase 4 (GPX4) in breast cancer cells, inducing ferroptosis. The experimental results indicate that FEH can significantly improve the tumor microenvironment by enhancing ferroptosis effects, providing a potential new strategy for precision therapy of HER2+ breast cancer cells.

摘要

人表皮生长因子受体2阳性(HER2+)乳腺癌作为一种具有高侵袭性和预后不良的亚型,在临床治疗中面临肿瘤间异质性和信号通路失调导致曲妥珠单抗耐药的问题。因此,迫切需要创新的治疗策略来提高治疗效果并改善患者预后。在本研究中,我们提出了一种对肿瘤微环境有响应的抗体靶向纳米平台,旨在诱导HER2+乳腺癌细胞发生铁死亡,从而增强对HER2靶向药物的敏感性。通过将艾拉司群负载到介孔铁基金属有机框架(Fe-MOF)上并用曲妥珠单抗(一种HER2+乳腺癌细胞特异性抗体)对其进行修饰,制备了Fe-MOF@Erastin@Herceptin(FEH)。该平台在肿瘤微环境中逐渐释放曲妥珠单抗、艾拉司群和铁。曲妥珠单抗的修饰增强了肿瘤细胞靶向性,同时降低了对非靶细胞和组织的毒性。艾拉司群抑制系统X以减少谷胱甘肽(GSH)的合成。铁消耗谷胱甘肽并通过还原反应将自身还原为亚铁,这进一步增强了羟基自由基(HO)的催化作用并触发芬顿反应以产生大量活性氧(ROS)。在抗体靶向级联反应中,细胞内GSH含量降低以及铁和ROS增加可进一步促进乳腺癌细胞中的脂质过氧化和谷胱甘肽过氧化物酶4(GPX4)的下调,诱导铁死亡。实验结果表明,FEH可通过增强铁死亡效应显著改善肿瘤微环境,为HER2+乳腺癌细胞的精准治疗提供了一种潜在的新策略。

https://cdn.ncbi.nlm.nih.gov/pmc/blobs/1243/12241818/2f3c987fa20a/gr1.jpg

文献AI研究员

20分钟写一篇综述,助力文献阅读效率提升50倍。

立即体验

用中文搜PubMed

大模型驱动的PubMed中文搜索引擎

马上搜索

文档翻译

学术文献翻译模型,支持多种主流文档格式。

立即体验