Suppr超能文献

异常的铜代谢和肝脏炎症导致威尔逊病小鼠模型的神经表现。

Aberrant copper metabolism and hepatic inflammation cause neurological manifestations in a mouse model of Wilson's disease.

机构信息

Institute of Neurology, Anhui University of Chinese Medicine, 357, Changjiang Rd. Middle, Hefei, Anhui, 230061, China.

Center for Xin-An Medicine and Modernization of Traditional Chinese Medicine of IHM, Anhui University of Chinese Medicine, Hefei, 230012, China.

出版信息

J Neuroinflammation. 2024 Sep 27;21(1):235. doi: 10.1186/s12974-024-03178-5.

Abstract

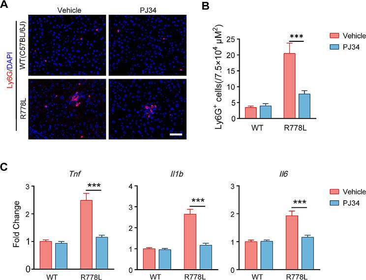
Pathogenic germline mutations in the P-type copper-transporting ATPase (ATP7B) gene cause Wilson's disease (WD), a hereditary disorder characterized by disrupted copper metabolism. The Arg778Leu (R778L) mutation in exon 8 is prevalent among individuals with WD in East Asia and is associated with more severe phenotypes. In this study, we generated a WD mouse model harboring R778L mutation (R778L mice) using CRISPR/Cas9. R778L mice exhibit a range of pathological characteristics resembling those of patients with WD and the same point mutations, including aberrant copper metabolism, pathological cellular injury, inflammation, and severe hepatic fibrosis. At 3-5 months of age, these mice started to display neurological deficits in motor coordination and cognitive dysfunction, accompanied by increased expression of inflammatory cytokines in the central nervous system. Microglia in the striatum and cortex exhibit significant activation, shorter processes, and decreased branch points. However, the Cu levels in the brain tissue of R778L mice did not differ significantly from those of wild-type mice. Notably, inhibition of hepatic inflammation with PJ34 or siNfkb markedly alleviated the deficiencies in cognitive performance and improved locomotor activity in R778L mice. Thus, this study establishes a novel murine model to investigate the pathophysiology of WD, highlights the liver-brain crosstalk responsible for neurological manifestations in individuals with WD caused by the R778L point mutation, and demonstrates the potential of modulating liver inflammation as a therapeutic strategy for alleviating the neurological manifestations of WD.

摘要

P 型铜转运 ATP 酶(ATP7B)基因的致病变异体突变导致威尔逊病(WD),这是一种遗传性疾病,其特征是铜代谢紊乱。exon 8 中的 Arg778Leu(R778L)突变在东亚 WD 患者中较为常见,与更严重的表型相关。在这项研究中,我们使用 CRISPR/Cas9 技术在 WD 小鼠模型中产生了 R778L 突变(R778L 小鼠)。R778L 小鼠表现出一系列与 WD 患者和相同点突变相似的病理特征,包括异常的铜代谢、病理性细胞损伤、炎症和严重的肝纤维化。在 3-5 个月大时,这些小鼠开始出现运动协调和认知功能障碍的神经缺陷,同时中枢神经系统中炎症细胞因子的表达增加。纹状体和皮质中的小胶质细胞显著激活,过程变短,分支点减少。然而,R778L 小鼠脑组织中的 Cu 水平与野生型小鼠没有显著差异。值得注意的是,用 PJ34 或 siNfkb 抑制肝炎症显著改善了 R778L 小鼠的认知表现缺陷和运动活动能力。因此,本研究建立了一种新的小鼠模型来研究 WD 的病理生理学,强调了导致 WD 患者 R778L 点突变的神经表现的肝脑串扰,并证明了调节肝炎症作为缓解 WD 神经表现的治疗策略的潜力。

https://cdn.ncbi.nlm.nih.gov/pmc/blobs/3fce/11437830/f12a1b87ac1a/12974_2024_3178_Fig1_HTML.jpg

文献AI研究员

20分钟写一篇综述,助力文献阅读效率提升50倍。

立即体验

用中文搜PubMed

大模型驱动的PubMed中文搜索引擎

马上搜索

文档翻译

学术文献翻译模型,支持多种主流文档格式。

立即体验