Suppr超能文献

利用载有人 APP 和 APOE 的基因敲入大鼠模型分析人类 APOE 异构体对阿尔茨海默病和 III 型高脂蛋白血症途径的早期影响。

Analysis of early effects of human APOE isoforms on Alzheimer's disease and type III hyperlipoproteinemia pathways using knock-in rat models with humanized APP and APOE.

机构信息

Department of Pharmacology, Physiology & Neuroscience New Jersey Medical School, The State University of New Jersey, Rutgers, Newark, NJ, USA.

Barshop Institute for Longevity and Aging Studies, University of Texas Health San Antonio, San Antonio, TX, 78229, USA.

出版信息

Cell Commun Signal. 2024 Sep 27;22(1):458. doi: 10.1186/s12964-024-01832-2.

Abstract

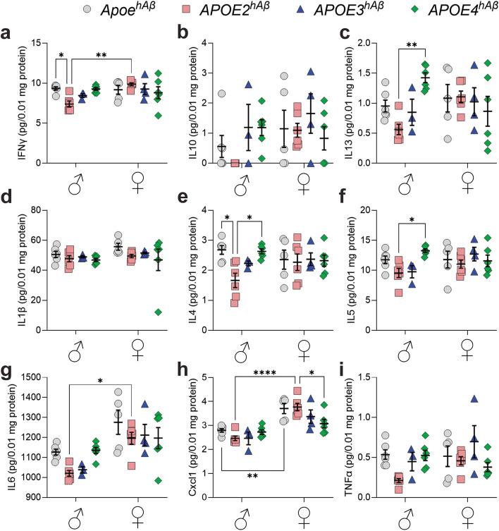
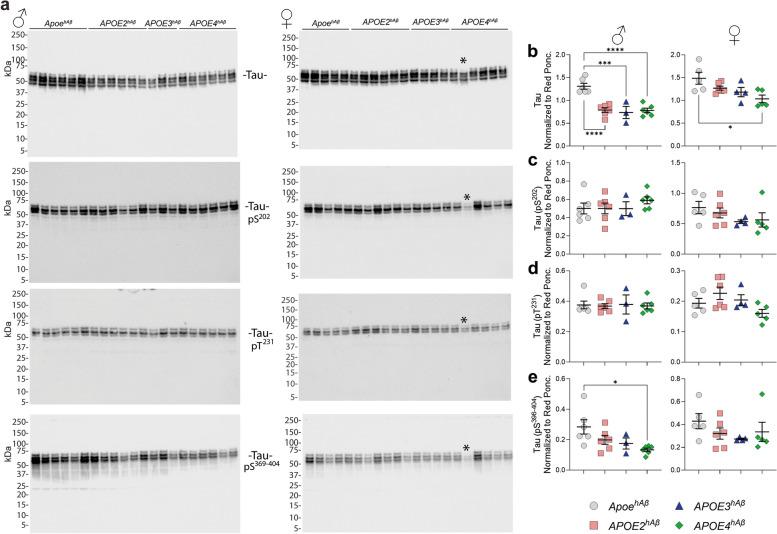
APOE is a major genetic factor in late-onset Alzheimer's disease (LOAD), with APOE4 increasing risk, APOE3 acting as neutral, and APOE2 offering protection. APOE also plays key role in lipid metabolism, affecting both peripheral and central systems, particularly in lipoprotein metabolism in triglyceride and cholesterol regulation. APOE2 is linked to Hyperlipoproteinemia type III (HLP), characterized by mixed hypercholesterolemia and hypertriglyceridemia due to impaired binding to Low-Density Lipoproteins receptors. To explore the impact of human APOE isoforms on LOAD and lipid metabolism, we developed Long-Evans rats with human APOE2, APOE3, or APOE4 in place of rat Apoe. These rats were crossed with those carrying a humanized App allele to express human Aβ, which is more aggregation-prone than rodent Aβ, enabling the study of human APOE-human Aβ interactions. In this study, we focused on 80-day-old adolescent rats to analyze early changes that may be associated with the later development of LOAD. We found that APOE2 rats had the highest levels of APOE in serum and brain, with no significant transcriptional differences among isoforms, suggesting variations in protein translation or stability. Aβ43 levels were significantly higher in male APOE4 rats compared to APOE2 rats. However, no differences in Tau or phosphorylated Tau levels were observed across the APOE isoforms. Neuroinflammation analysis revealed lower levels of IL13, IL4 and IL5 in APOE2 males compared to APOE4 males. Neuronal transmission and plasticity tests using field Input-Output (I/O) and long-term potentiation (LTP) recordings showed increased excitability in all APOE-carrying rats, with LTP deficits in APOE2and APOE4 rats compared to Apoe and APOE3 rats. Additionally, a lipidomic analysis of 222 lipid molecular species in serum samples showed that APOE2 rats displayed elevated triglycerides and cholesterol, making them a valuable model for studying HLP. These rats also exhibited elevated levels of phosphatidylglycerol, phosphatidylserine, phosphatidylethanolamine, sphingomyelin, and lysophosphatidylcholine. Minimal differences in lipid profiles between APOE3 and APOE4 rats reflect findings from mouse models. Future studies will include comprehensive lipidomic analyses in various CNS regions and at older ages to further validate these models and explore the effects of APOE isoforms on lipid metabolism in relation to AD pathology.

摘要

载脂蛋白 E(APOE)是晚发性阿尔茨海默病(LOAD)的主要遗传因素,APOE4 增加风险,APOE3 表现为中性,APOE2 提供保护。APOE 还在脂质代谢中发挥关键作用,影响外周和中枢系统,特别是在脂蛋白代谢中的甘油三酯和胆固醇调节。APOE2 与 III 型高脂蛋白血症(HLP)有关,其特征为由于与低密度脂蛋白受体结合受损而导致混合高胆固醇血症和高甘油三酯血症。为了探索人类 APOE 同工型对 LOAD 和脂质代谢的影响,我们用人 APOE2、APOE3 或 APOE4 取代大鼠 Apoe ,建立了长爪沙鼠。这些大鼠与携带人源化 App 等位基因的大鼠交配,以表达更易聚集的人 Aβ,从而能够研究人类 APOE-人类 Aβ相互作用。在这项研究中,我们专注于 80 天大的青少年大鼠,以分析可能与 LOAD 后期发展相关的早期变化。我们发现 APOE2 大鼠的血清和大脑中的 APOE 水平最高,同工型之间没有明显的转录差异,这表明蛋白质翻译或稳定性存在差异。与 APOE2 大鼠相比,雄性 APOE4 大鼠的 Aβ43 水平显著升高。然而,APOE 同工型之间的 Tau 或磷酸化 Tau 水平没有差异。神经炎症分析显示,雄性 APOE2 大鼠的 IL13、IL4 和 IL5 水平低于雄性 APOE4 大鼠。使用场输入-输出(I/O)和长时程增强(LTP)记录进行的神经元传递和可塑性测试显示,所有携带 APOE 的大鼠的兴奋性增加,与 Apoe 和 APOE3 大鼠相比,APOE2 和 APOE4 大鼠的 LTP 缺陷。此外,对血清样本中 222 种脂质分子种类的脂质组学分析表明,APOE2 大鼠表现出甘油三酯和胆固醇升高,使其成为研究 HLP 的有价值模型。这些大鼠还表现出较高水平的磷脂酰甘油、磷脂酰丝氨酸、磷脂酰乙醇胺、神经鞘磷脂和溶血磷脂酰胆碱。APOE3 和 APOE4 大鼠之间的脂质谱差异很小,反映了小鼠模型的发现。未来的研究将包括在不同的中枢神经系统区域和老年时进行全面的脂质组学分析,以进一步验证这些模型,并探索 APOE 同工型对 AD 病理相关的脂质代谢的影响。

https://cdn.ncbi.nlm.nih.gov/pmc/blobs/65bc/11438110/19a03dd33e54/12964_2024_1832_Fig1_HTML.jpg

文献AI研究员

20分钟写一篇综述,助力文献阅读效率提升50倍。

立即体验

用中文搜PubMed

大模型驱动的PubMed中文搜索引擎

马上搜索

文档翻译

学术文献翻译模型,支持多种主流文档格式。

立即体验