Suppr超能文献

禽传染性支气管炎病毒诱导 viperin 表达通过限制胆固醇合成抑制病毒复制:一项体外研究。

Increased viperin expression induced by avian infectious bronchitis virus inhibits viral replication by restricting cholesterol synthesis: an in vitro study.

机构信息

College of Animal Science and Technology, Guangxi University, Nanning, 530004, China.

Guangxi Zhuang Autonomous Region Engineering Research Center of Veterinary Biologics, Nanning, 530004, China.

出版信息

Vet Res. 2024 Sep 27;55(1):116. doi: 10.1186/s13567-024-01368-w.

Abstract

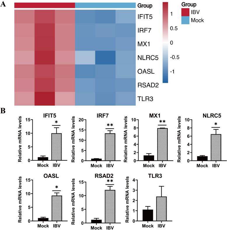
With the emergence of new variant strains resulting from high mutation rates and genome recombination, avian infectious bronchitis virus (IBV) has caused significant economic losses to the poultry industry worldwide. Little is known about the underlying mechanisms of IBV-host interactions, particularly how IBV utilizes host metabolic pathways for efficient viral replication and transmission. In the present study, the effects of the cell membrane, viral envelope membrane, and viperin-mediated cholesterol synthesis on IBV replication were explored. Our results revealed significant increase in cholesterol levels and the expression of viperin after IBV infection. Acute cholesterol depletion in the cell membrane and viral envelope membrane by treating cells with methyl-β-cyclodextrin (MβCD) obviously inhibited IBV replication; thereafter, replenishment of the cell membrane with cholesterol successfully restored viral replication, and direct addition of exogenous cholesterol to the cell membrane significantly promoted IBV infection during the early stages of infection. In addition, overexpression of viperin effectively suppressed cholesterol synthesis, as well as IBV replication, whereas knockdown of viperin (gene silencing with siRNA targeting viperin, siViperin) significantly increased IBV replication and cholesterol levels, whereas supplementation with exogenous cholesterol to viperin-transfected cells markedly restored viral replication. In conclusion, the increase in viperin induced by IBV infection plays an important role in IBV replication by affecting cholesterol production, providing a theoretical basis for understanding the pathogenesis of IBV and discovering new potential antiviral targets.

摘要

由于高突变率和基因组重组导致新的变异株出现,禽传染性支气管炎病毒(IBV)已给全球家禽业造成重大经济损失。目前对于 IBV 与宿主相互作用的潜在机制知之甚少,特别是 IBV 如何利用宿主代谢途径进行有效的病毒复制和传播。本研究探索了细胞膜、病毒包膜和 viperin 介导的胆固醇合成对 IBV 复制的影响。我们的研究结果显示,IBV 感染后胆固醇水平和 viperin 的表达明显增加。用甲基-β-环糊精(MβCD)处理细胞,急性耗尽细胞膜和病毒包膜中的胆固醇明显抑制 IBV 复制;随后,用胆固醇补充细胞膜成功恢复了病毒复制,并且在感染早期直接向细胞膜添加外源性胆固醇可显著促进 IBV 感染。此外,viperin 的过表达有效抑制了胆固醇合成和 IBV 复制,而 viperin 的敲低(用靶向 viperin 的 siRNA 进行基因沉默,siViperin)显著增加了 IBV 复制和胆固醇水平,而向转染了 viperin 的细胞补充外源性胆固醇则显著恢复了病毒复制。总之,IBV 感染诱导的 viperin 增加通过影响胆固醇的产生,在 IBV 复制中发挥重要作用,为理解 IBV 的发病机制和发现新的潜在抗病毒靶点提供了理论依据。

https://cdn.ncbi.nlm.nih.gov/pmc/blobs/38d8/11429478/71094ae0d1bc/13567_2024_1368_Fig1_HTML.jpg

文献AI研究员

20分钟写一篇综述,助力文献阅读效率提升50倍。

立即体验

用中文搜PubMed

大模型驱动的PubMed中文搜索引擎

马上搜索

文档翻译

学术文献翻译模型,支持多种主流文档格式。

立即体验