Suppr超能文献

诱导毒素表达下的持续性与可培养性

Persistence and Culturability of under Induced Toxin Expression.

作者信息

Dhaouadi Yousr, Hashemi Mohamad Javad, Ren Dacheng

机构信息

Department of Biomedical and Chemical Engineering, Syracuse University, Syracuse, NY 13244, USA.

BioInspired Institute, Syracuse University, Syracuse, NY 13244, USA.

出版信息

Antibiotics (Basel). 2024 Sep 9;13(9):863. doi: 10.3390/antibiotics13090863.

Abstract

BACKGROUND/OBJECTIVES: Bacteria are well known to enter dormancy under stress conditions. However, the mechanisms of different dormancy-related phenotypes are still under debate and many questions remain unanswered. This study aims to better understand the effects of toxin gene expression on the dormancy of .

METHODS

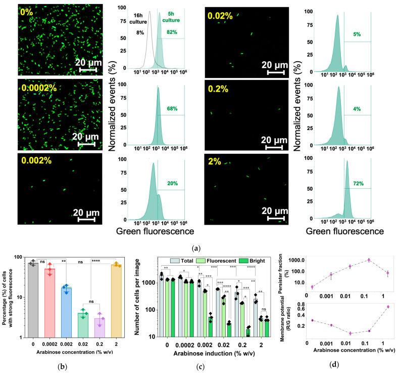
The effects of toxin gene expression on growth, persistence, and culturability were characterized. Specifically, we detailed dose- and time-dependent dormancy of and its susceptibility to ofloxacin via arabinose-induced toxin gene expression under the promoter. A new plot was developed to better describe the dynamic changes in culturability and persistence. The expression level of was determined using qPCR and cellular activities were monitored using fluorescence imaging and flow cytometry.

RESULTS

High-level persister formation and strong tolerance to ofloxacin were observed after high-level induction. The new plot reveals more information than the changes in persistence alone, e.g., reduced culturability of and thus deeper dormancy under high-level induction. Consistently, controlled induction led to decreased cellular activities at promoter and an increase in the non-culturable subpopulation.

CONCLUSIONS

Overall, this study provides new insights into dormancy induced by toxin gene expression and a more comprehensive view of persistence and culturability. The findings may help develop better control agents against dormant bacterial cells.

摘要

背景/目的:众所周知,细菌在应激条件下会进入休眠状态。然而,不同休眠相关表型的机制仍存在争议,许多问题仍未得到解答。本研究旨在更好地了解毒素基因表达对[具体细菌名称未给出]休眠的影响。

方法

对毒素基因表达对生长、持续存活和可培养性的影响进行了表征。具体而言,我们详细研究了在[具体启动子名称未给出]启动子下,通过阿拉伯糖诱导[具体毒素基因名称未给出]毒素基因表达,[具体细菌名称未给出]的剂量和时间依赖性休眠及其对氧氟沙星的敏感性。开发了一种新的图表来更好地描述可培养性和持续存活的动态变化。使用qPCR测定[具体基因名称未给出]的表达水平,并使用荧光成像和流式细胞术监测细胞活性。

结果

在高水平[具体毒素名称未给出]诱导后,观察到高水平持留菌的形成和对氧氟沙星的强耐受性。新图表揭示的信息比仅持续存活的变化更多,例如,在高水平[具体毒素名称未给出]诱导下,[具体细菌名称未给出]的可培养性降低,从而休眠更深。一致地,受控的[具体毒素名称未给出]诱导导致在[具体启动子名称未给出]启动子处细胞活性降低,以及不可培养亚群增加。

结论

总体而言,本研究为毒素基因表达诱导的休眠提供了新的见解,并对持续存活和可培养性有了更全面的认识。这些发现可能有助于开发更好的针对休眠细菌细胞的控制剂。

https://cdn.ncbi.nlm.nih.gov/pmc/blobs/71f4/11428644/06c6df680344/antibiotics-13-00863-g001.jpg

文献AI研究员

20分钟写一篇综述,助力文献阅读效率提升50倍。

立即体验

用中文搜PubMed

大模型驱动的PubMed中文搜索引擎

马上搜索

文档翻译

学术文献翻译模型,支持多种主流文档格式。

立即体验