Suppr超能文献

在低血清培养基中培养的马-达二氏犬肾细胞的生产、传代稳定性及组织学分析

Production, Passaging Stability, and Histological Analysis of Madin-Darby Canine Kidney Cells Cultured in a Low-Serum Medium.

作者信息

Cai Ming, Le Yang, Gong Zheng, Dong Tianbao, Liu Bo, Su Minne, Li Xuedan, Peng Feixia, Li Qingda, Nian Xuanxuan, Yu Hao, Wu Zheng, Zhang Zhegang, Zhang Jiayou

机构信息

Wuhan Institute of Biological Products Co., Ltd., Wuhan 430207, China.

National Engineering Technology Research Center for Combined Vaccines, Wuhan 430207, China.

出版信息

Vaccines (Basel). 2024 Aug 30;12(9):991. doi: 10.3390/vaccines12090991.

Abstract

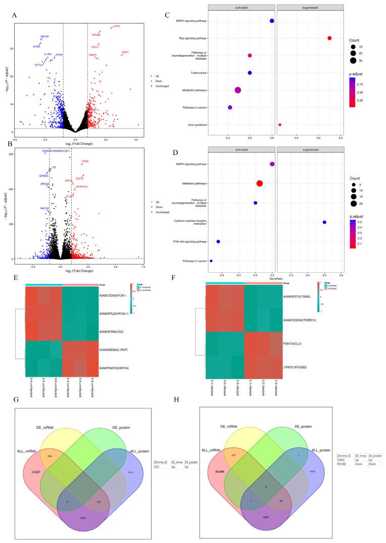
Madin-Darby canine kidney (MDCK) cells are commonly used to produce cell-based influenza vaccines. However, the role of the low-serum medium on the proliferation of MDCK cells and the propagation of the influenza virus has not been well studied. In the present study, we used 5 of 15 culture methods with different concentrations of a mixed medium and neonatal bovine serum (NBS) to determine the best culture medium. We found that a VP:M199 ratio of 1:2 (3% NBS) was suitable for culturing MDCK cells. Furthermore, the stable growth of MDCK cells and the production of the influenza virus were evaluated over long-term passaging. We found no significant difference in terms of cell growth and virus production between high and low passages of MDCK cells under low-serum culture conditions, regardless of influenza virus infection. Lastly, we performed a comparison of the transcriptomics and proteomics of MDCK cells cultured in VP:M199 = 1:2 (3% NBS) with those cultured in VP:M199 = 1:2 (5% NBS) before and after influenza virus infection. The transcriptome analysis showed that differentially expressed genes were predominantly enriched in the metabolic pathway and MAPK signaling pathway, indicating an activated state. This suggests that decreasing the concentration of serum in the medium from 5% to 3% may increase the metabolic activity of cells. Proteomics analysis showed that only a small number of differentially expressed proteins could not be enriched for analysis, indicating minimal difference in the protein levels of MDCK cells when the serum concentration in the medium was decreased from 5% to 3%. Altogether, our findings suggest that the screening and application of a low-serum medium provide a background for the development and optimization of cell-based influenza vaccines.

摘要

犬肾上皮细胞(MDCK)常用于生产基于细胞的流感疫苗。然而,低血清培养基对MDCK细胞增殖和流感病毒繁殖的作用尚未得到充分研究。在本研究中,我们使用了15种不同浓度混合培养基和新生牛血清(NBS)的培养方法中的5种来确定最佳培养基。我们发现VP:M199比例为1:2(3% NBS)适合培养MDCK细胞。此外,通过长期传代评估了MDCK细胞的稳定生长和流感病毒的产生。我们发现,在低血清培养条件下,无论是否感染流感病毒,MDCK细胞高代和低代之间在细胞生长和病毒产生方面均无显著差异。最后,我们对流感病毒感染前后在VP:M199 = 1:2(3% NBS)和VP:M199 = 1:2(5% NBS)中培养的MDCK细胞进行了转录组学和蛋白质组学比较。转录组分析表明,差异表达基因主要富集在代谢途径和MAPK信号通路中,表明处于激活状态。这表明将培养基中血清浓度从5%降至3%可能会增加细胞的代谢活性。蛋白质组学分析表明,只有少数差异表达蛋白无法富集进行分析,这表明当培养基中血清浓度从5%降至3%时,MDCK细胞的蛋白质水平差异最小。总之,我们的研究结果表明,低血清培养基的筛选和应用为基于细胞的流感疫苗的开发和优化提供了背景。

https://cdn.ncbi.nlm.nih.gov/pmc/blobs/beeb/11435615/38f9417fd0e5/vaccines-12-00991-g001.jpg

文献AI研究员

20分钟写一篇综述,助力文献阅读效率提升50倍。

立即体验

用中文搜PubMed

大模型驱动的PubMed中文搜索引擎

马上搜索

文档翻译

学术文献翻译模型,支持多种主流文档格式。

立即体验