Suppr超能文献

严重急性呼吸综合征冠状病毒2非结构蛋白3的N端通过取代RNA来中断N蛋白由RNA驱动的相分离。

N terminus of SARS-CoV-2 nonstructural protein 3 interrupts RNA-driven phase separation of N protein by displacing RNA.

作者信息

Ke Zunhui, Zhang Haoran, Wang Yu, Wang Jingning, Peng Fei, Wang Jia, Liu Xiaotian, Hu Hongbing, Li Yan

机构信息

Department of Blood Transfusion, Wuhan Children's Hospital, Tongji Medical College, Huazhong University of Science & Technology, Wuhan, China.

Department of Pathogen Biology, School of Basic Medicine, Tongji Medical College and State Key Laboratory for Diagnosis and Treatment of Severe Zoonotic Infectious Diseases, Huazhong University of Science and Technology, Wuhan, China.

出版信息

J Biol Chem. 2024 Nov;300(11):107828. doi: 10.1016/j.jbc.2024.107828. Epub 2024 Sep 26.

Abstract

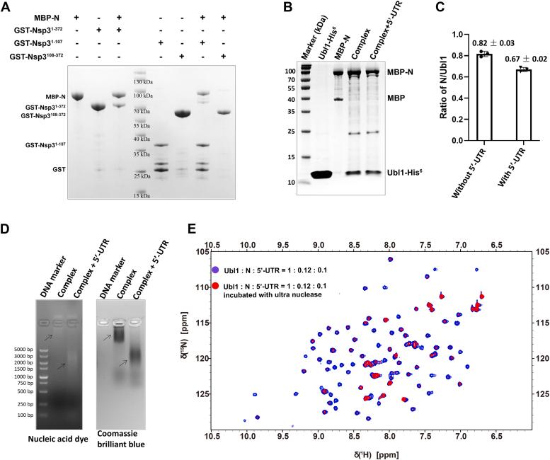
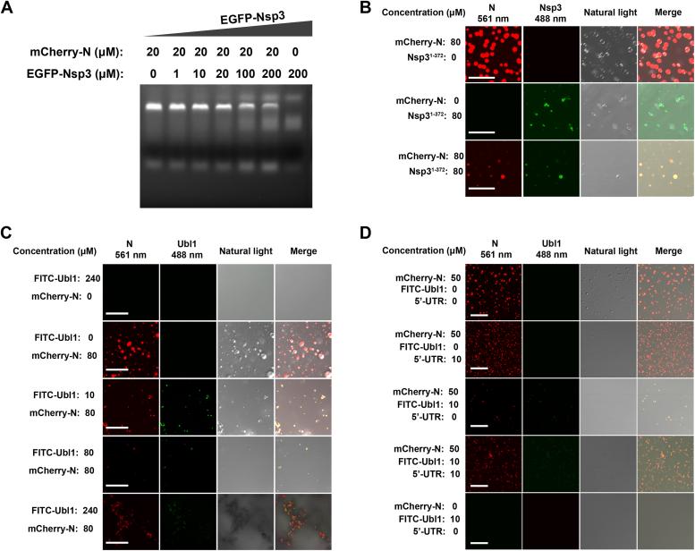
The connection between SARS-CoV-2 replication-transcription complexes and nucleocapsid (N) protein is critical for regulating genomic RNA replication and virion packaging over the viral life cycle. However, the mechanism that dynamically regulates genomic RNA packaging and replication remains elusive. Here, we demonstrate that the N-terminal domain of SARS-CoV-2 nonstructural protein 3, a core component of viral replication-transcription complexes, binds N protein and displaces RNA in a concentration-dependent manner. This interaction disrupts liquid-liquid phase separation of N protein driven by N protein-RNA interactions which is crucial for virion packaging and viral replication. We also report a high-resolution crystal structure of the nonstructural protein 3 ubiquitin-like domain 1 (Ubl1) at 1.49 Å, which reveals abundant negative charges on the protein surface. Sequence and structural analyses identify several conserved motifs at the Ubl1-N protein interface and a previously unexplored highly negative groove, providing insights into the molecular mechanism of Ubl1-mediated modulation of N protein-RNA binding. Our findings elucidate the mechanism of dynamic regulation of SARS-CoV-2 genomic RNA replication and packaging over the viral life cycle. Targeting the conserved Ubl1-N protein interaction hotspots also promises to aid in the development of broad-spectrum antivirals against pathogenic coronaviruses.

摘要

严重急性呼吸综合征冠状病毒2(SARS-CoV-2)复制转录复合体与核衣壳(N)蛋白之间的联系对于在病毒生命周期中调节基因组RNA复制和病毒粒子包装至关重要。然而,动态调节基因组RNA包装和复制的机制仍然不清楚。在这里,我们证明了SARS-CoV-2非结构蛋白3的N端结构域(病毒复制转录复合体的核心组分)以浓度依赖的方式结合N蛋白并取代RNA。这种相互作用破坏了由N蛋白-RNA相互作用驱动的N蛋白的液-液相分离,而这种分离对于病毒粒子包装和病毒复制至关重要。我们还报道了非结构蛋白3泛素样结构域1(Ubl1)在1.49 Å分辨率下的晶体结构,该结构揭示了蛋白质表面丰富的负电荷。序列和结构分析确定了Ubl1-N蛋白界面处的几个保守基序以及一个以前未探索的高度负性凹槽,为Ubl1介导的N蛋白-RNA结合调节的分子机制提供了见解。我们的研究结果阐明了SARS-CoV-2基因组RNA在病毒生命周期中动态复制和包装的机制。靶向保守的Ubl1-N蛋白相互作用热点也有望有助于开发针对致病性冠状病毒的广谱抗病毒药物。

https://cdn.ncbi.nlm.nih.gov/pmc/blobs/bc93/11538861/07e806d3cfb2/gr1.jpg

文献AI研究员

20分钟写一篇综述,助力文献阅读效率提升50倍。

立即体验

用中文搜PubMed

大模型驱动的PubMed中文搜索引擎

马上搜索

文档翻译

学术文献翻译模型,支持多种主流文档格式。

立即体验