Suppr超能文献

甘草次酸抑制艰难梭菌毒素产生的化学遗传学分析揭示腺嘌呤脱氨酶和ATP合酶为抗毒力靶点。

Chemical genetic analysis of enoxolone inhibition of Clostridioides difficile toxin production reveals adenine deaminase and ATP synthase as antivirulence targets.

作者信息

Marreddy Ravi K R, Phelps Gregory A, Churion Kelly, Picker Jonathan, Powell Reid, Cherian Philip T, Bowling John J, Stephan Clifford C, Lee Richard E, Hurdle Julian G

机构信息

Center for Infectious and Inflammatory Diseases, Institute of Biosciences and Technology, Texas A&M Health Science Center, Houston, Texas, USA.

Department of Chemical Biology and Therapeutics, St Jude Children's Research Hospital, Memphis, Tennessee, USA; Graduate School of Biomedical Sciences, St Jude Children's Research Hospital, Memphis, Tennessee, USA.

出版信息

J Biol Chem. 2024 Nov;300(11):107839. doi: 10.1016/j.jbc.2024.107839. Epub 2024 Sep 27.

Abstract

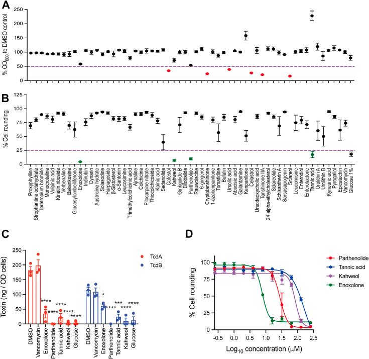
Toxins TcdA and TcdB are the main virulence factors of Clostridioides difficile, a leading cause of hospital-acquired diarrhea. Despite their importance, there is a significant knowledge gap of druggable targets for inhibiting toxin production. To address this, we screened nonantibiotic phytochemicals to identify potential chemical genetic probes to discover antivirulence drug targets. This led to the identification of 18β-glycyrrhetinic acid (enoxolone), a licorice metabolite, as an inhibitor of TcdA and TcdB biosynthesis. Using affinity-based proteomics, potential targets were identified as ATP synthase subunit alpha (AtpA) and adenine deaminase (Ade, which catalyzes conversion of adenine to hypoxanthine in the purine salvage pathway). To validate these targets, a multifaceted approach was adopted. Gene silencing of ade and atpA inhibited toxin biosynthesis, while surface plasmon resonance and isothermal titration calorimetry molecular interaction analyses revealed direct binding of enoxolone to Ade. Metabolomics demonstrated enoxolone induced the accumulation of adenosine, while depleting hypoxanthine and ATP in C. difficile. Transcriptomics further revealed enoxolone dysregulated phosphate uptake genes, which correlated with reduced cellular phosphate levels. These findings suggest that enoxolone's cellular action is multitargeted. Accordingly, supplementation with both hypoxanthine and triethyl phosphate, a phosphate source, was required to fully restore toxin production in the presence of enoxolone. In conclusion, through the characterization of enoxolone, we identified promising antivirulence targets that interfere with nucleotide salvage and ATP synthesis, which may also block toxin biosynthesis.

摘要

毒素TcdA和TcdB是艰难梭菌的主要毒力因子,艰难梭菌是医院获得性腹泻的主要病因。尽管它们很重要,但在抑制毒素产生的可药物化靶点方面仍存在重大知识空白。为了解决这一问题,我们筛选了非抗生素植物化学物质,以鉴定潜在的化学遗传探针,从而发现抗毒力药物靶点。这导致鉴定出一种甘草代谢产物18β-甘草次酸(甘草酸),它是TcdA和TcdB生物合成的抑制剂。使用基于亲和力的蛋白质组学,确定了潜在靶点为ATP合酶α亚基(AtpA)和腺嘌呤脱氨酶(Ade,其在嘌呤补救途径中催化腺嘌呤转化为次黄嘌呤)。为了验证这些靶点,我们采用了多方面的方法。ade和atpA的基因沉默抑制了毒素生物合成,而表面等离子体共振和等温滴定量热法分子相互作用分析表明甘草酸与Ade直接结合。代谢组学表明,甘草酸诱导了艰难梭菌中腺苷的积累,同时消耗了次黄嘌呤和ATP。转录组学进一步揭示,甘草酸使磷酸盐摄取基因失调,这与细胞内磷酸盐水平降低相关。这些发现表明,甘草酸的细胞作用是多靶点的。因此,在存在甘草酸的情况下,需要补充次黄嘌呤和磷酸三乙酯(一种磷酸盐来源)才能完全恢复毒素产生。总之,通过对甘草酸的表征,我们确定了有前景的抗毒力靶点,这些靶点干扰核苷酸补救和ATP合成,也可能阻断毒素生物合成。

https://cdn.ncbi.nlm.nih.gov/pmc/blobs/1eed/11566853/d439c4a0f3e2/gr1.jpg

文献AI研究员

20分钟写一篇综述,助力文献阅读效率提升50倍。

立即体验

用中文搜PubMed

大模型驱动的PubMed中文搜索引擎

马上搜索

文档翻译

学术文献翻译模型,支持多种主流文档格式。

立即体验