Suppr超能文献

次黄嘌呤是一种代谢生物标志物,可在缺血性中风期间诱导内皮细胞中依赖 GSDME 的细胞焦亡。

Hypoxanthine is a metabolic biomarker for inducing GSDME-dependent pyroptosis of endothelial cells during ischemic stroke.

机构信息

School of Biomedical Engineering, Shanghai Jiao Tong University, Shanghai, 200030, China.

Institute of Medical Robotics, Shanghai Jiao Tong University, Shanghai, 200127, China.

出版信息

Theranostics. 2024 Sep 16;14(15):6071-6087. doi: 10.7150/thno.100090. eCollection 2024.

Abstract

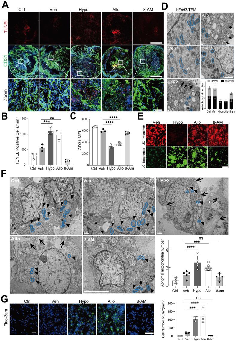
Stroke induces metabolic changes in the body, and metabolites have become potential biomarkers for stroke. However, the specific metabolites involved in stroke and the mechanisms underlying brain injury during stroke remain unclear. Surface-enhanced Raman spectroscopy (SERS) and liquid chromatography-mass spectrometry (LC‒MS) analysis of clinical serum samples from 69 controls and 51 ischemic stroke patients who underwent reperfusion within 24 hours were performed to identify differentially abundant metabolites. Mice were subjected to transient middle cerebral artery occlusion (tMCAO) and then intravenously injected with hypoxanthine. The infarct area was evaluated via tetrazolium chloride (TTC) staining, and behavior tests were conducted. Blood-brain barrier (BBB) leakage was assessed by Evans blue and IgG staining. Human blood vessel organoids were used to investigate the mechanism of hypoxanthine-induced pyroptosis of endothelial cells. SERS and LC‒MS revealed the metabolic profiles of serum from stroke patients and controls with high sensitivity, speed and accuracy. Hypoxanthine levels were significantly elevated in the acute stage of ischemic stroke in both patients and mice (p < 0.001 after Bonferroni correction). In addition, increasing hypoxanthine increased the infarct area and aggravated BBB leakage and neurobehavioral deficits in mice after ischemic stroke. Further mechanistic studies using endothelial cells, human blood vessel organoids, and stroke mice demonstrated that hypoxanthine-mediated gasdermin E (GSDME)-dependent pyroptosis of endothelial cells occurs through intracellular Ca overload. Our study identified hypoxanthine as an important metabolite that induces vascular injury and BBB disruption in stroke through triggering GSDME-dependent pyroptosis of endothelial cells.

摘要

中风会引起体内代谢变化,代谢物已成为中风的潜在生物标志物。然而,中风涉及的确切代谢物以及中风期间脑损伤的机制仍不清楚。对 69 名对照者和 51 名在 24 小时内接受再灌注的缺血性中风患者的临床血清样本进行了表面增强拉曼光谱(SERS)和液相色谱-质谱(LC-MS)分析,以鉴定差异丰度的代谢物。对短暂性大脑中动脉闭塞(tMCAO)的小鼠进行处理,然后静脉注射黄嘌呤。通过氯化四唑(TTC)染色评估梗塞面积,并进行行为测试。通过 Evans 蓝和 IgG 染色评估血脑屏障(BBB)渗漏。使用人血管类器官研究黄嘌呤诱导内皮细胞细胞焦亡的机制。SERS 和 LC-MS 以高灵敏度、速度和准确性揭示了中风患者和对照者血清的代谢谱。在患者和小鼠的缺血性中风急性期,黄嘌呤水平均显著升高(Bonferroni 校正后 p < 0.001)。此外,增加黄嘌呤会增加缺血性中风后小鼠的梗塞面积,并加重 BBB 渗漏和神经行为缺陷。使用内皮细胞、人血管类器官和中风小鼠进行的进一步机制研究表明,黄嘌呤介导的 GSDME 依赖性内皮细胞细胞焦亡通过细胞内 Ca 过载发生。我们的研究确定黄嘌呤是一种重要的代谢物,通过触发 GSDME 依赖性内皮细胞细胞焦亡,在中风中引起血管损伤和 BBB 破坏。

https://cdn.ncbi.nlm.nih.gov/pmc/blobs/25cc/11426240/b40f44227f20/thnov14p6071g001.jpg

文献AI研究员

20分钟写一篇综述,助力文献阅读效率提升50倍。

立即体验

用中文搜PubMed

大模型驱动的PubMed中文搜索引擎

马上搜索

文档翻译

学术文献翻译模型,支持多种主流文档格式。

立即体验