Suppr超能文献

转录因子凝聚物、3D 聚类和调控基因表达增强。

Transcription factor condensates, 3D clustering, and gene expression enhancement of the regulon.

机构信息

Department of Biochemistry and Molecular Biology, The Pennsylvania State University, University Park, United States.

Center for Eukaryotic Gene Regulation, The Pennsylvania State University, University Park, United States.

出版信息

Elife. 2024 Sep 30;13:RP96028. doi: 10.7554/eLife.96028.

Abstract

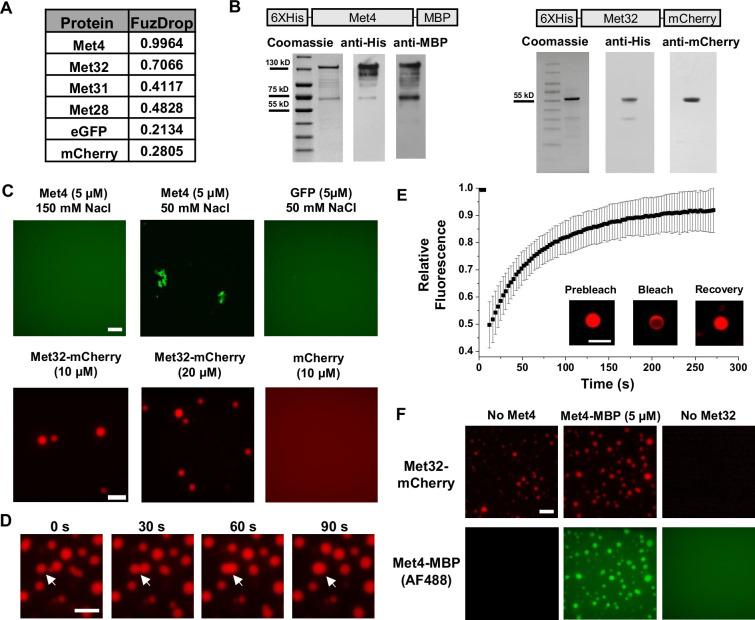
Some transcription factors (TFs) can form liquid-liquid phase separated (LLPS) condensates. However, the functions of these TF condensates in 3-Dimentional (3D) genome organization and gene regulation remain elusive. In response to methionine (met) starvation, budding yeast TF Met4 and a few co-activators, including Met32, induce a set of genes involved in met biosynthesis. Here, we show that the endogenous Met4 and Met32 form co-localized puncta-like structures in yeast nuclei upon met depletion. Recombinant Met4 and Met32 form mixed droplets with LLPS properties in vitro. In relation to chromatin, Met4 puncta co-localize with target genes, and at least a subset of these target genes is clustered in 3D in a Met4-dependent manner. A -GFP reporter inserted near several native Met4-binding sites becomes co-localized with Met4 puncta and displays enhanced transcriptional activity. A Met4 variant with a partial truncation of an intrinsically disordered region (IDR) shows less puncta formation, and this mutant selectively reduces the reporter activity near Met4-binding sites to the basal level. Overall, these results support a model where Met4 and co-activators form condensates to bring multiple target genes into a vicinity with higher local TF concentrations, which facilitates a strong response to methionine depletion.

摘要

一些转录因子(TFs)可以形成液-液相分离(LLPS)凝聚物。然而,这些 TF 凝聚物在三维(3D)基因组组织和基因调控中的功能仍然难以捉摸。在响应蛋氨酸(met)饥饿时,酿酒酵母 TF Met4 和一些共激活因子,包括 Met32,诱导一组参与 met 生物合成的基因。在这里,我们表明在 met 耗尽时,内源性 Met4 和 Met32 在酵母核中形成共定位的点状结构。重组 Met4 和 Met32 在体外形成具有 LLPS 特性的混合液滴。与染色质有关,Met4 斑点与靶基因共定位,并且至少一部分靶基因以 Met4 依赖性方式在 3D 中聚类。一个 -GFP 报告基因插入到几个天然 Met4 结合位点附近,与 Met4 斑点共定位,并显示出增强的转录活性。具有部分截断无序区域(IDR)的 Met4 变体形成的斑点较少,该突变体选择性地将报告基因活性降低到接近 Met4 结合位点的基础水平。总体而言,这些结果支持这样一种模型,即 Met4 和共激活因子形成凝聚物,将多个靶基因带到具有更高局部 TF 浓度的附近,从而促进对蛋氨酸耗竭的强烈反应。

https://cdn.ncbi.nlm.nih.gov/pmc/blobs/c1bd/11441978/6ba0e44cc0a3/elife-96028-fig1.jpg

文献AI研究员

20分钟写一篇综述,助力文献阅读效率提升50倍。

立即体验

用中文搜PubMed

大模型驱动的PubMed中文搜索引擎

马上搜索

文档翻译

学术文献翻译模型,支持多种主流文档格式。

立即体验