Suppr超能文献

沉默调节蛋白1/沉默调节蛋白3是强大的赖氨酸去乳酰化酶,且沉默调节蛋白1介导的去乳酰化作用调节糖酵解。

Sirtuin 1/sirtuin 3 are robust lysine delactylases and sirtuin 1-mediated delactylation regulates glycolysis.

作者信息

Du Runhua, Gao Yanmei, Yan Cong, Ren Xuelian, Qi Shankang, Liu Guobin, Guo Xinlong, Song Xiaohan, Wang Hanmin, Rao Jingxin, Zang Yi, Zheng Mingyue, Li Jia, Huang He

机构信息

School of Pharmaceutical Science and Technology, Hangzhou Institute for Advanced Study, University of Chinese Academy of Sciences, Hangzhou 310024, China.

State Key Laboratory of Chemical Biology, Shanghai Institute of Materia Medica, Chinese Academy of Sciences, Shanghai 201203, China.

出版信息

iScience. 2024 Sep 10;27(10):110911. doi: 10.1016/j.isci.2024.110911. eCollection 2024 Oct 18.

Abstract

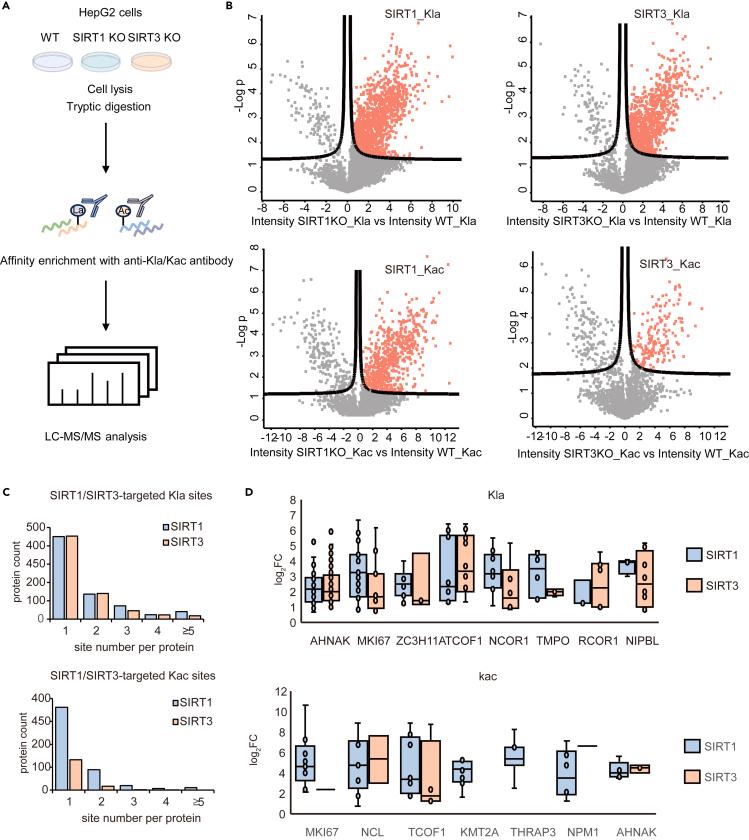
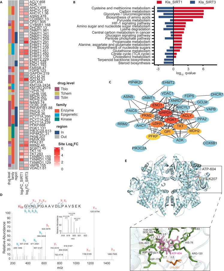
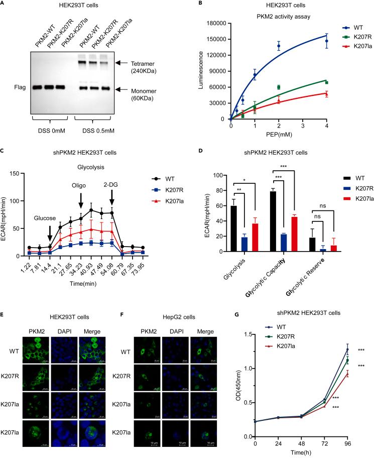
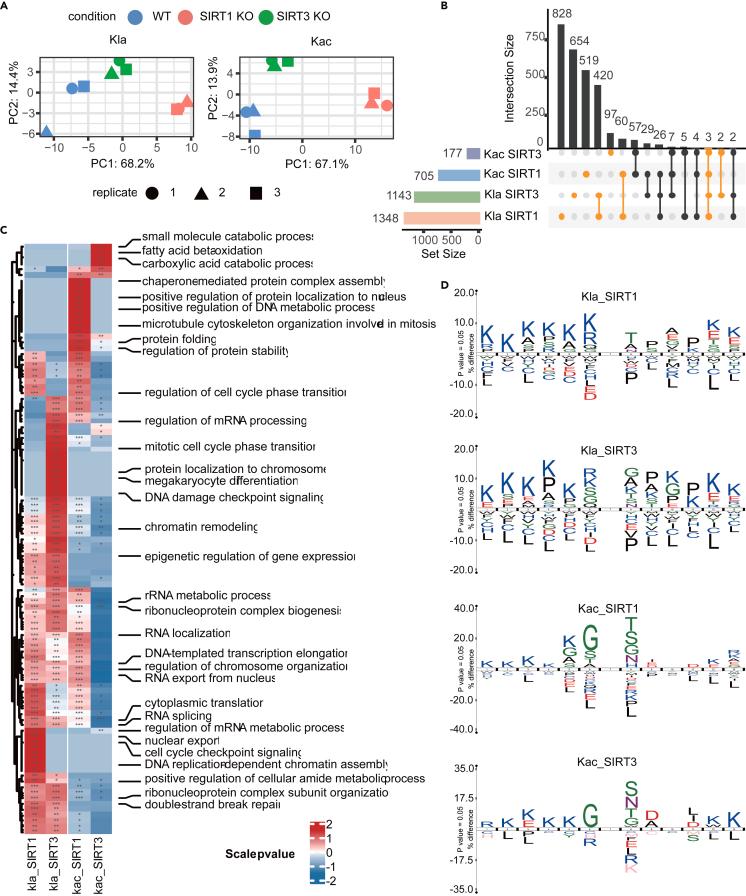
Lysine lactylation (Kla), an epigenetic mark triggered by lactate during glycolysis, including the Warburg effect, bridges metabolism and gene regulation. Enzymes such as p300 and HDAC1/3 have been pivotal in deciphering the regulatory dynamics of Kla, though questions about additional regulatory enzymes, their specific Kla substrates, and the underlying functional mechanisms persist. Here, we identify SIRT1 and SIRT3 as key "erasers" of Kla, shedding light on their selective regulation of both histone and non-histone proteins. Proteomic analysis in SIRT1/SIRT3 knockout HepG2 cells reveals distinct substrate specificities toward Kla, highlighting their unique roles in cellular signaling. Notably, we highlight the role of specific Kla modifications, such as those on the M2 splice isoform of pyruvate kinase (PKM2), in modulating metabolic pathways and cell proliferation, thereby expanding Kla's recognized functions beyond epigenetics. Therefore, this study deepens our understanding of Kla's functional mechanisms and broadens its biological significance.

摘要

赖氨酸乳酰化(Kla)是糖酵解过程中由乳酸触发的一种表观遗传标记,包括瓦伯格效应,它在代谢和基因调控之间架起了桥梁。诸如p300和HDAC1/3等酶在解读Kla的调控动态方面起着关键作用,不过关于其他调控酶、它们特定的Kla底物以及潜在的功能机制等问题依然存在。在此,我们确定SIRT1和SIRT3是Kla的关键“擦除器”,揭示了它们对组蛋白和非组蛋白的选择性调控。对SIRT1/SIRT3基因敲除的HepG2细胞进行的蛋白质组分析揭示了对Kla的不同底物特异性,突出了它们在细胞信号传导中的独特作用。值得注意的是,我们强调了特定的Kla修饰的作用,比如丙酮酸激酶(PKM2)的M2剪接异构体上的修饰,在调节代谢途径和细胞增殖方面的作用,从而将Kla公认的功能扩展到表观遗传学之外。因此,本研究加深了我们对Kla功能机制的理解,并拓宽了其生物学意义。

https://cdn.ncbi.nlm.nih.gov/pmc/blobs/220b/11440250/3d7196967ec1/fx1.jpg

文献AI研究员

20分钟写一篇综述,助力文献阅读效率提升50倍。

立即体验

用中文搜PubMed

大模型驱动的PubMed中文搜索引擎

马上搜索

文档翻译

学术文献翻译模型,支持多种主流文档格式。

立即体验